Go to The Journal of Clinical Investigation
  • About
  • Editors
  • Consulting Editors
  • For authors
  • Publication ethics
  • Publication alerts by email
  • Transfers
  • Advertising
  • Job board
  • Contact
  • Physician-Scientist Development
  • Current issue
  • Past issues
  • By specialty
    • COVID-19
    • Cardiology
    • Immunology
    • Metabolism
    • Nephrology
    • Oncology
    • Pulmonology
    • All ...
  • Videos
  • Collections
    • In-Press Preview
    • Resource and Technical Advances
    • Clinical Research and Public Health
    • Research Letters
    • Editorials
    • Perspectives
    • Physician-Scientist Development
    • Reviews
    • Top read articles

  • Current issue
  • Past issues
  • Specialties
  • In-Press Preview
  • Resource and Technical Advances
  • Clinical Research and Public Health
  • Research Letters
  • Editorials
  • Perspectives
  • Physician-Scientist Development
  • Reviews
  • Top read articles
  • About
  • Editors
  • Consulting Editors
  • For authors
  • Publication ethics
  • Publication alerts by email
  • Transfers
  • Advertising
  • Job board
  • Contact
Dietary salt intake worsens the Th17-dependent inflammatory profile of patients with cirrhosis
Amalia Tzoumpa, … , Sonia Pascual, José Manuel González-Navajas
Amalia Tzoumpa, … , Sonia Pascual, José Manuel González-Navajas
Published July 24, 2025
Citation Information: JCI Insight. 2025;10(17):e191354. https://doi.org/10.1172/jci.insight.191354.
View: Text | PDF
Clinical Research and Public Health Hepatology Immunology Inflammation

Dietary salt intake worsens the Th17-dependent inflammatory profile of patients with cirrhosis

  • Text
  • PDF
Abstract

BACKGROUND Liver cirrhosis is characterized by chronic inflammation and fibrosis, with Th17 cells playing a crucial role in its progression. Recent evidence suggests that dietary salt influences immune diseases by modulating Th17 differentiation. This study assessed the impact of dietary salt on Th17-driven inflammation in patients with compensated cirrhosis and explored its effects on liver injury in mouse models.METHODS A nondrug, open-label, nonrandomized study involved 37 patients with compensated cirrhosis, who were given personalized guidelines to reduce salt intake over 3 months. Changes in Th17-driven inflammation and liver function markers were assessed at baseline and after salt restriction. In parallel, the impact of a high-salt diet on hepatic CD4+ T cells was analyzed in mouse models of acute liver injury and fibrosis.RESULTS High salt intake was associated with Th17-mediated inflammation and correlated with markers of impaired liver function in these patients. Importantly, moderating salt intake through a personalized nutritional intervention was sufficient to reduce CD4+ T cell–mediated inflammation. Furthermore, analysis of RNA-seq data revealed enrichment of salt-induced Th17 gene signatures in both liver tissue and peripheral cells from patients with liver disease. Similarly, mice fed a high salt diet showed hepatic enrichment of Th17 cells and exacerbated liver fibrosis upon injury. Mechanistic studies revealed that high sodium conditions activated NF-κB and induced IL-6 production in hepatocytes, which may promote Th17 responses.CONCLUSION Dietary salt exacerbates Th17-driven inflammation and contributes to cirrhosis progression. Salt reduction may represent a viable therapeutic approach to manage inflammation in compensated cirrhosis.FUNDING Grants PI19/01554 and PI22/01907 from Instituto de Salud Carlos III (Madrid, Spain), CDEI-03/20-A and CIPROM/2023/4 from Generalitat Valenciana (Valencia, Spain), CNS2023-145676 from the National Research Agency (AEI) (Madrid, Spain), and LCF/BQ/D121/11860047 from La Caixa Foundation (Barcelona, Spain).

Authors

Amalia Tzoumpa, Beatriz Lozano-Ruiz, Yin Huang, Joanna Picó, Alba Moratalla, María Teresa Pomares, Iván Herrera, Juanjo Lozano, María Rodríguez, Cayetano Miralles, Pablo Bellot, Paula Piñero, Fabián Tarín, Pedro Zapater, Sonia Pascual, José Manuel González-Navajas

×

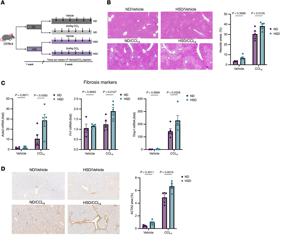
Figure 6

High salt diet exacerbates liver fibrosis in a mouse model of CCl4-induced liver injury.

Options: View larger image (or click on image) Download as PowerPoint
High salt diet exacerbates liver fibrosis in a mouse model of CCl4-induc...
(A) Schematic representation of the experimental design. C57BL/6J mice were fed either normal diet (ND) or high salt diet (HSD) for 1 week and were then additionally subjected to carbon tetrachloride (CCl4) or vehicle injections (2 mL/kg) twice weekly for 3 weeks to induce liver fibrosis. (B) Representative images of H&E-stained liver sections (left) and quantification of the necrotic areas in each group of mice (right). Original magnification, x200. (C) Hepatic mRNA expression of fibrosis markers (Acta2, Fn1, Timp1). (D) ACTA2 protein levels assessed by IHC. Representative images (left) and quantification plots (right). Original magnification, x200. Data were analyzed using the 2way-ANOVA multiple comparisons test (B–D) and are displayed as mean ± SEM (ND/Vehicle n = 4, HSD/Vehicle n = 5, ND/CCl4 n = 5, HSD/CCl4 n = 5). Data were generated in a single experiment.

Copyright © 2025 American Society for Clinical Investigation
ISSN 2379-3708

Sign up for email alerts