Go to The Journal of Clinical Investigation
  • About
  • Editors
  • Consulting Editors
  • For authors
  • Publication ethics
  • Publication alerts by email
  • Transfers
  • Advertising
  • Job board
  • Contact
  • Physician-Scientist Development
  • Current issue
  • Past issues
  • By specialty
    • COVID-19
    • Cardiology
    • Immunology
    • Metabolism
    • Nephrology
    • Oncology
    • Pulmonology
    • All ...
  • Videos
  • Collections
    • In-Press Preview
    • Resource and Technical Advances
    • Clinical Research and Public Health
    • Research Letters
    • Editorials
    • Perspectives
    • Physician-Scientist Development
    • Reviews
    • Top read articles

  • Current issue
  • Past issues
  • Specialties
  • In-Press Preview
  • Resource and Technical Advances
  • Clinical Research and Public Health
  • Research Letters
  • Editorials
  • Perspectives
  • Physician-Scientist Development
  • Reviews
  • Top read articles
  • About
  • Editors
  • Consulting Editors
  • For authors
  • Publication ethics
  • Publication alerts by email
  • Transfers
  • Advertising
  • Job board
  • Contact
FAP PET identifies earlycardiac molecular changesinduced by doxorubicin chemotherapy
Chul-Hee Lee, Onorina L. Manzo, Luisa Rubinelli, Sebastian E. Carrasco, Sungyun Cho, Thomas M. Jeitner, John Babich, Annarita Di Lorenzo, James M. Kelly
Chul-Hee Lee, Onorina L. Manzo, Luisa Rubinelli, Sebastian E. Carrasco, Sungyun Cho, Thomas M. Jeitner, John Babich, Annarita Di Lorenzo, James M. Kelly
View: Text | PDF
Research Article Cardiology Therapeutics

FAP PET identifies earlycardiac molecular changesinduced by doxorubicin chemotherapy

  • Text
  • PDF
Abstract

Anthracycline chemotherapy, widely used in cancer treatment, poses a significant risk of cardiotoxicity that results in functional decline. Current diagnostic methods poorly predict cardiotoxicity because they do not detect early damage that precedes dysfunction. Positron emission tomography (PET) is well suited to address this need when coupled with suitable imaging biomarkers. We used PET to evaluate cardiac molecular changes in male C57BL/6J mice exposed to doxorubicin (DOX). These mice initially developed cardiac atrophy, experienced functional deficits within 10 weeks of treatment, and developed cardiac fibrosis by 16 weeks. Elevated cardiac uptake of [68Ga]Ga-FAPI-04, a PET tracer targeting fibroblast activation protein α (FAP), was evident by 2 weeks and preceded the onset of functional deficits. Cardiac PET signal correlated with FAP expression and activity as well as other canonical indicators of cardiac remodeling. By contrast, cardiac uptake of [18F]DPA-714 and [18F]MFBG, which target translocator protein 18 kDa and the norepinephrine transporter, respectively, did not differ between the DOX animals and their controls. These findings identify FAP as an early imaging biomarker for DOX-induced cardiac remodeling in males and support the use of FAP PET imaging to detect some cancer patients at risk for treatment-related myocardial damage before cardiac function declines.

Authors

Chul-Hee Lee, Onorina L. Manzo, Luisa Rubinelli, Sebastian E. Carrasco, Sungyun Cho, Thomas M. Jeitner, John Babich, Annarita Di Lorenzo, James M. Kelly

×

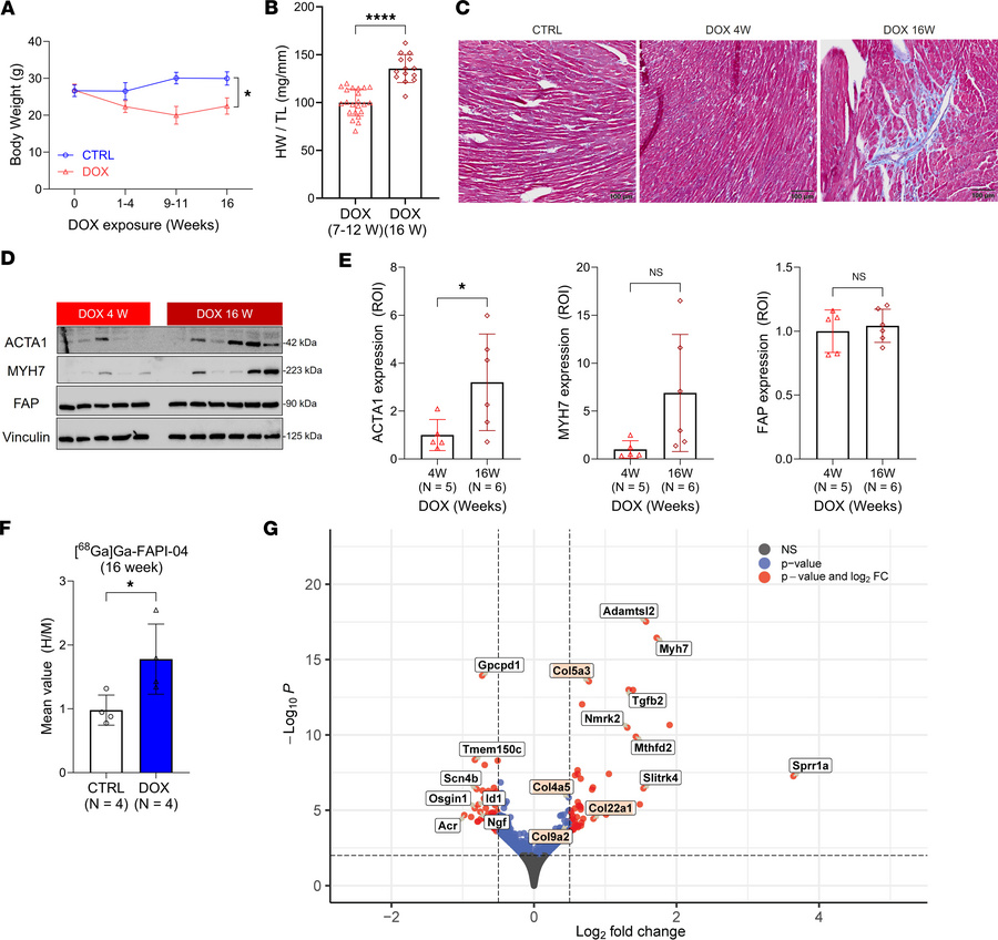
Figure 8

Exposure to DOX induces sustained cardiac tissue remodeling that can result in myocardial fibrosis.

Options: View larger image (or click on image) Download as PowerPoint
Exposure to DOX induces sustained cardiac tissue remodeling that can res...
(A) Comparison of body weight between DOX-treated mice and their controls from 0 to 16 weeks. The number of mice is displayed in Supplemental Table 1. (B) HW/TL ratio between DOX groups. DOX (7–12W) group was taken from Figure 1D. (C) Representative trichrome staining images of cardiac tissue collected from control mice (10–12 W) and DOX 4W and DOX 16W groups. Corresponding histopathological observations are communicated in Supplemental Table 10. Scale bar: 100 µm. (D) Western blot analysis of cardiac ACTA1, MYH7, and FAP expression in tissue taken from mice exposed to DOX after 4 and 16 weeks. Vinculin is used as a reference. (E) ROI quantification of each protein level from D was performed using ImageJ. (F) Image-derived quantitation of cardiac [68Ga]Ga-FAPI-04 PET signals normalized to skeletal (calf) muscle uptake (heart/muscle ratio, H/M) at 16 weeks. (G) EnhancedVolcano plot from the bulk RNA sequencing at 16 weeks. A total of 49,315 variables were displayed (log2 fold change [FC] > |0.5|, P < 0.01). Red boxes: Top upregulated enrichment score genes marked as extracellular matrix organization (GO:0030198; P < 0.00045). The top 7 genes with the highest or lowest log2FC values were displayed. These genes and their function are summarized in Supplemental Table 12. Data are presented as the mean ± SD. Statistical comparisons were performed using an unpaired 2-tailed t test (A, E, and F), with Welch’s correction in A, or a 2-tailed Mann-Whitney test (B). *P < 0.05; ****P < 0.0001; ACTA1, skeletal α-actin; MYH7, myosin heavy chain 7; FAP, fibroblast activation protein α; ROI, region of interest.

Copyright © 2026 American Society for Clinical Investigation
ISSN 2379-3708

Sign up for email alerts