Go to The Journal of Clinical Investigation
  • About
  • Editors
  • Consulting Editors
  • For authors
  • Publication ethics
  • Publication alerts by email
  • Transfers
  • Advertising
  • Job board
  • Contact
  • Physician-Scientist Development
  • Current issue
  • Past issues
  • By specialty
    • COVID-19
    • Cardiology
    • Immunology
    • Metabolism
    • Nephrology
    • Oncology
    • Pulmonology
    • All ...
  • Videos
  • Collections
    • In-Press Preview
    • Resource and Technical Advances
    • Clinical Research and Public Health
    • Research Letters
    • Editorials
    • Perspectives
    • Physician-Scientist Development
    • Reviews
    • Top read articles

  • Current issue
  • Past issues
  • Specialties
  • In-Press Preview
  • Resource and Technical Advances
  • Clinical Research and Public Health
  • Research Letters
  • Editorials
  • Perspectives
  • Physician-Scientist Development
  • Reviews
  • Top read articles
  • About
  • Editors
  • Consulting Editors
  • For authors
  • Publication ethics
  • Publication alerts by email
  • Transfers
  • Advertising
  • Job board
  • Contact
FAP PET identifies earlycardiac molecular changesinduced by doxorubicin chemotherapy
Chul-Hee Lee, Onorina L. Manzo, Luisa Rubinelli, Sebastian E. Carrasco, Sungyun Cho, Thomas M. Jeitner, John Babich, Annarita Di Lorenzo, James M. Kelly
Chul-Hee Lee, Onorina L. Manzo, Luisa Rubinelli, Sebastian E. Carrasco, Sungyun Cho, Thomas M. Jeitner, John Babich, Annarita Di Lorenzo, James M. Kelly
View: Text | PDF
Research Article Cardiology Therapeutics

FAP PET identifies earlycardiac molecular changesinduced by doxorubicin chemotherapy

  • Text
  • PDF
Abstract

Anthracycline chemotherapy, widely used in cancer treatment, poses a significant risk of cardiotoxicity that results in functional decline. Current diagnostic methods poorly predict cardiotoxicity because they do not detect early damage that precedes dysfunction. Positron emission tomography (PET) is well suited to address this need when coupled with suitable imaging biomarkers. We used PET to evaluate cardiac molecular changes in male C57BL/6J mice exposed to doxorubicin (DOX). These mice initially developed cardiac atrophy, experienced functional deficits within 10 weeks of treatment, and developed cardiac fibrosis by 16 weeks. Elevated cardiac uptake of [68Ga]Ga-FAPI-04, a PET tracer targeting fibroblast activation protein α (FAP), was evident by 2 weeks and preceded the onset of functional deficits. Cardiac PET signal correlated with FAP expression and activity as well as other canonical indicators of cardiac remodeling. By contrast, cardiac uptake of [18F]DPA-714 and [18F]MFBG, which target translocator protein 18 kDa and the norepinephrine transporter, respectively, did not differ between the DOX animals and their controls. These findings identify FAP as an early imaging biomarker for DOX-induced cardiac remodeling in males and support the use of FAP PET imaging to detect some cancer patients at risk for treatment-related myocardial damage before cardiac function declines.

Authors

Chul-Hee Lee, Onorina L. Manzo, Luisa Rubinelli, Sebastian E. Carrasco, Sungyun Cho, Thomas M. Jeitner, John Babich, Annarita Di Lorenzo, James M. Kelly

×

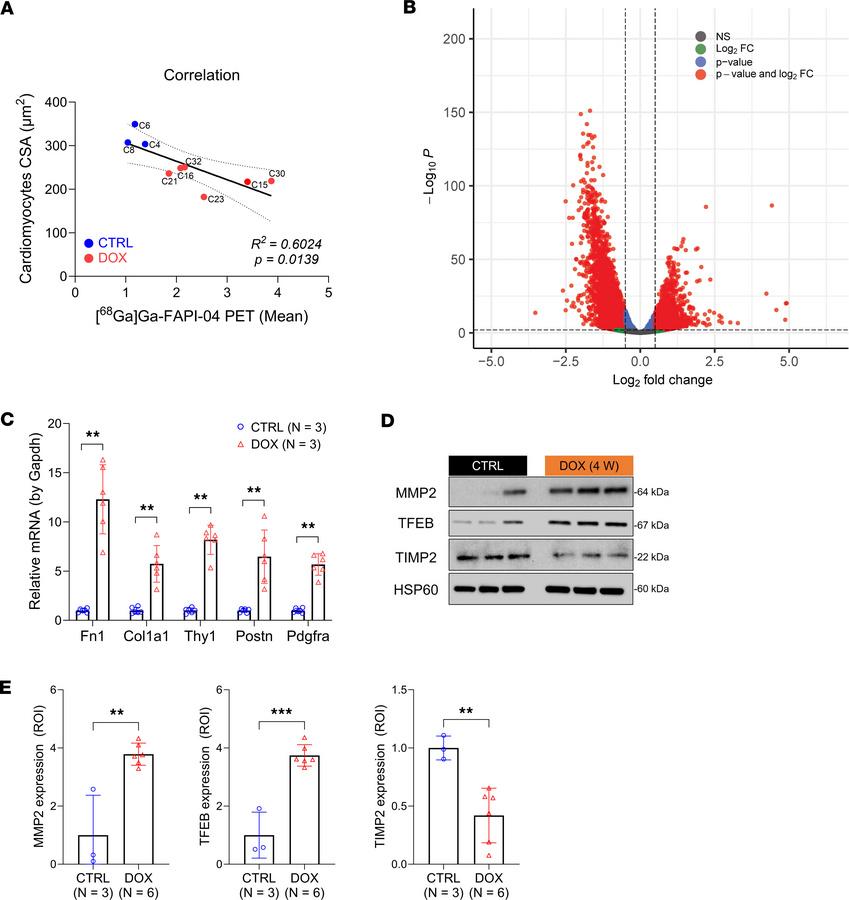
Figure 7

DOX triggers early activation of Fap and other genes linked to cardiac remodeling and mitochondrial dysfunction.

Options: View larger image (or click on image) Download as PowerPoint
DOX triggers early activation of Fap and other genes linked to cardiac r...
(A) Correlation between cardiomyocyte CSA and [68Ga]Ga-FAPI-04 PET signal from cardiac tissues (P = 0.0139). (B) EnhancedVolcano plot from the bulk RNA sequencing at 4 weeks. A total of 49,139 variables were displayed (log2 fold change [FC] > |0.5|, P < 0.01). (C) RT-qPCR quantification of cardiac Fn1, Col1a1, Thy1, Postn, and Pdgfra mRNA expression using Gapdh as reference gene (n = 3 mice/group). Two different primers of the target gene were used to minimize the variation. (D) Western blot analysis of cardiac MMP2, TFEB, and TIMP2. (E) ROI quantification of MMP2, TFEB, and TIMP2 protein levels. HSP60 is used as a reference. All quantification was performed using ImageJ. Data are presented as the mean ± SD. Statistical comparisons were performed using a Pearson correlation test (A), a 2-way ANOVA (C), or an unpaired 2-tailed t test (E). **P < 0.01; ***P < 0.001. MMP2, matrix metalloproteinase-2; TFEB, transcription factor EB; TIMP2, tissue inhibitor of metalloproteinases 2; ROI, region of interest.

Copyright © 2026 American Society for Clinical Investigation
ISSN 2379-3708

Sign up for email alerts