Go to The Journal of Clinical Investigation
  • About
  • Editors
  • Consulting Editors
  • For authors
  • Publication ethics
  • Publication alerts by email
  • Transfers
  • Advertising
  • Job board
  • Contact
  • Physician-Scientist Development
  • Current issue
  • Past issues
  • By specialty
    • COVID-19
    • Cardiology
    • Immunology
    • Metabolism
    • Nephrology
    • Oncology
    • Pulmonology
    • All ...
  • Videos
  • Collections
    • In-Press Preview
    • Resource and Technical Advances
    • Clinical Research and Public Health
    • Research Letters
    • Editorials
    • Perspectives
    • Physician-Scientist Development
    • Reviews
    • Top read articles

  • Current issue
  • Past issues
  • Specialties
  • In-Press Preview
  • Resource and Technical Advances
  • Clinical Research and Public Health
  • Research Letters
  • Editorials
  • Perspectives
  • Physician-Scientist Development
  • Reviews
  • Top read articles
  • About
  • Editors
  • Consulting Editors
  • For authors
  • Publication ethics
  • Publication alerts by email
  • Transfers
  • Advertising
  • Job board
  • Contact
Tumor microenvironments with an active type I IFN response are sensitive to inhibitors of heme degradation
Dominika Sosnowska, Tik Shing Cheung, Jit Sarkar, James W. Opzoomer, Karen T. Feehan, Joanne E. Anstee, Chloé A. Woodman, Mohamed Reda Keddar, Kalum Clayton, Samira Ali, William Macmorland, Dorothy D. Yang, James Rosekilly, Cheryl E. Gillett, Francesca D. Ciccarelli, Richard Buus, James Spicer, Anita Grigoriadis, James N. Arnold
Dominika Sosnowska, Tik Shing Cheung, Jit Sarkar, James W. Opzoomer, Karen T. Feehan, Joanne E. Anstee, Chloé A. Woodman, Mohamed Reda Keddar, Kalum Clayton, Samira Ali, William Macmorland, Dorothy D. Yang, James Rosekilly, Cheryl E. Gillett, Francesca D. Ciccarelli, Richard Buus, James Spicer, Anita Grigoriadis, James N. Arnold
View: Text | PDF
Research Article Immunology Oncology

Tumor microenvironments with an active type I IFN response are sensitive to inhibitors of heme degradation

  • Text
  • PDF
Abstract

The tumor microenvironment (TME) is highly heterogeneous and can dictate the success of therapeutic interventions. Identifying TMEs that are susceptible to specific therapeutic interventions paves the way for more personalized and effective treatments. In this study, using a spontaneous murine model of breast cancer, we characterize a TME that is responsive to inhibitors of the heme degradation pathway mediated by heme oxygenase (HO), resulting in CD8+ T cell– and NK cell–dependent tumor control. A hallmark of this TME is a chronic type I interferon (IFN) signal that is directly involved in orchestrating the antitumor immune response. Importantly, we identify that similar TMEs exist in human breast cancer that are associated with patient prognosis. Leveraging these observations, we demonstrate that combining a STING agonist, which induces type I IFN responses, with an HO inhibitor produces a synergistic effect leading to superior tumor control. This study highlights HO activity as a potential resistance mechanism for type I IFN responses in cancer, supporting a therapeutic rationale for targeting the heme degradation pathway to enhance the efficacy of STING agonists.

Authors

Dominika Sosnowska, Tik Shing Cheung, Jit Sarkar, James W. Opzoomer, Karen T. Feehan, Joanne E. Anstee, Chloé A. Woodman, Mohamed Reda Keddar, Kalum Clayton, Samira Ali, William Macmorland, Dorothy D. Yang, James Rosekilly, Cheryl E. Gillett, Francesca D. Ciccarelli, Richard Buus, James Spicer, Anita Grigoriadis, James N. Arnold

×

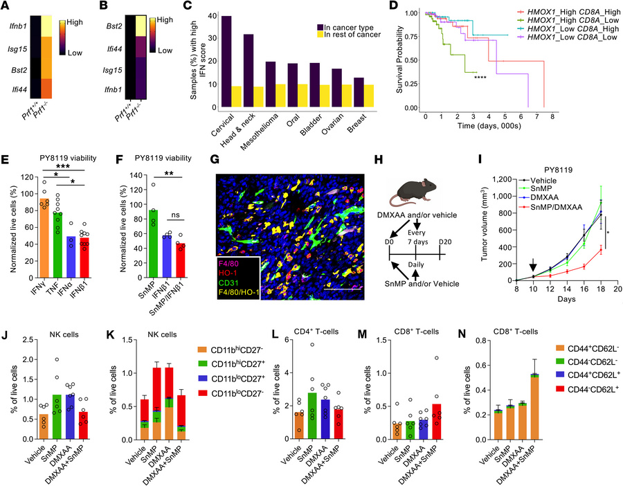
Figure 4

Therapeutically generated type I IFN responses synergize with HO inhibition to deliver tumor control.

Options: View larger image (or click on image) Download as PowerPoint
Therapeutically generated type I IFN responses synergize with HO inhibit...
(A and B) Heatmap showing normalized median gene expression of selected genes encoding Ifnb1 and type I IFN response genes across groups from NanoString nCounter analysis (A) and qRT-PCR for the indicated genes relative to Tbp (B) (n = 5 mice). (C) Fraction of TCGA samples within a cancer type that belong to top 10% type I IFN score TCGA samples with respect to the distribution of expression scores across all 9,062 TCGA samples (purple) compared with all TCGA cancer types (minus cancer type of interest, yellow). Indication n values available in Methods. (D) Survival curves of the 4 patient subgroups within the high type I IFN signature expressors (n = 252) generated using TCGA Breast Cancer data. Survival curves were compared using the log-rank (Mantel-Cox) test. (E and F) In vitro exposure of PY8119 cells to 10 ng/mL of the indicated cytokines (E) and 10 ng/mL IFN-β1 and/or SnMP (25 μM) (F), with viability assessed after 24 hours normalized to vehicle-treated cells (n = 4–9). (G) Representative image of a FFPE section of an orthotic PY8119 tumor stained with DAPI (nuclei, blue) and antibodies against CD31 (green), F4/80 (magenta), HO-1 (red), and F4/80 and HO-1 colocalization (yellow). Scale bar: 100 μm. (H–N) Schematic representing the dosing strategy for SnMP (25 μmol/kg/ daily), DMXAA (1.5 mg/kg/7 days), or vehicle in mice bearing PY8119 tumors (H), monitored for long-term growth (I). Alternatively, tumors were harvested after 36 hours, enzyme-dispersed, and cell populations analyzed by flow cytometry for the frequency of NK cells (J) or NK subsets (K), CD4+ (L) and CD8+ (M) T-cells and CD8+ T cell subsets (N) (cohorts of n = 6 mice). Panel H was created using BioRender software. Statistical analysis of tumor growth curves was performed using the “CompareGrowthCurves” function of the statmod software package. Statistical significance was determined using a Kruskal-Wallis test followed by Dunn’s multiple-comparison test. Bar charts show the mean and the dots show individual tumors and mice. Line chart displays the mean and SEM. *P < 0.05; **P < 0.01; ***P < 0.001; ****P < 0.0001.

Copyright © 2026 American Society for Clinical Investigation
ISSN 2379-3708

Sign up for email alerts