Go to The Journal of Clinical Investigation
  • About
  • Editors
  • Consulting Editors
  • For authors
  • Publication ethics
  • Publication alerts by email
  • Transfers
  • Advertising
  • Job board
  • Contact
  • Physician-Scientist Development
  • Current issue
  • Past issues
  • By specialty
    • COVID-19
    • Cardiology
    • Immunology
    • Metabolism
    • Nephrology
    • Oncology
    • Pulmonology
    • All ...
  • Videos
  • Collections
    • In-Press Preview
    • Resource and Technical Advances
    • Clinical Research and Public Health
    • Research Letters
    • Editorials
    • Perspectives
    • Physician-Scientist Development
    • Reviews
    • Top read articles

  • Current issue
  • Past issues
  • Specialties
  • In-Press Preview
  • Resource and Technical Advances
  • Clinical Research and Public Health
  • Research Letters
  • Editorials
  • Perspectives
  • Physician-Scientist Development
  • Reviews
  • Top read articles
  • About
  • Editors
  • Consulting Editors
  • For authors
  • Publication ethics
  • Publication alerts by email
  • Transfers
  • Advertising
  • Job board
  • Contact
Tumor microenvironments with an active type I IFN response are sensitive to inhibitors of heme degradation
Dominika Sosnowska, Tik Shing Cheung, Jit Sarkar, James W. Opzoomer, Karen T. Feehan, Joanne E. Anstee, Chloé A. Woodman, Mohamed Reda Keddar, Kalum Clayton, Samira Ali, William Macmorland, Dorothy D. Yang, James Rosekilly, Cheryl E. Gillett, Francesca D. Ciccarelli, Richard Buus, James Spicer, Anita Grigoriadis, James N. Arnold
Dominika Sosnowska, Tik Shing Cheung, Jit Sarkar, James W. Opzoomer, Karen T. Feehan, Joanne E. Anstee, Chloé A. Woodman, Mohamed Reda Keddar, Kalum Clayton, Samira Ali, William Macmorland, Dorothy D. Yang, James Rosekilly, Cheryl E. Gillett, Francesca D. Ciccarelli, Richard Buus, James Spicer, Anita Grigoriadis, James N. Arnold
View: Text | PDF
Research Article Immunology Oncology

Tumor microenvironments with an active type I IFN response are sensitive to inhibitors of heme degradation

  • Text
  • PDF
Abstract

The tumor microenvironment (TME) is highly heterogeneous and can dictate the success of therapeutic interventions. Identifying TMEs that are susceptible to specific therapeutic interventions paves the way for more personalized and effective treatments. In this study, using a spontaneous murine model of breast cancer, we characterize a TME that is responsive to inhibitors of the heme degradation pathway mediated by heme oxygenase (HO), resulting in CD8+ T cell– and NK cell–dependent tumor control. A hallmark of this TME is a chronic type I interferon (IFN) signal that is directly involved in orchestrating the antitumor immune response. Importantly, we identify that similar TMEs exist in human breast cancer that are associated with patient prognosis. Leveraging these observations, we demonstrate that combining a STING agonist, which induces type I IFN responses, with an HO inhibitor produces a synergistic effect leading to superior tumor control. This study highlights HO activity as a potential resistance mechanism for type I IFN responses in cancer, supporting a therapeutic rationale for targeting the heme degradation pathway to enhance the efficacy of STING agonists.

Authors

Dominika Sosnowska, Tik Shing Cheung, Jit Sarkar, James W. Opzoomer, Karen T. Feehan, Joanne E. Anstee, Chloé A. Woodman, Mohamed Reda Keddar, Kalum Clayton, Samira Ali, William Macmorland, Dorothy D. Yang, James Rosekilly, Cheryl E. Gillett, Francesca D. Ciccarelli, Richard Buus, James Spicer, Anita Grigoriadis, James N. Arnold

×

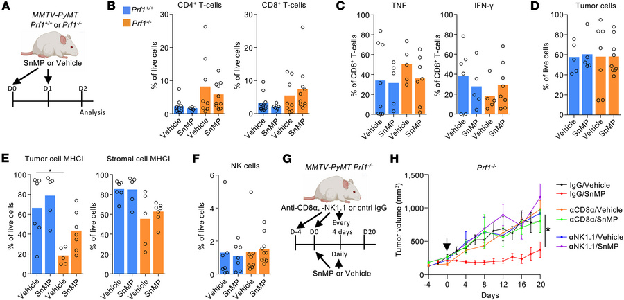
Figure 2

HO activity protects tumors from perforin-independent immunological control of tumor growth.

Options: View larger image (or click on image) Download as PowerPoint
HO activity protects tumors from perforin-independent immunological cont...
(A–F) Schematic representing the acute dosing strategy for SnMP or respective vehicle in Prf1+/+ or Prf1–/– MMTV-PyMT mice. Mice were treated with SnMP (25 μmol/kg/ daily) or vehicle for 36 hours starting on day 0 (A). Thirty-six hours after initiation of treatment, tumors were harvested, enzyme-dispersed, and cell populations analyzed by flow cytometry for the frequency of CD4+ and CD8+ T cells (B) and their expression of the cytokines TNF and IFN-γ (C), tumor cells (D), expression of MHCI haplotypes H-2Kb, H-2Db, H-2Kq, and H-2D/Lq on the tumor cells and stroma (E), and frequency of NK cells (F) (cohorts of n = 5–10 mice). (G and H) Schematic representing the dosing strategy for SnMP or respective vehicle in Prf1+/+ or Prf1–/– MMTV-PyMT mice. Mice were treated with SnMP (25 μmol/kg/ daily) or vehicle and immune-depleting antibodies anti-CD8α, anti-NK1.1 or control IgG (G). Growth curves of established tumors in Prf1+/+ or Prf1–/– MMTV-PyMT mice treated with SnMP or vehicle, with anti-CD8α, anti-NK1.1 antibody, or IgG (cohorts of n = 5–7 mice) (H). Panels A and G were created using BioRender software. Statistical analysis of tumor growth curves was performed using the “CompareGrowthCurves” function of the statmod software package. For bar charts statistical significance was determined using a Kruskal-Wallis test followed by Dunn’s multiple-comparison test. Bar charts show the mean and the dots show individual data points from individual tumors and mice. Line charts display the mean and SEM. *P < 0.05.

Copyright © 2026 American Society for Clinical Investigation
ISSN 2379-3708

Sign up for email alerts