Go to The Journal of Clinical Investigation
  • About
  • Editors
  • Consulting Editors
  • For authors
  • Publication ethics
  • Publication alerts by email
  • Transfers
  • Advertising
  • Job board
  • Contact
  • Physician-Scientist Development
  • Current issue
  • Past issues
  • By specialty
    • COVID-19
    • Cardiology
    • Immunology
    • Metabolism
    • Nephrology
    • Oncology
    • Pulmonology
    • All ...
  • Videos
  • Collections
    • In-Press Preview
    • Resource and Technical Advances
    • Clinical Research and Public Health
    • Research Letters
    • Editorials
    • Perspectives
    • Physician-Scientist Development
    • Reviews
    • Top read articles

  • Current issue
  • Past issues
  • Specialties
  • In-Press Preview
  • Resource and Technical Advances
  • Clinical Research and Public Health
  • Research Letters
  • Editorials
  • Perspectives
  • Physician-Scientist Development
  • Reviews
  • Top read articles
  • About
  • Editors
  • Consulting Editors
  • For authors
  • Publication ethics
  • Publication alerts by email
  • Transfers
  • Advertising
  • Job board
  • Contact
MUC1-C dependence in treatment-resistant prostate cancer uncovers a target for antibody-drug conjugate therapy
Keisuke Shigeta, Tatsuaki Daimon, Hiroshi Hongo, Sheng-Yu Ku, Hiroki Ozawa, Naoki Haratake, Atsushi Fushimi, Ayako Nakashoji, Atrayee Bhattacharya, Shinkichi Takamori, Michihisa Kono, Masahiro Rokugo, Yuto Baba, Takeo Kosaka, Mototsugu Oya, Justine Jacobi, Mark D. Long, Himisha Beltran, Donald Kufe
Keisuke Shigeta, Tatsuaki Daimon, Hiroshi Hongo, Sheng-Yu Ku, Hiroki Ozawa, Naoki Haratake, Atsushi Fushimi, Ayako Nakashoji, Atrayee Bhattacharya, Shinkichi Takamori, Michihisa Kono, Masahiro Rokugo, Yuto Baba, Takeo Kosaka, Mototsugu Oya, Justine Jacobi, Mark D. Long, Himisha Beltran, Donald Kufe
View: Text | PDF
Research Article Oncology Therapeutics

MUC1-C dependence in treatment-resistant prostate cancer uncovers a target for antibody-drug conjugate therapy

  • Text
  • PDF
Abstract

Androgen receptor–positive prostate cancer (PC), castration-resistant prostate cancer (CRPC), and neuroendocrine prostate cancer (NEPC) invariably become resistant to treatment with targeted and cytotoxic agents. Multiple pathways have been identified as being responsible for these pleiotropic mechanisms of resistance. The mucin 1 (MUC1) gene is aberrantly expressed in CRPC/NEPC in association with poor clinical outcomes; however, it is not known if the oncogenic MUC1-C/M1C protein drives treatment resistance. We demonstrated that MUC1-C is necessary for resistance of (i) PC cells to enzalutamide (ENZ) and (ii) CRPC and NEPC cells to docetaxel (DTX). Our results showed that MUC1-C–mediated resistance is conferred by upregulation of aerobic glycolysis and suppression of reactive oxygen species necessary for self-renewal. Dependence of these resistant phenotypes on MUC1-C for the cancer stem cell (CSC) state identified a potential target for treatment. In this regard, we further demonstrated that targeting MUC1-C with an M1C antibody-drug conjugate (ADC) is highly effective in suppressing (i) self-renewal of drug-resistant CRPC/NEPC CSCs and (ii) growth of treatment-emergent NEPC tumor xenografts derived from drug-resistant cells and a patient with refractory disease. These findings uncovered a common MUC1-C–dependent pathway in treatment-resistant CRPC/NEPC progression and identified MUC1-C as a target for their therapy with an M1C ADC.

Authors

Keisuke Shigeta, Tatsuaki Daimon, Hiroshi Hongo, Sheng-Yu Ku, Hiroki Ozawa, Naoki Haratake, Atsushi Fushimi, Ayako Nakashoji, Atrayee Bhattacharya, Shinkichi Takamori, Michihisa Kono, Masahiro Rokugo, Yuto Baba, Takeo Kosaka, Mototsugu Oya, Justine Jacobi, Mark D. Long, Himisha Beltran, Donald Kufe

×

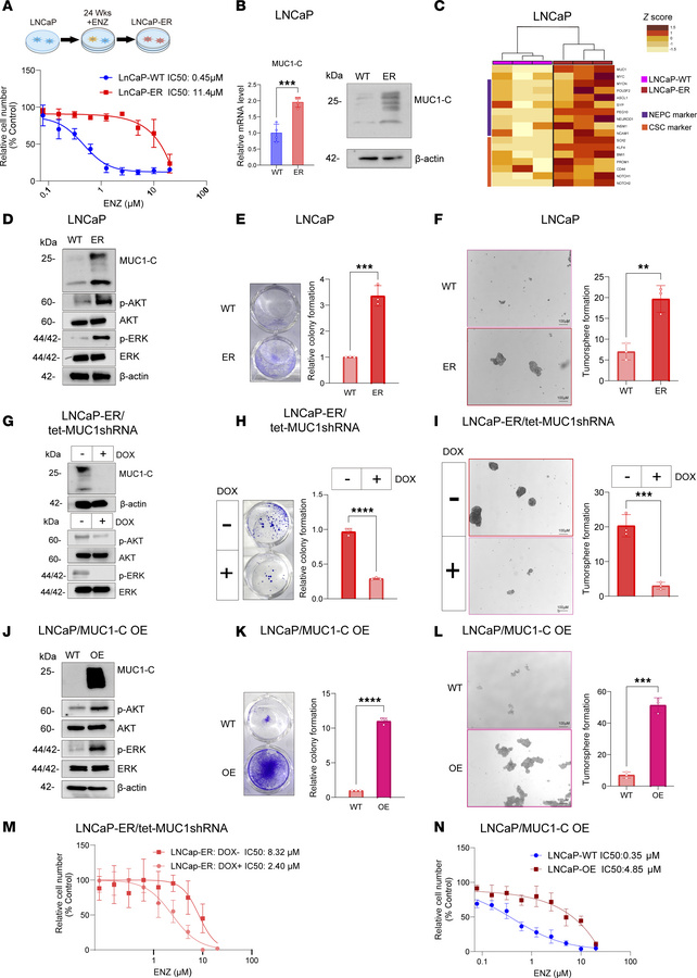
Figure 1

LNCaP-ER cells are dependent on MUC1-C for ENZ resistance and self-renewal.

Options: View larger image (or click on image) Download as PowerPoint
LNCaP-ER cells are dependent on MUC1-C for ENZ resistance and self-renew...
(A) Parental LNCaP and LNCaP-ER cells treated with ENZ for 3 days were analyzed for cell viability by Alamar blue staining. (B) LNCaP and LNCaP-ER cells were analyzed for MUC1-C transcripts by quantitative reverse-transcription PCR (qRT-PCR) (left). Immunoblot analysis of lysates from LNCaP and LNCaP-ER cells (right). (C) Heatmap of NE and CSC marker gene expression from qRT-PCR analysis of biological triplicates of LNCaP-WT and LNCaP-ER cells. (D) Immunoblot analysis of lysates from LNCaP and LNCaP-ER cells run contemporaneously in parallel. (E) LNCaP and LNCaP-ER cells treated with 10 μM ENZ for 3 days were analyzed for colony formation. Representative photomicrographs of stained colonies (left). Results (mean ± SD of 3 determinations) expressed as relative colony number compared with untreated cells (assigned a value of 1) (t test; n = 3) (right). (F) LNCaP and LNCaP-ER cells were analyzed for tumorsphere formation. Representative photomicrographs of tumorspheres (left). Results (mean ± SD of 3 determinations) expressed as tumorsphere number (t test; n = 3) (right). (G) Immunoblot analysis of lysates from LNCaP-ER/tet-MUC1shRNA cells treated with vehicle or doxycycline (DOX) for 7 days run at different times. (H) LNCaP-ER/tet-MUC1shRNA cells treated with vehicle or DOX for 7 days were analyzed for colony formation (t test; n = 3). (I) LNCaP-ER/tet-MUC1shRNA cells treated with vehicle or DOX for 7 days were analyzed for tumorsphere formation (t test; n = 3). (J) Immunoblot analysis of lysates from LNCaP and LNCaP/MUC1-C OE cells run contemporaneously in parallel. (K) LNCaP and LNCaP/MUC1-C OE cells were analyzed for colony formation (t test; n = 3). (L) LNCaP and LNCaP/MUC1-C OE cells were analyzed for tumorsphere formation (t test; n = 3). (M) LNCaP-ER/tet-MUC1shRNA cells treated with vehicle or DOX for 7 days and then with ENZ for 3 days were analyzed for cell viability. (N) LNCaP and LNCaP/MUC1-C OE cells were treated with ENZ for 3 days and analyzed for cell viability. **P < 0.01, ***P < 0.001, and ****P < 0.0001.

Copyright © 2026 American Society for Clinical Investigation
ISSN 2379-3708

Sign up for email alerts