Go to The Journal of Clinical Investigation
  • About
  • Editors
  • Consulting Editors
  • For authors
  • Publication ethics
  • Publication alerts by email
  • Transfers
  • Advertising
  • Job board
  • Contact
  • Physician-Scientist Development
  • Current issue
  • Past issues
  • By specialty
    • COVID-19
    • Cardiology
    • Immunology
    • Metabolism
    • Nephrology
    • Oncology
    • Pulmonology
    • All ...
  • Videos
  • Collections
    • In-Press Preview
    • Resource and Technical Advances
    • Clinical Research and Public Health
    • Research Letters
    • Editorials
    • Perspectives
    • Physician-Scientist Development
    • Reviews
    • Top read articles

  • Current issue
  • Past issues
  • Specialties
  • In-Press Preview
  • Resource and Technical Advances
  • Clinical Research and Public Health
  • Research Letters
  • Editorials
  • Perspectives
  • Physician-Scientist Development
  • Reviews
  • Top read articles
  • About
  • Editors
  • Consulting Editors
  • For authors
  • Publication ethics
  • Publication alerts by email
  • Transfers
  • Advertising
  • Job board
  • Contact
FXR shapes an immunosuppressive microenvironment in PD-L1lo/– non-small cell lung cancer by upregulating HVEM
Xiaolong Xu, Bin Shang, Hancheng Wu, Xiuye Jin, Junren Wang, Jing Li, Daowei Li, Bin Liang, Xingguang Wang, Lili Su, Wenjie You, Shujuan Jiang
Xiaolong Xu, Bin Shang, Hancheng Wu, Xiuye Jin, Junren Wang, Jing Li, Daowei Li, Bin Liang, Xingguang Wang, Lili Su, Wenjie You, Shujuan Jiang
View: Text | PDF
Research Article Immunology Oncology

FXR shapes an immunosuppressive microenvironment in PD-L1lo/– non-small cell lung cancer by upregulating HVEM

  • Text
  • PDF
Abstract

Immune checkpoint therapy has changed cancer treatment, including non-small cell lung cancer (NSCLC). The unresponsiveness of PD-L1lo/– tumors to anti–PD-1/PD-L1 immunotherapy is attributed to alternative immune evasion mechanisms that remain elusive. We previously reported that farnesoid X receptor (FXR) was increased in PD-L1lo/– NSCLC. Herein, we found that immune checkpoint HVEM was positively correlated with FXR but inversely correlated with PD-L1 in NSCLC. HVEM was highly expressed in FXRhiPD-L1lo NSCLC. Consistently, clinically relevant FXR antagonist dose-dependently inhibited HVEM expression in NSCLC. FXR inhibited cytokine production and cytotoxicity of cocultured CD8+ T cells in vitro, and it shaped an immunosuppressive tumor microenvironment (TME) in mouse tumors in vivo through the HVEM/BTLA pathway. Clinical investigations show that the FXR/HVEM axis was associated with immunoevasive TME and inferior survival outcomes in patients with NSCLC. Mechanistically, FXR upregulated HVEM via transcriptional activation, intracellular Akt, Erk1/2 and STAT3 signals, and G1/S cycle progression in NSCLC cells. In vivo treatment experiments demonstrated that anti-BTLA immunotherapy reinvigorated antitumor immunity in TME, resulting in enhanced tumor inhibition and survival improvement in FXRhiPD-L1lo mouse Lewis lung carcinomas. In summary, our findings establish the FXR/HVEM axis as an immune evasion mechanism in PD-L1lo/– NSCLC, providing translational implications for future immunotherapy in this subgroup of patients.

Authors

Xiaolong Xu, Bin Shang, Hancheng Wu, Xiuye Jin, Junren Wang, Jing Li, Daowei Li, Bin Liang, Xingguang Wang, Lili Su, Wenjie You, Shujuan Jiang

×

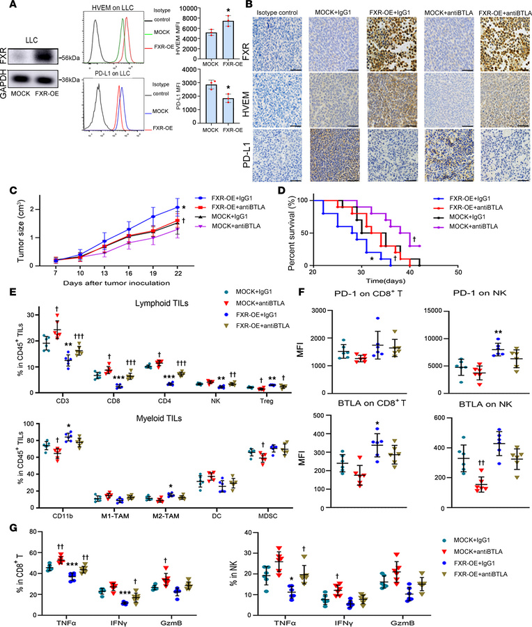
Figure 7

HVEM/BTLA blockade immunotherapy reactivates TME and produces antitumor activity against FXRhiPD-L1lo mouse LLC tumors.

Options: View larger image (or click on image) Download as PowerPoint
HVEM/BTLA blockade immunotherapy reactivates TME and produces antitumor ...
(A) Mouse LLC cells were infected with mock or FXR-overexpressed lentiviral constructs to establish stable cells. The protein levels of FXR were examined using Western blotting (left panels). Representative histograms and MFI quantifications for HVEM and PD-L1 membrane staining were analyzed using flow cytometry (middle and right graphs). Each experiment was conducted independently at least 3 times. Data are shown as mean ± SD from 3 biological replicates. (B–G) C57BL/6 mice were inoculated s.c. with 1 × 106 FXR-overexpressed or mock LLC cells, and injected i.p. with 200 μg anti–mouse BTLA/CD272 or mouse IgG1 isotype control every 3 days when the tumors reached a volume of ~100 mm3. (B) Representative IHC pictures showing the expression of FXR, HVEM, and PD-L1 in mouse LLC tumors of each group (magnification, ×200). Nonspecific rabbit IgG was used as an isotype control antibody. Scale bar: 50 μm. (C) Tumor volume was measured every 3 days after drug treatment. (D) Kaplan-Meier curves indicating percent survivals among each group. In C and D, n = 10 mice/group. (E) The percentages of tumor-infiltrating CD3+ T cells, CD8+ cytotoxic T cells, CD4+ Th cells, NK cells, Tregs, CD11b+ cells, MHC-II+ M1-TAMs, CD206+ M2-TAMs, DCs, and MDSCs in CD45+ cells in each group were determined using flow cytometry. (F and G) Surface staining of PD-1 and BTLA (F), as well as intracellular staining of TNF-α, IFN-γ, and GzmB (G), in tumor-infiltrating CD8+ cytotoxic T cells and NK cells of each group were examined using flow cytometry. In E–G, n = 6 mice/group. Data are presented as mean ± SD. Statistical significance was assessed with Student t test (A), log-rank test (D), or 1-way ANOVA followed by Tukey’s post hoc test (C and E–G). *P < 0.05, **P < 0.01, ***P < 0.001, compared with mock group. †P < 0.05, ††P < 0.01, †††P < 0.001, compared with isotype control. TIL, tumor-infiltrating lymphocyte.

Copyright © 2026 American Society for Clinical Investigation
ISSN 2379-3708

Sign up for email alerts