Go to The Journal of Clinical Investigation
  • About
  • Editors
  • Consulting Editors
  • For authors
  • Publication ethics
  • Publication alerts by email
  • Transfers
  • Advertising
  • Job board
  • Contact
  • Physician-Scientist Development
  • Current issue
  • Past issues
  • By specialty
    • COVID-19
    • Cardiology
    • Immunology
    • Metabolism
    • Nephrology
    • Oncology
    • Pulmonology
    • All ...
  • Videos
  • Collections
    • In-Press Preview
    • Resource and Technical Advances
    • Clinical Research and Public Health
    • Research Letters
    • Editorials
    • Perspectives
    • Physician-Scientist Development
    • Reviews
    • Top read articles

  • Current issue
  • Past issues
  • Specialties
  • In-Press Preview
  • Resource and Technical Advances
  • Clinical Research and Public Health
  • Research Letters
  • Editorials
  • Perspectives
  • Physician-Scientist Development
  • Reviews
  • Top read articles
  • About
  • Editors
  • Consulting Editors
  • For authors
  • Publication ethics
  • Publication alerts by email
  • Transfers
  • Advertising
  • Job board
  • Contact
FXR shapes an immunosuppressive microenvironment in PD-L1lo/– non-small cell lung cancer by upregulating HVEM
Xiaolong Xu, Bin Shang, Hancheng Wu, Xiuye Jin, Junren Wang, Jing Li, Daowei Li, Bin Liang, Xingguang Wang, Lili Su, Wenjie You, Shujuan Jiang
Xiaolong Xu, Bin Shang, Hancheng Wu, Xiuye Jin, Junren Wang, Jing Li, Daowei Li, Bin Liang, Xingguang Wang, Lili Su, Wenjie You, Shujuan Jiang
View: Text | PDF
Research Article Immunology Oncology

FXR shapes an immunosuppressive microenvironment in PD-L1lo/– non-small cell lung cancer by upregulating HVEM

  • Text
  • PDF
Abstract

Immune checkpoint therapy has changed cancer treatment, including non-small cell lung cancer (NSCLC). The unresponsiveness of PD-L1lo/– tumors to anti–PD-1/PD-L1 immunotherapy is attributed to alternative immune evasion mechanisms that remain elusive. We previously reported that farnesoid X receptor (FXR) was increased in PD-L1lo/– NSCLC. Herein, we found that immune checkpoint HVEM was positively correlated with FXR but inversely correlated with PD-L1 in NSCLC. HVEM was highly expressed in FXRhiPD-L1lo NSCLC. Consistently, clinically relevant FXR antagonist dose-dependently inhibited HVEM expression in NSCLC. FXR inhibited cytokine production and cytotoxicity of cocultured CD8+ T cells in vitro, and it shaped an immunosuppressive tumor microenvironment (TME) in mouse tumors in vivo through the HVEM/BTLA pathway. Clinical investigations show that the FXR/HVEM axis was associated with immunoevasive TME and inferior survival outcomes in patients with NSCLC. Mechanistically, FXR upregulated HVEM via transcriptional activation, intracellular Akt, Erk1/2 and STAT3 signals, and G1/S cycle progression in NSCLC cells. In vivo treatment experiments demonstrated that anti-BTLA immunotherapy reinvigorated antitumor immunity in TME, resulting in enhanced tumor inhibition and survival improvement in FXRhiPD-L1lo mouse Lewis lung carcinomas. In summary, our findings establish the FXR/HVEM axis as an immune evasion mechanism in PD-L1lo/– NSCLC, providing translational implications for future immunotherapy in this subgroup of patients.

Authors

Xiaolong Xu, Bin Shang, Hancheng Wu, Xiuye Jin, Junren Wang, Jing Li, Daowei Li, Bin Liang, Xingguang Wang, Lili Su, Wenjie You, Shujuan Jiang

×

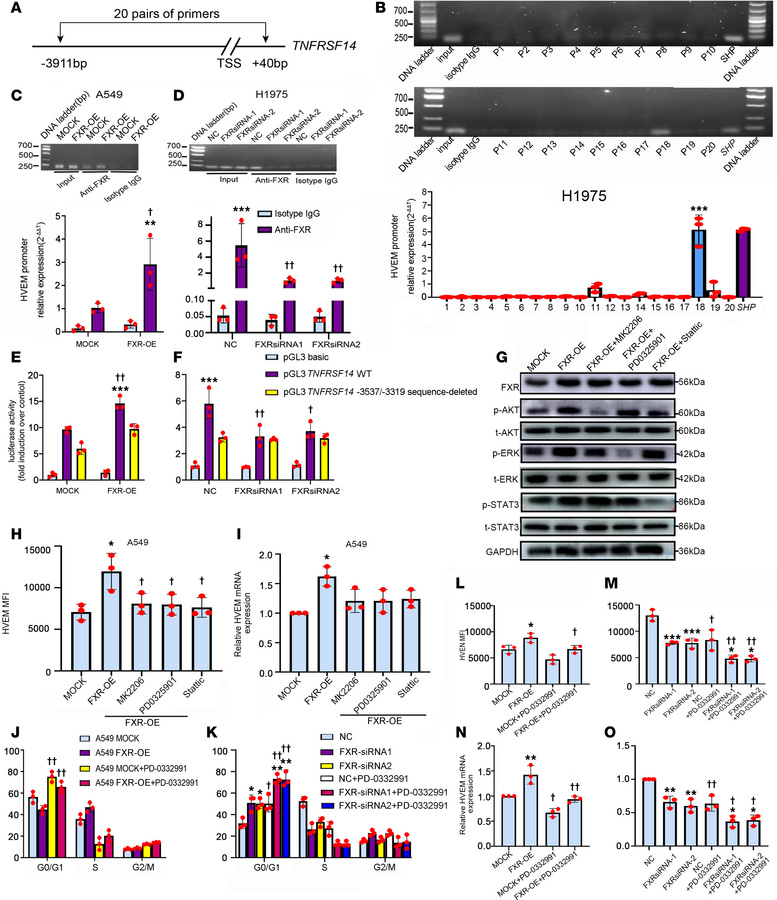
Figure 6

Molecular mechanisms by which FXR upregulates HVEM in NSCLC.

Options: View larger image (or click on image) Download as PowerPoint
Molecular mechanisms by which FXR upregulates HVEM in NSCLC.
(A) The reg...
(A) The region covered by 20 pairs of ChIP-qPCR primers in human TNFRSF14 promoter. (B–D) ChIP was performed in H1975 using the above ChIP-qPCR primers (B) or in FXR-overexpressed A549 (C) and FXR-silenced H1975 (D) using Primer 18 covering -3,537/-3,319 sequence. Representative gels (upper panels) and enrichments of FXR in each examined region (lower graphs) are shown. Input: non-immunoprecipitated chromatin. Negative control: isotype IgG. Positive control: primers covering FXR-binding site in SHP promoter. (E and F) FXR-overexpressed A549 (E) and FXR-silenced H1975 (F) were cotransfected with a WT or –3,537/–3,319 sequence-deleted TNFRSF14 promoter vector to examine luciferase activity. Negative control: basic vector. (G–I) FXR-overexpressed A549 was exposed to 0.3 µM MK2206, 0.3 µM PD0325901, or 4 µM Stattic for 48 h. (G) The expression of FXR, p-Akt (Ser473), t-Akt, p-Erk1/2 (Thr202/Tyr204), t-Erk1/2, p-STAT3 (Tyr705), and t-STAT3 were examined by Western blotting. (H) MFI quantifications of HVEM were analyzed by flow cytometry. (I) Relative HVEM mRNA levels were examined by qPCR. (J–O) FXR-overexpressed A549 and FXR-silenced H1975 were treated with 0.5 µM PD0332991 for 48 h. Cell cycle distributions and MFI quantifications of HVEM in A549 (J and L) and H1975 (K and M) were analyzed by flow cytometry. Relative HVEM mRNA levels in A549 (N) and H1975 (O) were examined by qPCR. Data are shown as mean ± SD from 3 biological replicates. Statistics were assessed with Student t test (C and E) or 1-way ANOVA followed by Tukey’s post hoc test (B, D, F, and H–O). In B, ***P < 0.001, compared with Primer 1–17, 19, and 20. In C–F, **P < 0.01, ***P < 0.001, compared with isotype IgG or –3,537/–3,319 sequence-deleted TNFRSF14 promoter vector. †P < 0.05, ††P < 0.01, compared with mock or NC. In H–O, *P < 0.05, **P < 0.01, ***P < 0.001, compared with mock or NC. †P < 0.05, †† P < 0.01, compared with control group.

Copyright © 2026 American Society for Clinical Investigation
ISSN 2379-3708

Sign up for email alerts