Go to The Journal of Clinical Investigation
  • About
  • Editors
  • Consulting Editors
  • For authors
  • Publication ethics
  • Publication alerts by email
  • Transfers
  • Advertising
  • Job board
  • Contact
  • Physician-Scientist Development
  • Current issue
  • Past issues
  • By specialty
    • COVID-19
    • Cardiology
    • Immunology
    • Metabolism
    • Nephrology
    • Oncology
    • Pulmonology
    • All ...
  • Videos
  • Collections
    • In-Press Preview
    • Resource and Technical Advances
    • Clinical Research and Public Health
    • Research Letters
    • Editorials
    • Perspectives
    • Physician-Scientist Development
    • Reviews
    • Top read articles

  • Current issue
  • Past issues
  • Specialties
  • In-Press Preview
  • Resource and Technical Advances
  • Clinical Research and Public Health
  • Research Letters
  • Editorials
  • Perspectives
  • Physician-Scientist Development
  • Reviews
  • Top read articles
  • About
  • Editors
  • Consulting Editors
  • For authors
  • Publication ethics
  • Publication alerts by email
  • Transfers
  • Advertising
  • Job board
  • Contact
FXR shapes an immunosuppressive microenvironment in PD-L1lo/– non-small cell lung cancer by upregulating HVEM
Xiaolong Xu, Bin Shang, Hancheng Wu, Xiuye Jin, Junren Wang, Jing Li, Daowei Li, Bin Liang, Xingguang Wang, Lili Su, Wenjie You, Shujuan Jiang
Xiaolong Xu, Bin Shang, Hancheng Wu, Xiuye Jin, Junren Wang, Jing Li, Daowei Li, Bin Liang, Xingguang Wang, Lili Su, Wenjie You, Shujuan Jiang
View: Text | PDF
Research Article Immunology Oncology

FXR shapes an immunosuppressive microenvironment in PD-L1lo/– non-small cell lung cancer by upregulating HVEM

  • Text
  • PDF
Abstract

Immune checkpoint therapy has changed cancer treatment, including non-small cell lung cancer (NSCLC). The unresponsiveness of PD-L1lo/– tumors to anti–PD-1/PD-L1 immunotherapy is attributed to alternative immune evasion mechanisms that remain elusive. We previously reported that farnesoid X receptor (FXR) was increased in PD-L1lo/– NSCLC. Herein, we found that immune checkpoint HVEM was positively correlated with FXR but inversely correlated with PD-L1 in NSCLC. HVEM was highly expressed in FXRhiPD-L1lo NSCLC. Consistently, clinically relevant FXR antagonist dose-dependently inhibited HVEM expression in NSCLC. FXR inhibited cytokine production and cytotoxicity of cocultured CD8+ T cells in vitro, and it shaped an immunosuppressive tumor microenvironment (TME) in mouse tumors in vivo through the HVEM/BTLA pathway. Clinical investigations show that the FXR/HVEM axis was associated with immunoevasive TME and inferior survival outcomes in patients with NSCLC. Mechanistically, FXR upregulated HVEM via transcriptional activation, intracellular Akt, Erk1/2 and STAT3 signals, and G1/S cycle progression in NSCLC cells. In vivo treatment experiments demonstrated that anti-BTLA immunotherapy reinvigorated antitumor immunity in TME, resulting in enhanced tumor inhibition and survival improvement in FXRhiPD-L1lo mouse Lewis lung carcinomas. In summary, our findings establish the FXR/HVEM axis as an immune evasion mechanism in PD-L1lo/– NSCLC, providing translational implications for future immunotherapy in this subgroup of patients.

Authors

Xiaolong Xu, Bin Shang, Hancheng Wu, Xiuye Jin, Junren Wang, Jing Li, Daowei Li, Bin Liang, Xingguang Wang, Lili Su, Wenjie You, Shujuan Jiang

×

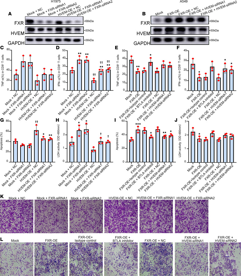
Figure 4

FXR inhibits cytokine production and cytotoxic activity of cocultured CD8+ T cells through HVEM/BTLA checkpoint pathway.

Options: View larger image (or click on image) Download as PowerPoint
FXR inhibits cytokine production and cytotoxic activity of cocultured CD...
Purified human CD8+ T cells were cocultured with HVEM-overexpressed H1975 stable cells which were transfected with FXR-siRNAs, or FXR-overexpressed A549 stable cells which were transfected with HVEM-siRNAs in the presence or absence of anti-BTLA antibody for 3 days. (A and B) The protein levels of FXR and HVEM in the cocultured H1975 stable cells (A) and A549 stable cells (B) were examined by Western blotting. (C–F) Intracellular TNF-α and IFN-γ expression levels in CD8+ T cells cocultured with H1975 stable cells (C and D) or A549 stable cells (E and F) was analyzed by flow cytometry. (G and I) The apoptotic rate of CD8+ T cells cocultured with H1975 stable cells (G) or A549 stable cells (I) was determined by flow cytometry using annexin V-FITC/PI staining assay. (H and J) The amounts of LDH released into the medium from the cocultured H1975 stable cells (H) or A549 stable cells (J) were measured. (K and L) The cell viability of cocultured H1975 stable cells (K) and A549 stable cells (L) was measured via crystal violet staining. Each experiment was conducted independently at least 3 times. Data are shown as mean ± SD from 3 biological replicates. Statistical significance was assessed with 1-way ANOVA followed by Tukey’s post hoc test (C–J). In C, D, G, and H, *P < 0.05, **P < 0.01, compared with NC group. †P < 0.05, ††P < 0.01, compared with mock group. In E, F, I, and J, *P < 0.05, **P < 0.01, ***P < 0.001, compared with mock, isotype control, or NC group.

Copyright © 2026 American Society for Clinical Investigation
ISSN 2379-3708

Sign up for email alerts