Go to The Journal of Clinical Investigation
  • About
  • Editors
  • Consulting Editors
  • For authors
  • Publication ethics
  • Publication alerts by email
  • Transfers
  • Advertising
  • Job board
  • Contact
  • Physician-Scientist Development
  • Current issue
  • Past issues
  • By specialty
    • COVID-19
    • Cardiology
    • Immunology
    • Metabolism
    • Nephrology
    • Oncology
    • Pulmonology
    • All ...
  • Videos
  • Collections
    • In-Press Preview
    • Resource and Technical Advances
    • Clinical Research and Public Health
    • Research Letters
    • Editorials
    • Perspectives
    • Physician-Scientist Development
    • Reviews
    • Top read articles

  • Current issue
  • Past issues
  • Specialties
  • In-Press Preview
  • Resource and Technical Advances
  • Clinical Research and Public Health
  • Research Letters
  • Editorials
  • Perspectives
  • Physician-Scientist Development
  • Reviews
  • Top read articles
  • About
  • Editors
  • Consulting Editors
  • For authors
  • Publication ethics
  • Publication alerts by email
  • Transfers
  • Advertising
  • Job board
  • Contact
Living human lung slices for ex vivo modelling of lung cancer
Siavash Mansouri, Annika Karger, Clemens Ruppert, Marc A. Schneider, Andreas Weigert, Rajender Nandigama, Blerina Aliraj, Lisa Strotmann, Anoop V. Cherian, Diethard Pruefer, Peter Dorfmuller, Ludger Fink, Ibrahim Alkoudmani, Stefan Gattenlöhner, Bastian Eul, Andre Althoff, Peter Kleine, Hauke Winter, Andreas Guenther, Hossein-Ardeschir Ghofrani, Soni S. Pullamsetti, Friedrich Grimminger, Werner Seeger, Rajkumar Savai
Siavash Mansouri, Annika Karger, Clemens Ruppert, Marc A. Schneider, Andreas Weigert, Rajender Nandigama, Blerina Aliraj, Lisa Strotmann, Anoop V. Cherian, Diethard Pruefer, Peter Dorfmuller, Ludger Fink, Ibrahim Alkoudmani, Stefan Gattenlöhner, Bastian Eul, Andre Althoff, Peter Kleine, Hauke Winter, Andreas Guenther, Hossein-Ardeschir Ghofrani, Soni S. Pullamsetti, Friedrich Grimminger, Werner Seeger, Rajkumar Savai
View: Text | PDF
Research Article Immunology Oncology

Living human lung slices for ex vivo modelling of lung cancer

  • Text
  • PDF
Abstract

The tumor microenvironment (TME) markedly affects cancer progression, yet traditional animal models do not fully recapitulate the situation in humans. To address this, we developed tumor-derived precision lung slices (TD-PCLS), an ex vivo platform for studying the lung TME and evaluating therapies. TD-PCLS, viable for 8–10 days, preserve the heterogeneity and metabolic activity of primary tumors, as confirmed by seahorse analysis. Using multispectral FACS and phenocycler multiplex imaging, we spatially profiled TME components and cancer cell functionality. Additionally, TD-PCLS revealed patient-specific responses to chemo- and immunotherapies. To complement TD-PCLS, we established tumor-cell–seeded PCLS (TCS-PCLS) by introducing tumor and immune cells into healthy lung slices. This model highlighted macrophage-tumor interactions as critical for tumor cell proliferation, migration, and immune modulation. Together, these platforms provide a robust tool for lung cancer research, enabling precision medicine and advancing therapeutic discovery.

Authors

Siavash Mansouri, Annika Karger, Clemens Ruppert, Marc A. Schneider, Andreas Weigert, Rajender Nandigama, Blerina Aliraj, Lisa Strotmann, Anoop V. Cherian, Diethard Pruefer, Peter Dorfmuller, Ludger Fink, Ibrahim Alkoudmani, Stefan Gattenlöhner, Bastian Eul, Andre Althoff, Peter Kleine, Hauke Winter, Andreas Guenther, Hossein-Ardeschir Ghofrani, Soni S. Pullamsetti, Friedrich Grimminger, Werner Seeger, Rajkumar Savai

×

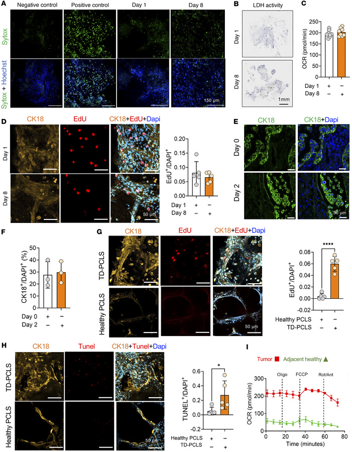
Figure 2

TD-PCLS is a dynamic and vital heterogeneous ecosystem.

Options: View larger image (or click on image) Download as PowerPoint
TD-PCLS is a dynamic and vital heterogeneous ecosystem.
(A) Sytox (green...
(A) Sytox (green) and Hoechst (blue) immunofluorescence staining as viability indicator in TD-PCLS during culture for 8 days. (n = 3 lung adenocarcinoma tumors). Scale bar: 150 μm. (B) In situ lactate dehydrogenase (LDH) activity in TD-PCLS during culture for 8 days. Scale bar: 1mm. (C) Oxygen consumption rate (OCR) in TD-PCLS cultured for 1 and 8 days measured via Seahorse analysis, (n = 2 lung adenocarcinoma patients). (D) Representative images (left panel) with quantification (right panel) of TD-PCLS cultured for 1 and 8 days, stained with EdU (red), cytokeratin 18 (CK18) and Dapi (blue). Scale bar: 50μm. n = 5 technical replicates. (E and F) Immunofluorescence staining and quantification of positive cytokeratin 18 (CK18, tumor cell marker; green) in formalin-fixed paraffin-embedded (FFPE) of lung tumor tissue immediately after surgery (day 0) and after processed to TD-PCLS and culture for 2 days. Dapi was used as nuclear dye (blue). Scale bar: 50 μm. (G and H) Immunofluorescence staining and quantification of EdU (proliferation marker; red), Tunel (apoptosis marker; red) in positive cytokeratin 18 (CK18, tumor cell and epithelial marker; orange) in TD-PCLS and healthy. Dapi was used as nuclear dye (blue) (n = 3 lung adenocarcinoma tumors). Scale bar: 50μm. (I) OCR measurement of tumor areas punched from TD-PCLS and healthy adjacent area punched from healthy PCLS (n = 3 lung adenocarcinoma tumors). Statistical significance was determined by a 2-tailed unpaired Student’s t test. Data are presented as mean ± SEM. *P < 0.05, ****P <0.0001.

Copyright © 2026 American Society for Clinical Investigation
ISSN 2379-3708

Sign up for email alerts