Go to The Journal of Clinical Investigation
  • About
  • Editors
  • Consulting Editors
  • For authors
  • Publication ethics
  • Publication alerts by email
  • Transfers
  • Advertising
  • Job board
  • Contact
  • Physician-Scientist Development
  • Current issue
  • Past issues
  • By specialty
    • COVID-19
    • Cardiology
    • Immunology
    • Metabolism
    • Nephrology
    • Oncology
    • Pulmonology
    • All ...
  • Videos
  • Collections
    • In-Press Preview
    • Resource and Technical Advances
    • Clinical Research and Public Health
    • Research Letters
    • Editorials
    • Perspectives
    • Physician-Scientist Development
    • Reviews
    • Top read articles

  • Current issue
  • Past issues
  • Specialties
  • In-Press Preview
  • Resource and Technical Advances
  • Clinical Research and Public Health
  • Research Letters
  • Editorials
  • Perspectives
  • Physician-Scientist Development
  • Reviews
  • Top read articles
  • About
  • Editors
  • Consulting Editors
  • For authors
  • Publication ethics
  • Publication alerts by email
  • Transfers
  • Advertising
  • Job board
  • Contact
Transcriptional signature of induced neurons differentiates virologically suppressed people with HIV from people without HIV
Philipp N. Ostermann, Youjun Wu, Scott A. Bowler, Samuel Martínez-Meza, Mohammad Adnan Siddiqui, David H. Meyer, Alberto Herrera, Brandon A. Sealy, Mega Sidharta, Kiran Ramnarine, Leslie Ann St. Bernard, Desiree Byrd, R. Brad Jones, Masahiro Yamashita, Douglas F. Nixon, Lishomwa C. Ndhlovu, Ting Zhou, Teresa H. Evering
Philipp N. Ostermann, Youjun Wu, Scott A. Bowler, Samuel Martínez-Meza, Mohammad Adnan Siddiqui, David H. Meyer, Alberto Herrera, Brandon A. Sealy, Mega Sidharta, Kiran Ramnarine, Leslie Ann St. Bernard, Desiree Byrd, R. Brad Jones, Masahiro Yamashita, Douglas F. Nixon, Lishomwa C. Ndhlovu, Ting Zhou, Teresa H. Evering
View: Text | PDF
Research Article AIDS/HIV Neuroscience

Transcriptional signature of induced neurons differentiates virologically suppressed people with HIV from people without HIV

  • Text
  • PDF
Abstract

Neurocognitive impairment is a prevalent comorbidity in virologically suppressed people living with HIV (PLWH), yet the underlying mechanisms remain elusive and treatments lacking. We explored use of participant-derived directly induced neurons (iNs) to model neuronal biology and injury in PLWH. iNs retain age- and disease-related donor features, providing unique opportunities to reveal important aspects of neurological disorders. We obtained primary dermal fibroblasts from 6 virologically suppressed PLWH and 7 matched people without HIV (PWOH). iNs were generated using transcription factors NGN2 and ASCL1 and validated by immunocytochemistry, single-cell RNA-Seq, and electrophysiological recordings. Transcriptomic aging analyses confirmed retention of donor age-related signatures. Bulk RNA-Seq identified 29 significantly differentially expressed genes between PLWH and PWOH iNs. Of these, 16 were downregulated and 13 upregulated in PLWH iNs. Protein-protein interaction network mapping indicated iNs from PLWH exhibited differences in extracellular matrix organization and synaptic transmission. IFI27 was upregulated in PLWH iNs, complementing independent postmortem studies demonstrating elevated IFI27 expression in PLWH-derived brain tissue. FOXL2NB-FOXL2-LINC01391 expression was reduced in PLWH iNs and negatively correlated with neurocognitive impairment. Thus, we identified an iN gene signature of HIV revealing mechanisms of neurocognitive impairment in PLWH.

Authors

Philipp N. Ostermann, Youjun Wu, Scott A. Bowler, Samuel Martínez-Meza, Mohammad Adnan Siddiqui, David H. Meyer, Alberto Herrera, Brandon A. Sealy, Mega Sidharta, Kiran Ramnarine, Leslie Ann St. Bernard, Desiree Byrd, R. Brad Jones, Masahiro Yamashita, Douglas F. Nixon, Lishomwa C. Ndhlovu, Ting Zhou, Teresa H. Evering

×

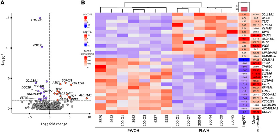
Figure 3

PLWH-derived iNs exhibit statistically significant DEGs compared with iNs from PWOH.

Options: View larger image (or click on image) Download as PowerPoint
PLWH-derived iNs exhibit statistically significant DEGs compared with iN...
(A) Volcano plot showing the 29 statistically significant (P-adj. < 0.05, log2fc > ± 0.5) DEGs in PLWH-derived iNs compared with PWOH-derived iNs following bulk RNA analysis with iNs. Y axis plots the P-adj. values, and the dotted line indicates the selected cutoff of P-adj. < 0.05. (B) Heatmap showing the clustering of PLWH- vs. PWOH-derived iN RNA samples based on expression levels of the 29 DEGs while displaying the log2 fold change and mean expression.

Copyright © 2026 American Society for Clinical Investigation
ISSN 2379-3708

Sign up for email alerts