Go to The Journal of Clinical Investigation
  • About
  • Editors
  • Consulting Editors
  • For authors
  • Publication ethics
  • Publication alerts by email
  • Transfers
  • Advertising
  • Job board
  • Contact
  • Physician-Scientist Development
  • Current issue
  • Past issues
  • By specialty
    • COVID-19
    • Cardiology
    • Immunology
    • Metabolism
    • Nephrology
    • Oncology
    • Pulmonology
    • All ...
  • Videos
  • Collections
    • In-Press Preview
    • Resource and Technical Advances
    • Clinical Research and Public Health
    • Research Letters
    • Editorials
    • Perspectives
    • Physician-Scientist Development
    • Reviews
    • Top read articles

  • Current issue
  • Past issues
  • Specialties
  • In-Press Preview
  • Resource and Technical Advances
  • Clinical Research and Public Health
  • Research Letters
  • Editorials
  • Perspectives
  • Physician-Scientist Development
  • Reviews
  • Top read articles
  • About
  • Editors
  • Consulting Editors
  • For authors
  • Publication ethics
  • Publication alerts by email
  • Transfers
  • Advertising
  • Job board
  • Contact
Plakoglobin phosphorylation at serine 665 is capable of stabilizing cadherin-mediated adhesion in keratinocytes
Franziska Vielmuth, Anna M. Sigmund, Desalegn T. Egu, Matthias Hiermaier, Letyfee S. Steinert, Sina Moztarzadeh, Mariia Klimkina, Margarethe E.C. Schikora, Paulina M. Rion, Thomas Schmitt, Katharina Meier, Kamran Ghoreschi, Anja K.E. Horn, Mariya Y. Radeva, Daniela Kugelmann, Jens Waschke
Franziska Vielmuth, Anna M. Sigmund, Desalegn T. Egu, Matthias Hiermaier, Letyfee S. Steinert, Sina Moztarzadeh, Mariia Klimkina, Margarethe E.C. Schikora, Paulina M. Rion, Thomas Schmitt, Katharina Meier, Kamran Ghoreschi, Anja K.E. Horn, Mariya Y. Radeva, Daniela Kugelmann, Jens Waschke
View: Text | PDF
Research Article Cell biology

Plakoglobin phosphorylation at serine 665 is capable of stabilizing cadherin-mediated adhesion in keratinocytes

  • Text
  • PDF
Abstract

In pemphigus, autoantibodies against the desmosomal cadherins desmoglein (DSG) DSG1 and DSG3 cause intraepidermal blistering. Recently, we found that increasing cAMP with the phosphodiesterase-4 inhibitor apremilast stabilizes keratinocyte cohesion in pemphigus. This effect is paralleled by phosphorylation of the desmosomal plaque protein plakoglobin (PG) at serine 665 (S665). Here, we investigated the relevance of PG phosphorylation at S665 for stabilization of keratinocyte cohesion and further characterized the underlying mechanisms. Ultrastructural analysis of a recently established PG-S665 phospho-deficient mouse model (PG-S665A) showed diminished keratin insertion. Accordingly, the protective effect of apremilast against pemphigus autoantibody-induced skin blistering was diminished, and apremilast failed to restore alterations of the keratin cytoskeleton in PG-S665A mice. Keratinocytes derived from PG-S665A mice revealed a disorganized keratin cytoskeleton and reduced single-molecule binding strength of DSG3. In line with this, in ex vivo human skin, increased cAMP augmented keratin insertion into desmosomal plaques. Additionally, PG phosphorylated at S665 colocalized with desmoplakin and keratin filaments anchoring to desmosomes and increased cAMP-accelerated assembly of desmosomes. Taken together, phosphorylation of PG at S665 was crucial for protective effects of apremilast in pemphigus and for maintenance of DSG3 binding and keratin filament anchorage to desmosomes.

Authors

Franziska Vielmuth, Anna M. Sigmund, Desalegn T. Egu, Matthias Hiermaier, Letyfee S. Steinert, Sina Moztarzadeh, Mariia Klimkina, Margarethe E.C. Schikora, Paulina M. Rion, Thomas Schmitt, Katharina Meier, Kamran Ghoreschi, Anja K.E. Horn, Mariya Y. Radeva, Daniela Kugelmann, Jens Waschke

×

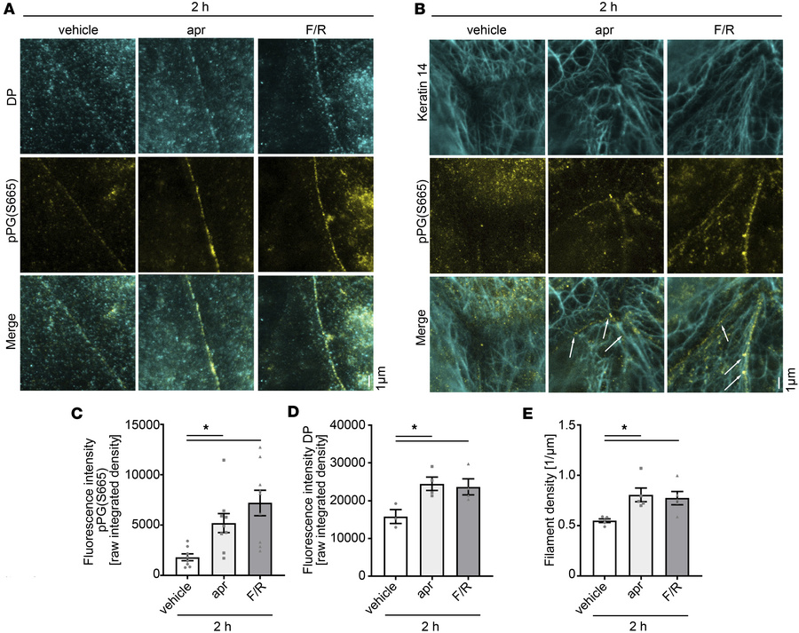
Figure 5

cAMP-mediated PG phosphorylation at S665 is important for proper keratin anchorage to nascent desmosomes.

Options: View larger image (or click on image) Download as PowerPoint
cAMP-mediated PG phosphorylation at S665 is important for proper keratin...
STED costaining of pPG(S665) and DP (A) or pPG(S665) and keratin 14 (B) in PG-WT murine keratinocyte at 2 hours after switch to high Ca2+ (1.2 mM) medium to allow junction assembly paralleled by incubation of either vehicle, apr, or F/R. Scale bar: 1 μm. (A) DP occurs as small dots along the cell border at 2 hours. DP recruitment was increased after apr and F/R treatment at 2 hours and accompanied with increased phosphorylation of PG at S665 along cell borders. Representative of n = 3–4. (B) Keratin 14 forms bundles bridging the intercellular cleft 2 hours after Ca2+ induction. cAMP increase by apr or F/R led to more bundles along the cell-cell contact areas, which are linked to pPG-positive areas of the cell membrane (white arrows). Representative of n = 5. (C) Quantification of pPG(S665) from A and B along cell borders showing significant increase in fluorescence intensity after apr and F/R treatment, respectively. n = 8–9. (D) Quantification of DP along cell borders showing significant increase in fluorescence intensity after apr and F/R treatment, respectively. n = 3–4. (E) Quantification of keratin filaments bridging the intercellular cleft in B, revealing that more filament structures inserting to the junctional areas are present in apr- or F/R-treated keratinocytes. n = 5. Data shown as mean ± SEM. One-way ANOVA with Dunnett’s post hoc test (C and D). Kruskal-Wallis test with Dunn’s post hoc test (E). *P < 0.05; apr, apremilast; DP, desmoplakin; F/R: forskolin/rolipram; PG, plakoglobin.

Copyright © 2026 American Society for Clinical Investigation
ISSN 2379-3708

Sign up for email alerts