Go to The Journal of Clinical Investigation
  • About
  • Editors
  • Consulting Editors
  • For authors
  • Publication ethics
  • Publication alerts by email
  • Transfers
  • Advertising
  • Job board
  • Contact
  • Physician-Scientist Development
  • Current issue
  • Past issues
  • By specialty
    • COVID-19
    • Cardiology
    • Immunology
    • Metabolism
    • Nephrology
    • Oncology
    • Pulmonology
    • All ...
  • Videos
  • Collections
    • In-Press Preview
    • Resource and Technical Advances
    • Clinical Research and Public Health
    • Research Letters
    • Editorials
    • Perspectives
    • Physician-Scientist Development
    • Reviews
    • Top read articles

  • Current issue
  • Past issues
  • Specialties
  • In-Press Preview
  • Resource and Technical Advances
  • Clinical Research and Public Health
  • Research Letters
  • Editorials
  • Perspectives
  • Physician-Scientist Development
  • Reviews
  • Top read articles
  • About
  • Editors
  • Consulting Editors
  • For authors
  • Publication ethics
  • Publication alerts by email
  • Transfers
  • Advertising
  • Job board
  • Contact
Plakoglobin phosphorylation at serine 665 is capable of stabilizing cadherin-mediated adhesion in keratinocytes
Franziska Vielmuth, Anna M. Sigmund, Desalegn T. Egu, Matthias Hiermaier, Letyfee S. Steinert, Sina Moztarzadeh, Mariia Klimkina, Margarethe E.C. Schikora, Paulina M. Rion, Thomas Schmitt, Katharina Meier, Kamran Ghoreschi, Anja K.E. Horn, Mariya Y. Radeva, Daniela Kugelmann, Jens Waschke
Franziska Vielmuth, Anna M. Sigmund, Desalegn T. Egu, Matthias Hiermaier, Letyfee S. Steinert, Sina Moztarzadeh, Mariia Klimkina, Margarethe E.C. Schikora, Paulina M. Rion, Thomas Schmitt, Katharina Meier, Kamran Ghoreschi, Anja K.E. Horn, Mariya Y. Radeva, Daniela Kugelmann, Jens Waschke
View: Text | PDF
Research Article Cell biology

Plakoglobin phosphorylation at serine 665 is capable of stabilizing cadherin-mediated adhesion in keratinocytes

  • Text
  • PDF
Abstract

In pemphigus, autoantibodies against the desmosomal cadherins desmoglein (DSG) DSG1 and DSG3 cause intraepidermal blistering. Recently, we found that increasing cAMP with the phosphodiesterase-4 inhibitor apremilast stabilizes keratinocyte cohesion in pemphigus. This effect is paralleled by phosphorylation of the desmosomal plaque protein plakoglobin (PG) at serine 665 (S665). Here, we investigated the relevance of PG phosphorylation at S665 for stabilization of keratinocyte cohesion and further characterized the underlying mechanisms. Ultrastructural analysis of a recently established PG-S665 phospho-deficient mouse model (PG-S665A) showed diminished keratin insertion. Accordingly, the protective effect of apremilast against pemphigus autoantibody-induced skin blistering was diminished, and apremilast failed to restore alterations of the keratin cytoskeleton in PG-S665A mice. Keratinocytes derived from PG-S665A mice revealed a disorganized keratin cytoskeleton and reduced single-molecule binding strength of DSG3. In line with this, in ex vivo human skin, increased cAMP augmented keratin insertion into desmosomal plaques. Additionally, PG phosphorylated at S665 colocalized with desmoplakin and keratin filaments anchoring to desmosomes and increased cAMP-accelerated assembly of desmosomes. Taken together, phosphorylation of PG at S665 was crucial for protective effects of apremilast in pemphigus and for maintenance of DSG3 binding and keratin filament anchorage to desmosomes.

Authors

Franziska Vielmuth, Anna M. Sigmund, Desalegn T. Egu, Matthias Hiermaier, Letyfee S. Steinert, Sina Moztarzadeh, Mariia Klimkina, Margarethe E.C. Schikora, Paulina M. Rion, Thomas Schmitt, Katharina Meier, Kamran Ghoreschi, Anja K.E. Horn, Mariya Y. Radeva, Daniela Kugelmann, Jens Waschke

×

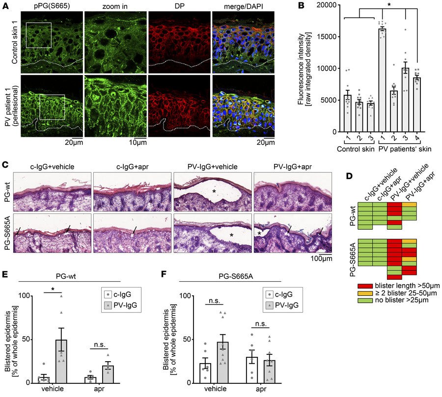
Figure 1

Phosphorylation of PG at S665 protects keratinocytes from PV-IgG–induced loss of intercellular adhesion.

Options: View larger image (or click on image) Download as PowerPoint
Phosphorylation of PG at S665 protects keratinocytes from PV-IgG–induced...
(A) Immunostaining of pPG(S665) and DP in control skin 1 (pemphigus-negative) and perilesional skin of PV patient 1. White dotted lines represent basement membrane of epidermis. PG phosphorylation at S665 is enhanced along cell borders in perilesional skin of PV patient. DP costaining was used as desmosome marker. Representative of n = 3–4. Scale bars: 10 μm; 20 μm. (B) Quantification of immunostaining in A confirms significant increase of PG at S665 along cell borders in 3 of 4 PV patients’ skin samples compared with every control sample; 10 cell borders/skin sample. (C) H&E staining of neonatal PV mouse model in PG-WT and PG-S665A mice. PV-IgG induced blistering in PG-WT and PG-S665A mice, which was abrogated by apr in PG-WT mice only. Representative of n = 5–9. Asterisk represents big blister larger than 50 μm. Black arrows show areas with micro-blisters smaller than 25 μm. Scale bar: 100 μm. (D) Analysis of occurrence of big blisters with split length > 25 μm (blister length > 50 μm [red], 25–50 μm [orange], no blister > 25 μm [green]). Whereas no big blisters occurred in PG-WT and PG-S665A mice under control IgG conditions, PV-IgG led to blister formation in PG-WT and PG-S665A mice, which was efficiently blocked by apremilast in PG-WT but only slightly improved in PG-S665A. (E and F) Quantification of blistered epidermis (including small blisters <25 μm and micro-blisters) in PG-WT (E) and PG-S665A (F) mice revealed significant increased blistering in PV-IgG–treated mice in PG-WT and only a trend toward higher blister formation in PG-S665A, where baseline adhesion was reduced. Apr prevented blistering in PG-WT but only slightly improved PV-IgG–induced blistering in PG-S665A. n = 4–9, data shown as mean ± SEM. One-way ANOVA with Dunnett’s post hoc test (B); 2-way ANOVA with Tukey’s post hoc test (E and F); *P < 0.05; apr, apremilast; DP, desmoplakin; PG, plakoglobin.

Copyright © 2026 American Society for Clinical Investigation
ISSN 2379-3708

Sign up for email alerts