Go to The Journal of Clinical Investigation
  • About
  • Editors
  • Consulting Editors
  • For authors
  • Publication ethics
  • Publication alerts by email
  • Transfers
  • Advertising
  • Job board
  • Contact
  • Physician-Scientist Development
  • Current issue
  • Past issues
  • By specialty
    • COVID-19
    • Cardiology
    • Immunology
    • Metabolism
    • Nephrology
    • Oncology
    • Pulmonology
    • All ...
  • Videos
  • Collections
    • In-Press Preview
    • Resource and Technical Advances
    • Clinical Research and Public Health
    • Research Letters
    • Editorials
    • Perspectives
    • Physician-Scientist Development
    • Reviews
    • Top read articles

  • Current issue
  • Past issues
  • Specialties
  • In-Press Preview
  • Resource and Technical Advances
  • Clinical Research and Public Health
  • Research Letters
  • Editorials
  • Perspectives
  • Physician-Scientist Development
  • Reviews
  • Top read articles
  • About
  • Editors
  • Consulting Editors
  • For authors
  • Publication ethics
  • Publication alerts by email
  • Transfers
  • Advertising
  • Job board
  • Contact
ADAR1 expression is associated with cervical cancer progression and negatively regulates NK cell activity
Valentina Tassinari, Marta Kaciulis, Stefano Petrai, Helena Stabile, Angelina Pernazza, Martina Leopizzi, Valeria Di Maio, Francesca Belleudi, Danilo Ranieri, Vanessa Mancini, Innocenza Palaia, Federica Tanzi, Ludovica Lospinoso Severini, Silvia Ruggeri, Maria Emanuela Greco, Giovanni Bernardini, Alessandra Zingoni, Marco Cippitelli, Cristina Cerboni, Alessandra Soriani
Valentina Tassinari, Marta Kaciulis, Stefano Petrai, Helena Stabile, Angelina Pernazza, Martina Leopizzi, Valeria Di Maio, Francesca Belleudi, Danilo Ranieri, Vanessa Mancini, Innocenza Palaia, Federica Tanzi, Ludovica Lospinoso Severini, Silvia Ruggeri, Maria Emanuela Greco, Giovanni Bernardini, Alessandra Zingoni, Marco Cippitelli, Cristina Cerboni, Alessandra Soriani
View: Text | PDF
Research Article Immunology Inflammation Oncology

ADAR1 expression is associated with cervical cancer progression and negatively regulates NK cell activity

  • Text
  • PDF
Abstract

ADAR1 edits double-stranded RNAs (dsRNAs) by deaminating adenosines into inosines, preventing aberrant activation of innate immunity by endogenous dsRNAs, which may resemble viral structures. Several tumors exploit ADAR1 to evade immune surveillance; indeed, its deletion reduces tumor viability and reshapes infiltrating leukocytes. Here we investigated the role of ADAR1 in immune evasion mechanisms during cervical cancer (CC) progression. Patients’ biopsy samples showed higher ADAR1 expression already in premalignant lesions (squamous intraepithelial lesions [SIL]) and a substantially reduced percentage of infiltrating CD7+ innate cells in in situ and invasive carcinomas compared with normal mucosa, with CD56+ NK cells showing phenotypic alterations that may have affected their functional responses. In CC-derived cell lines (SiHa, CaSki), ADAR1 silencing reduced cell proliferation, an effect further enhanced by exogenous IFN-β administration. It also induced proinflammatory gene expression, as demonstrated by RNA-Seq analysis, and conditioned supernatants collected from these cells activated several NK cell effector functions. NK cell infiltration and activation were also confirmed in organotypic 3D tissue models of SiHa cells knocked out for ADAR1. In conclusion, ADAR1 expression increased with CC progression and was accompanied by alterations in tumor-infiltrating NK cells, but its silencing in CC-derived cell lines potentiated antitumor NK cell activities. Thus, ADAR1 inhibition may represent a therapeutic perspective for CC and possibly other malignancies.

Authors

Valentina Tassinari, Marta Kaciulis, Stefano Petrai, Helena Stabile, Angelina Pernazza, Martina Leopizzi, Valeria Di Maio, Francesca Belleudi, Danilo Ranieri, Vanessa Mancini, Innocenza Palaia, Federica Tanzi, Ludovica Lospinoso Severini, Silvia Ruggeri, Maria Emanuela Greco, Giovanni Bernardini, Alessandra Zingoni, Marco Cippitelli, Cristina Cerboni, Alessandra Soriani

×

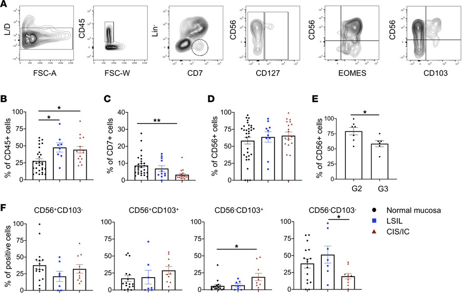
Figure 3

Analysis of innate immune cells infiltrating LSIL, HSIL/CIS, and IC.

Options: View larger image (or click on image) Download as PowerPoint
Analysis of innate immune cells infiltrating LSIL, HSIL/CIS, and IC.
Fre...
Fresh biopsy samples obtained from different groups of patients were analyzed for the presence of an innate immune cell infiltrate. (A) Gating strategy from representative FACS plots, showing the isolation of (left to right panel) live cells, CD45+ cells (gate excludes monocytes), and Lin–CD7+ ILCs (middle right panel), further divided according to CD56, CD127, EOMES, and CD103 expression. ILCs were thus defined as Lin–CD45+CD7+ and then separated into NK/ILC1, ILC2, and ILC3 subpopulations (see the main text for more details). (B and C) Bar graphs represent the percentage of CD45+ (B) and CD7+ (C) cells among each group of patients. HSIL/CIS and IC biopsy samples were grouped together (CIS/IC, red triangles) and compared with LSIL or normal mucosa used as control. (D and E) Bar graphs represent the percentage of CD56+ cells among the Lin–CD45+CD7+cells in the different groups of patients (D) and in G2/G3 tumors (E). (F) Bar graphs represent the percentage of distinct subsets expressing or not CD56 and CD103. Histograms represent mean ± SEM. *P < 0.05, **P < 0.01. Two-way ANOVA was used for multiple comparisons. Each symbol represents a single biopsy sample.

Copyright © 2026 American Society for Clinical Investigation
ISSN 2379-3708

Sign up for email alerts