Go to The Journal of Clinical Investigation
  • About
  • Editors
  • Consulting Editors
  • For authors
  • Publication ethics
  • Publication alerts by email
  • Transfers
  • Advertising
  • Job board
  • Contact
  • Physician-Scientist Development
  • Current issue
  • Past issues
  • By specialty
    • COVID-19
    • Cardiology
    • Immunology
    • Metabolism
    • Nephrology
    • Oncology
    • Pulmonology
    • All ...
  • Videos
  • Collections
    • In-Press Preview
    • Resource and Technical Advances
    • Clinical Research and Public Health
    • Research Letters
    • Editorials
    • Perspectives
    • Physician-Scientist Development
    • Reviews
    • Top read articles

  • Current issue
  • Past issues
  • Specialties
  • In-Press Preview
  • Resource and Technical Advances
  • Clinical Research and Public Health
  • Research Letters
  • Editorials
  • Perspectives
  • Physician-Scientist Development
  • Reviews
  • Top read articles
  • About
  • Editors
  • Consulting Editors
  • For authors
  • Publication ethics
  • Publication alerts by email
  • Transfers
  • Advertising
  • Job board
  • Contact
Regulation of selective class switching provides long-term therapeutic benefits for hay fever
Naoki Morita, Kohta Yamamoto, Ryutaro Tamano, Peng Gao, Takahiro Nagatake, Takenori Inomata, Tianxiang Huang, Yasuhiro Yamada, Takahiro Adachi, Manabu Sugai, Keiichi I. Nakayama, Hirotatsu Kojima, Reiko Shinkura
Naoki Morita, Kohta Yamamoto, Ryutaro Tamano, Peng Gao, Takahiro Nagatake, Takenori Inomata, Tianxiang Huang, Yasuhiro Yamada, Takahiro Adachi, Manabu Sugai, Keiichi I. Nakayama, Hirotatsu Kojima, Reiko Shinkura
View: Text | PDF
Research Article Immunology Inflammation

Regulation of selective class switching provides long-term therapeutic benefits for hay fever

  • Text
  • PDF
Abstract

IgA protects the body from invaders in the mucosal sites, but its role in allergic diseases, such as hay fever, is poorly understood. We demonstrate an increased susceptibility to cedar-pollen-induced hay fever associated with increasing pollen penetration into the body in IgA-deficient mice, indicating that IgA prevents pollen invasion in the mucosa. We identified bryostatin 1, an anticarcinogenic protein kinase Cδ (PKCδ) activator, as an IgA/IgE class-switching regulator in B cells. Bryostatin 1 enhanced IgA production through induction of germline transcript α (GLTα) via the PKCδ/MEK/ERK/RUNX1 pathway and suppressed IgE by reducing GLTε through the PKCδ/STAT5/ID2 pathway. Production of Th2 cytokines and eosinophil infiltration in the lungs was also reduced. Furthermore, hay fever alleviation by bryostatin 1 demonstrated diminished symptoms in mice in vivo 3 months subsequent to intranasal administration.

Authors

Naoki Morita, Kohta Yamamoto, Ryutaro Tamano, Peng Gao, Takahiro Nagatake, Takenori Inomata, Tianxiang Huang, Yasuhiro Yamada, Takahiro Adachi, Manabu Sugai, Keiichi I. Nakayama, Hirotatsu Kojima, Reiko Shinkura

×

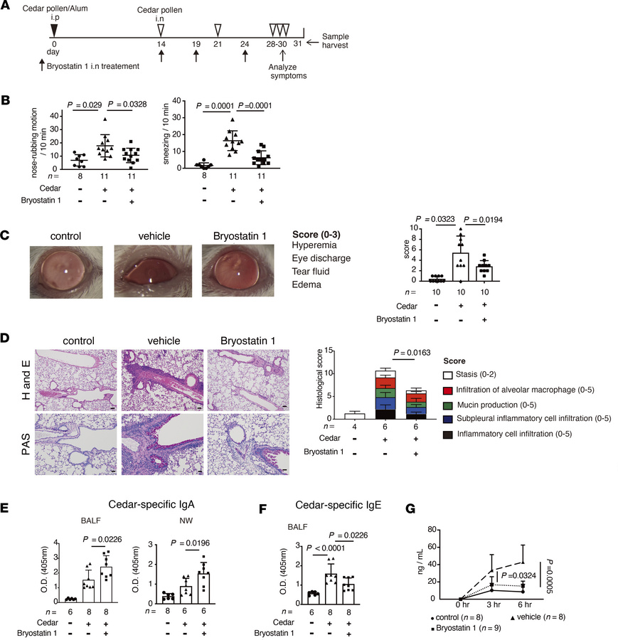
Figure 5

Bryostatin 1 ameliorates cedar-pollen-induced hay fever.

Options: View larger image (or click on image) Download as PowerPoint
Bryostatin 1 ameliorates cedar-pollen-induced hay fever.
(A) A schematic...
(A) A schematic of cedar-pollen-induced hay fever model mice with or without bryostatin 1 treatment. (B) The rate of nose-rubbing motion and sneezing mediated by administration of cedar pollen via the intranasal route (n = 8–13). (C) Representative eye images and clinical sore of conjunctivitis (n = 10). (D) Representative lung histological images of H&E staining and PAS staining. The clinical score was evaluated by the indicated parameter (n = 4–6). (E) Cedar-pollen-specific IgA in the BALF and NW (n = 8–12). (F). Cedar-pollen-specific IgE in the BALF (n = 8–12). (G) The concentration of FITC-labeled cedar pollen in the serum (solid line: control mice; dashed line; immunized vehicle-treated mice; broken line; immunized bryostatin 1–treated mice) (n = 8–9). Statistical analysis was performed by 1-way ANOVA with Tukey’s multiple-comparison test (B–G). Data are expressed as mean ± SD in B–G.

Copyright © 2026 American Society for Clinical Investigation
ISSN 2379-3708

Sign up for email alerts