Go to The Journal of Clinical Investigation
  • About
  • Editors
  • Consulting Editors
  • For authors
  • Publication ethics
  • Publication alerts by email
  • Transfers
  • Advertising
  • Job board
  • Contact
  • Physician-Scientist Development
  • Current issue
  • Past issues
  • By specialty
    • COVID-19
    • Cardiology
    • Immunology
    • Metabolism
    • Nephrology
    • Oncology
    • Pulmonology
    • All ...
  • Videos
  • Collections
    • In-Press Preview
    • Resource and Technical Advances
    • Clinical Research and Public Health
    • Research Letters
    • Editorials
    • Perspectives
    • Physician-Scientist Development
    • Reviews
    • Top read articles

  • Current issue
  • Past issues
  • Specialties
  • In-Press Preview
  • Resource and Technical Advances
  • Clinical Research and Public Health
  • Research Letters
  • Editorials
  • Perspectives
  • Physician-Scientist Development
  • Reviews
  • Top read articles
  • About
  • Editors
  • Consulting Editors
  • For authors
  • Publication ethics
  • Publication alerts by email
  • Transfers
  • Advertising
  • Job board
  • Contact
Fine mapping of heterozygous IL6ST nonsense variants underlying autosomal dominant hyper-IgE syndrome
Kosuke Ashihara, Takaki Asano, Kanako Takeuchi, Kosuke Noma, Miyuki Tsumura, Wenjie Wang, Wei-Te Lei, Hisao Higo, Toshio Kubo, Yoko Mizoguchi, Shuhei Karakawa, Aurélie Cobat, Clément Conil, Etsushi Toyofuku, Akimasa Sekine, Kohsuke Imai, Dusan Bogunovic, Jean-Laurent Casanova, Cheng-Lung Ku, Vivien Béziat, Satoshi Okada
Kosuke Ashihara, Takaki Asano, Kanako Takeuchi, Kosuke Noma, Miyuki Tsumura, Wenjie Wang, Wei-Te Lei, Hisao Higo, Toshio Kubo, Yoko Mizoguchi, Shuhei Karakawa, Aurélie Cobat, Clément Conil, Etsushi Toyofuku, Akimasa Sekine, Kohsuke Imai, Dusan Bogunovic, Jean-Laurent Casanova, Cheng-Lung Ku, Vivien Béziat, Satoshi Okada
View: Text | PDF
Research Article Genetics Immunology

Fine mapping of heterozygous IL6ST nonsense variants underlying autosomal dominant hyper-IgE syndrome

  • Text
  • PDF
Abstract

Loss-of-function (LOF) variants in IL6ST, encoding GP130, can cause hyper-IgE syndrome (HIES). Monoallelic LOF variants in IL6ST lead to HIES when located in the intracellular domain downstream of box 1/2 and upstream of the STAT3 phosphorylation sites and the recycling motif, due to their dominant negative (DN) activity. In this region, 2 previously unreported IL6ST variants, p.K702Sfs7* and p.Y759Wfs26*, were identified in 2 families with autosomal dominant (AD) HIES. Both variants were LOF and exhibited DN effects, leading to the accumulation of mutant GP130 on the cell surface. The p.K702Sfs7* mutation was the most upstream N-terminal mutation linked to HIES caused by heterozygous IL6ST variants. Comprehensive screening of IL6ST mutants revealed that most premature terminations downstream of amino acid F641, at the end of the transmembrane domain, resulted in LOF and DN effects via GP130 accumulation on the cell surface. The absence of the recycling motif (positions 782–787) in surface-expressed LOF GP130 led to its accumulation, contributing to the DN effect. The importance of intracellular truncating IL6ST variants can possibly be predicted based on the location of the premature stop codon. GP130 accumulation on the cell surface is a characteristic and potentially diagnostic finding in patients with HIES with heterozygous IL6ST variants.

Authors

Kosuke Ashihara, Takaki Asano, Kanako Takeuchi, Kosuke Noma, Miyuki Tsumura, Wenjie Wang, Wei-Te Lei, Hisao Higo, Toshio Kubo, Yoko Mizoguchi, Shuhei Karakawa, Aurélie Cobat, Clément Conil, Etsushi Toyofuku, Akimasa Sekine, Kohsuke Imai, Dusan Bogunovic, Jean-Laurent Casanova, Cheng-Lung Ku, Vivien Béziat, Satoshi Okada

×

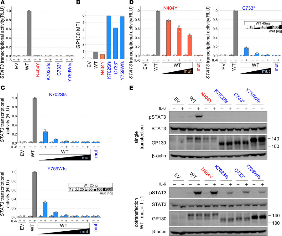
Figure 4

The 2 previously unreported variants were LOF variants and accumulate on the cell surface and have strong DN effects.

Options: View larger image (or click on image) Download as PowerPoint
The 2 previously unreported variants were LOF variants and accumulate on...
(A and C–D) STAT3 transcriptional activity in GP130-KO-HEK293T cells transfected with WT and/or variants and stimulated with or without IL-6. In C and D, the amount of transfected DNA is shown on the right. RLU values were normalized to the poststimulation WT values as 1. Data are shown as mean ± SEM of technical triplicates. This experiment was independently performed 3 times, and a representative result is shown. Red, EC variants; blue, IC variants. (B) MFI of cell-surface GP130 expression in transfected GP130-KO-HEK293T cells. MFI values were normalized to the WT values as 1. This experiment was independently performed 3 times, and a representative result is shown. (E) Immunoblotting of pSTAT3, STAT3, and GP130 in GP130-KO-HEK293T cells transfected with WT and/or variants and stimulated with or without IL-6 (left, single; right, cotransfection at a 1:1 ratio). β-Actin was used as a loading control. This experiment was independently performed twice, and a representative result is shown. EV, empty vector; mut, mutant.

Copyright © 2026 American Society for Clinical Investigation
ISSN 2379-3708

Sign up for email alerts