Go to The Journal of Clinical Investigation
  • About
  • Editors
  • Consulting Editors
  • For authors
  • Publication ethics
  • Publication alerts by email
  • Transfers
  • Advertising
  • Job board
  • Contact
  • Physician-Scientist Development
  • Current issue
  • Past issues
  • By specialty
    • COVID-19
    • Cardiology
    • Immunology
    • Metabolism
    • Nephrology
    • Oncology
    • Pulmonology
    • All ...
  • Videos
  • Collections
    • In-Press Preview
    • Resource and Technical Advances
    • Clinical Research and Public Health
    • Research Letters
    • Editorials
    • Perspectives
    • Physician-Scientist Development
    • Reviews
    • Top read articles

  • Current issue
  • Past issues
  • Specialties
  • In-Press Preview
  • Resource and Technical Advances
  • Clinical Research and Public Health
  • Research Letters
  • Editorials
  • Perspectives
  • Physician-Scientist Development
  • Reviews
  • Top read articles
  • About
  • Editors
  • Consulting Editors
  • For authors
  • Publication ethics
  • Publication alerts by email
  • Transfers
  • Advertising
  • Job board
  • Contact
CD8+ T cells cross-restricted by HLA-B*57 and HLA-E*01 recognize HIV Gag with different functional profiles
Kevin J. Maroney, Michael A. Rose, Allisa K. Oman, Abha Chopra, Hua-Shiuan Hsieh, Zerufael Derza, Rachel Waterworth, Mark A. Brockman, Spyros A. Kalams, Anju Bansal, Paul A. Goepfert
Kevin J. Maroney, Michael A. Rose, Allisa K. Oman, Abha Chopra, Hua-Shiuan Hsieh, Zerufael Derza, Rachel Waterworth, Mark A. Brockman, Spyros A. Kalams, Anju Bansal, Paul A. Goepfert
View: Text | PDF
Research Article AIDS/HIV Infectious disease

CD8+ T cells cross-restricted by HLA-B*57 and HLA-E*01 recognize HIV Gag with different functional profiles

  • Text
  • PDF
Abstract

Few HIV-specific epitopes restricted by non-classical HLA-E have been described, and even less is known about the functional profile of responding CD8+ T cells (CD8s). This study evaluates the functional characteristics of CD8s targeting the Gag epitope KF11 (KAFSPEVIPMF) restricted by either HLA-E (E-CD8s) or HLA-B57 (B57-CD8s). CD8s from 8 people with HIV (PWH) were cocultured with KF11 peptide presented by cell lines expressing HLA-B*57:01, HLA-E*01:01, or HLA-E*01:03. CD8 responses were analyzed using single-cell RNA and TCR sequencing. Supernatants were also assessed for soluble protein profiling. HLA-I multimers were developed to identify CD8s restricted by HLA-B57 and/or HLA-E ex vivo. B57-CD8s secreted higher levels of cytotoxic cytokines such as IFN-γ, whereas E-CD8s produced more chemotactic cytokines, including RANTES, CXCL10 (IP-10), and IL-27, findings that were corroborated through single-cell RNA sequencing. TCR clonotypes stimulated by KF11 were cross-restricted by HLA-B*57 and HLA-E*01:03 as demonstrated by in vitro T cell reporter assays and ex vivo multimer screening. Ex vivo CD8s were singly restricted by HLA-B57 and HLA-E, with dual restriction only observed in PWH with lower viral load. These findings demonstrate that certain HIV-specific CD8s in PWH exhibit dual restriction by HLA-B*57 and HLA-E*01:03, leading to functionally distinct immune responses depending on the restricting allele(s).

Authors

Kevin J. Maroney, Michael A. Rose, Allisa K. Oman, Abha Chopra, Hua-Shiuan Hsieh, Zerufael Derza, Rachel Waterworth, Mark A. Brockman, Spyros A. Kalams, Anju Bansal, Paul A. Goepfert

×

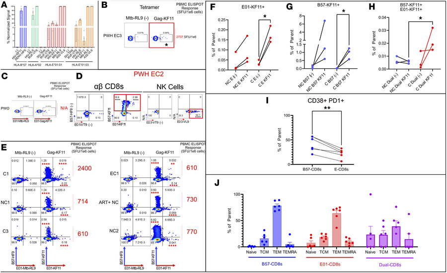
Figure 7

Dually restricted and HLA-E–only–restricted CD8s are observed at higher frequency in controllers.

Options: View larger image (or click on image) Download as PowerPoint
Dually restricted and HLA-E–only–restricted CD8s are observed at higher ...
(A) In silico exchange or loading rate for indicated peptides normalized to positive control peptide DENV-B*57-HF9, RVF-A*02-VT9, or A*02-VL9 for HLA-B*57, HLA-A*02, or HLA-E*01:01/E*01:03, respectively. (B) Ex vivo detection frequency for PWH EC2 to HLA-E*01:01–KF11–PE tetramer. (C) Dextramer-PE E-CD8 response rate in a person without HIV (PWO). (D) EC2 dextramer-PE/B57 dual restriction response rate to E*01- and B*57-KF11–loaded/exchanged dextramer as well as to VL9 in CD56+ NK cells. (E) B57- versus E*01-KF11 response rate for leukapheresed PWH compared with Mtb-RL9/B57-HF9 control. ELISPOT response rate to KF11 is shown at right. (F–H) Summarized single or dual response magnitude (percent of parent), separated by control state, for HLA-E*01:01–KF11–only–, (G) HLA-B*57:01–KF11–only–, or (H) dually HLA-B*57:01/E*01:01–KF11–only–restricted αβ CD8s from E shown as line graphs. (I) Summary line graph for CD38+PD-1+ exhausted B57 or E-CD8 frequency across cohort. (J) Summary of T cell memory state frequencies within B57-CD8s (HLA-B*57 restricted), E01-CD8s (HLA-E*01 restricted), and Dual-CD8s (Dual-restricted) across cohort. Gating strategy used for cohort memory states shown in Supplemental Figure 11 using representative PWH EC2. P value significance for B–E was determined by Fisher’s exact t test compared with corresponding quadrant or gate of irrelevant peptide negative control. P value for F–I was determined by paired t test (if linked line) or unpaired t test (if unlinked line, different PWH). *P < 0.05, **P < 0.01, ****P < 0.0001. For F–J, n = 6 from E.

Copyright © 2026 American Society for Clinical Investigation
ISSN 2379-3708

Sign up for email alerts