Go to The Journal of Clinical Investigation
  • About
  • Editors
  • Consulting Editors
  • For authors
  • Publication ethics
  • Publication alerts by email
  • Transfers
  • Advertising
  • Job board
  • Contact
  • Physician-Scientist Development
  • Current issue
  • Past issues
  • By specialty
    • COVID-19
    • Cardiology
    • Immunology
    • Metabolism
    • Nephrology
    • Oncology
    • Pulmonology
    • All ...
  • Videos
  • Collections
    • In-Press Preview
    • Resource and Technical Advances
    • Clinical Research and Public Health
    • Research Letters
    • Editorials
    • Perspectives
    • Physician-Scientist Development
    • Reviews
    • Top read articles

  • Current issue
  • Past issues
  • Specialties
  • In-Press Preview
  • Resource and Technical Advances
  • Clinical Research and Public Health
  • Research Letters
  • Editorials
  • Perspectives
  • Physician-Scientist Development
  • Reviews
  • Top read articles
  • About
  • Editors
  • Consulting Editors
  • For authors
  • Publication ethics
  • Publication alerts by email
  • Transfers
  • Advertising
  • Job board
  • Contact
CDK2 inhibition produces a persistent population of polyploid cancer cells
Liliya Tyutyunyk-Massey, Zibo Chen, Xiuxia Liu, Masanori Kawakami, Adam Harned, Yeap Ng, Brian Luke, Samuel C. Okpechi, Blessing Ogunlade, Yair Alfaro, Roberto Weigert, Kedar Narayan, Xi Liu, Ethan Dmitrovsky
Liliya Tyutyunyk-Massey, Zibo Chen, Xiuxia Liu, Masanori Kawakami, Adam Harned, Yeap Ng, Brian Luke, Samuel C. Okpechi, Blessing Ogunlade, Yair Alfaro, Roberto Weigert, Kedar Narayan, Xi Liu, Ethan Dmitrovsky
View: Text | PDF
Research Article Oncology Therapeutics

CDK2 inhibition produces a persistent population of polyploid cancer cells

  • Text
  • PDF
Abstract

Aneuploidy, a cancer hallmark, drives chromosomal instability, drug resistance, and clinically aggressive tumors. Cyclin-dependent kinase 2 (CDK2) antagonism with independent inhibitors or CDK2 knockdown triggered anaphase catastrophe. This disrupts supernumerary centrosome clustering, causing multipolar division and apoptosis. Time-lapse fluorescence microscopy of fluorescent ubiquitination-based cell cycle indicator (FUCCI) cell cycle probes transduced into aneuploid lung cancer cells revealed distinct fates of bipolar and polyploid cells after CDK2 inhibition. Apoptosis occurred in multipolar progeny but was repressed in persistent polyploid cancer cells. RNA-Seq analyses after CDK2 inhibition of 4N versus 2N lung cancer cells were enriched for CDK1 pathway and KIF family members. The Cancer Genome Atlas (TCGA) analysis of lung cancers indicated that CDK1 and KIF family member overexpression was associated with an unfavorable survival. Intravital microscopy of transplanted lung cancer cells in mice extended findings from the in vitro to in vivo settings. CDK2 inhibition of tumor-bearing mice produced polyploid cancer cells in vivo. These cancer cells were resistant to apoptosis and proliferated despite CDK2 inhibition. In contrast, polyploid populations were rarely detected in CDK2-inhibited human alveolar epithelial cells. These findings are translationally relevant. Combined targeting of CDK2 with CDK1 or kinesin family member antagonists should eliminate polyploid cancer cells, promote apoptosis, and augment antineoplastic effects.

Authors

Liliya Tyutyunyk-Massey, Zibo Chen, Xiuxia Liu, Masanori Kawakami, Adam Harned, Yeap Ng, Brian Luke, Samuel C. Okpechi, Blessing Ogunlade, Yair Alfaro, Roberto Weigert, Kedar Narayan, Xi Liu, Ethan Dmitrovsky

×

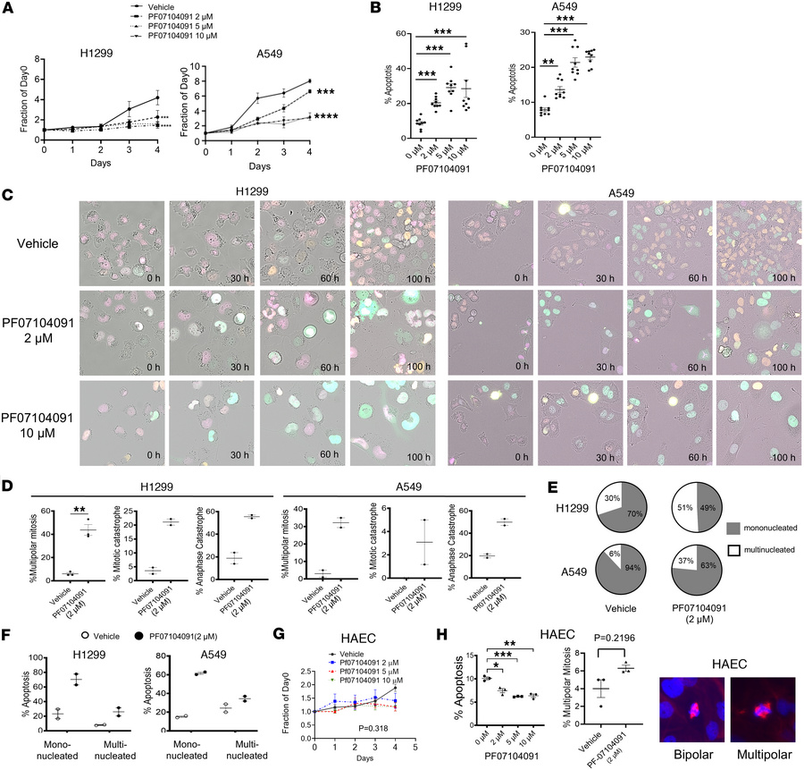
Figure 7

The effects of the CDK2 specific inhibitor PF07104091 on cancer cell proliferation, apoptosis, multipolar mitosis, and anaphase catastrophe.

Options: View larger image (or click on image) Download as PowerPoint
The effects of the CDK2 specific inhibitor PF07104091 on cancer cell pro...
(A) PF07104091 treatment reduced proliferation in H1299 and A549 human lung cancer cells. (B) PF07104091 treatment increased the onset of apoptosis in both H1299 and A549 lung cancer cells. (C) Representative images of multipolar mitosis and G2 arrest in H1299 and A549 lung cancer cells were obtained after PF07104091 (2 μM or 10 µM) treatments as compared with vehicle controls. Each group was scored using time-lapse microscopic imaging. (D) PF07104091 treatment (5 μM for H1299 and 2 μM for A549) of lung cancer cells caused multipolar mitosis, mitotic catastrophe, and anaphase catastrophe. (E) PF07104091 treatment (5 μM for H1299 and 2 μM for A549) increased the ratios of multinucleated versus mononucleated lung cancer cells. (F) Multinucleated cancer cells had decreased apoptosis as compared with mononucleated lung cancer cells following multipolar mitosis events after PF07104091 treatment (5 μM for H1299 lung cancer cells and 2 μM for A549 lung cancer cells). (G) In marked contrast, PF07104091 treatment did not have a statistically significant effect on proliferation, apoptosis, or the onset of multipolar mitosis in primary human alveolar epithelial cells (HAECs). (H) PF07104091 (5 μM) treatment did not statistically significantly augment multipolar mitosis events in HAEC. Representative images of bipolar mitosis and multipolar mitosis are shown. Purple staining displayed γ-tubulin and blue signals indicated DAPI staining. The 1-way ANOVA test was used for A and G and 2-tailed Student’s t tests were used for B and H, with a Bonferroni correction of P value below 0.05 deemed statistically significant. Data are shown as mean ± SD, with the symbols indicating *P < 0.05, **P < 0.01, ***P < 0.001, and ****P < 0.0001, respectively. Total original magnification, ×40.

Copyright © 2026 American Society for Clinical Investigation
ISSN 2379-3708

Sign up for email alerts