Go to The Journal of Clinical Investigation
  • About
  • Editors
  • Consulting Editors
  • For authors
  • Publication ethics
  • Publication alerts by email
  • Transfers
  • Advertising
  • Job board
  • Contact
  • Physician-Scientist Development
  • Current issue
  • Past issues
  • By specialty
    • COVID-19
    • Cardiology
    • Immunology
    • Metabolism
    • Nephrology
    • Oncology
    • Pulmonology
    • All ...
  • Videos
  • Collections
    • In-Press Preview
    • Resource and Technical Advances
    • Clinical Research and Public Health
    • Research Letters
    • Editorials
    • Perspectives
    • Physician-Scientist Development
    • Reviews
    • Top read articles

  • Current issue
  • Past issues
  • Specialties
  • In-Press Preview
  • Resource and Technical Advances
  • Clinical Research and Public Health
  • Research Letters
  • Editorials
  • Perspectives
  • Physician-Scientist Development
  • Reviews
  • Top read articles
  • About
  • Editors
  • Consulting Editors
  • For authors
  • Publication ethics
  • Publication alerts by email
  • Transfers
  • Advertising
  • Job board
  • Contact
Residence of mice in metabolic cages reduces experimental kidney inflammation through stress-induced glucocorticoids
Junping Yin, Melanie Eichler, Clivia Lisowski, Jian Li, Sibylle von Vietinghoff, Natalio Garbi, Qi Mei, Anne-Kathrin Gellner, Christian Kurts
Junping Yin, Melanie Eichler, Clivia Lisowski, Jian Li, Sibylle von Vietinghoff, Natalio Garbi, Qi Mei, Anne-Kathrin Gellner, Christian Kurts
View: Text | PDF
Research Letter Inflammation Nephrology

Residence of mice in metabolic cages reduces experimental kidney inflammation through stress-induced glucocorticoids

  • Text
  • PDF
Abstract

Authors

Junping Yin, Melanie Eichler, Clivia Lisowski, Jian Li, Sibylle von Vietinghoff, Natalio Garbi, Qi Mei, Anne-Kathrin Gellner, Christian Kurts

×

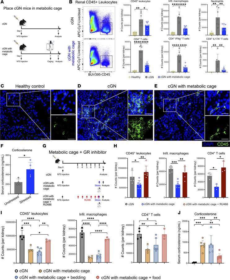
Figure 1

Metabolic cages suppress renal inflammation during experimental cGN.

Options: View larger image (or click on image) Download as PowerPoint
Metabolic cages suppress renal inflammation during experimental cGN.
(A)...
(A) Experimental plan. NTS, nephrotoxic serum. (B) Representative flow cytometry plot for renal CD45+ leukocytes from cGN mice in metabolic cages or not. Bar plots showing alterations of immune cells, infiltrating macrophages, neutrophils, CD4+ T cells, and Th1 and Th17 cells from healthy mice, cGN mice in metabolic cages (n = 9), or cGN mice not in metabolic cages (n = 7). (C–E) Representative confocal micrographs of kidney cryosections from healthy mice (C), cGN mice (D), and cGN mice in metabolic cages (E). Scale bar: 50 μm (left), 20 μm (right). (F) Corticosterone serum concentrations of unstressed (n = 4) and stressed (n = 5). (G) Experimental plan for determining the effect of the glucocorticoid receptor inhibitor RU486 on the progression of cGN. (H) Bar plots showing the renal infiltration of CD45+ leukocytes (n = 6), infiltrating macrophages (n = 6), and CD4+ T cells (n = 3). (I) Bar plots showing renal infiltration by immune cells (n = 4, 4, 6, 3 for groups from left to right). (J) Bar plots showing serum corticosterone levels. n = 4, 7, 6, 8 for groups from left to right. B, H, and J show data merged from 2 experiments; F and I, show representative data from 2 experiments. Data are presented as mean ± SD. Statistical analysis was done with 2 tailed Student’s t test or 1-way ANOVA. *P < 0.05, **P < 0.01, ***P < 0.001, ****P < 0.0001.

Copyright © 2026 American Society for Clinical Investigation
ISSN 2379-3708

Sign up for email alerts