Go to The Journal of Clinical Investigation
  • About
  • Editors
  • Consulting Editors
  • For authors
  • Publication ethics
  • Publication alerts by email
  • Transfers
  • Advertising
  • Job board
  • Contact
  • Physician-Scientist Development
  • Current issue
  • Past issues
  • By specialty
    • COVID-19
    • Cardiology
    • Immunology
    • Metabolism
    • Nephrology
    • Oncology
    • Pulmonology
    • All ...
  • Videos
  • Collections
    • In-Press Preview
    • Resource and Technical Advances
    • Clinical Research and Public Health
    • Research Letters
    • Editorials
    • Perspectives
    • Physician-Scientist Development
    • Reviews
    • Top read articles

  • Current issue
  • Past issues
  • Specialties
  • In-Press Preview
  • Resource and Technical Advances
  • Clinical Research and Public Health
  • Research Letters
  • Editorials
  • Perspectives
  • Physician-Scientist Development
  • Reviews
  • Top read articles
  • About
  • Editors
  • Consulting Editors
  • For authors
  • Publication ethics
  • Publication alerts by email
  • Transfers
  • Advertising
  • Job board
  • Contact
The spleen tyrosine kinase inhibitor entospletinib resolves inflammation to promote repair following acute kidney injury
Esteban E. Elias, Arthur Lau, Sisay Getie Belay, Afshin Derakhshani, Graciela Andonegui, Craig N. Jenne, Antoine Dufour, Nathan A. Bracey, Justin Chun, Daniel A. Muruve
Esteban E. Elias, Arthur Lau, Sisay Getie Belay, Afshin Derakhshani, Graciela Andonegui, Craig N. Jenne, Antoine Dufour, Nathan A. Bracey, Justin Chun, Daniel A. Muruve
View: Text | PDF
Research Article Inflammation Nephrology

The spleen tyrosine kinase inhibitor entospletinib resolves inflammation to promote repair following acute kidney injury

  • Text
  • PDF
Abstract

Nonresolving inflammation and maladaptive renal repair contribute to the pathogenesis of acute kidney injury (AKI) transition to chronic kidney disease (CKD). Few therapies have been identified that can modulate these injurious pathways following AKI. Spleen tyrosine kinase (SYK) is an immune regulator expressed in the kidney and a potential therapeutic target for AKI. The effect of the selective SYK inhibitor entospletinib was studied in AKI-to-CKD transition. Entospletinib was administered to mice undergoing unilateral renal ischemia-reperfusion injury (IRI), with kidneys analyzed over 14 days. Single-cell RNA sequencing, digital spatial profiling, intravital microscopy, and flow cytometry were employed to study renal phenotypes. Entospletinib administered before and after IRI protected ischemic kidneys and significantly attenuated the transition to CKD. Entospletinib targeted leukocyte-expressed SYK and prevented neutrophil/monocyte recruitment to the kidney. Entospletinib reduced nonresolving tubulointerstitial inflammation after AKI by blocking activation of mannose receptor-1– and C-type lectin domain family 7 member A–expressing proinflammatory macrophages. The resolution of renal inflammation mediated by entospletinib was associated with a reciprocal increase in resident macrophages, reparative gene expression, preserved tubular integrity, and reduced renal fibrosis. The SYK inhibitor entospletinib resolves renal inflammation and promotes repair following AKI.

Authors

Esteban E. Elias, Arthur Lau, Sisay Getie Belay, Afshin Derakhshani, Graciela Andonegui, Craig N. Jenne, Antoine Dufour, Nathan A. Bracey, Justin Chun, Daniel A. Muruve

×

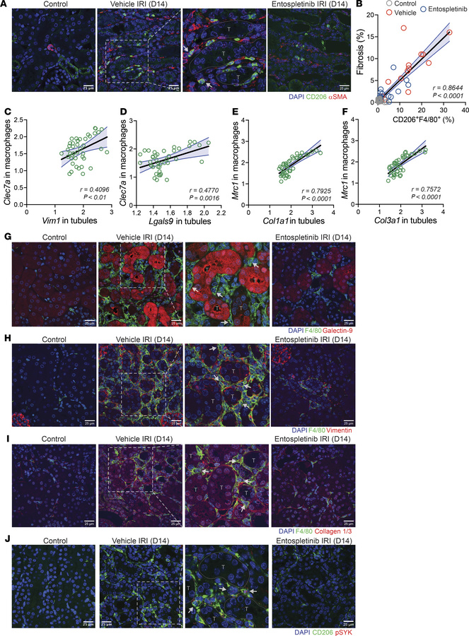
Figure 9

Macrophage interactions in the kidney during AKI-to-CKD transition.

Options: View larger image (or click on image) Download as PowerPoint
Macrophage interactions in the kidney during AKI-to-CKD transition.
(A) ...
(A) Immunofluorescence microscopy in the kidneys of vehicle and entospletinib-treated mice at 14 days following ischemia reperfusion injury (IRI) probing for CD206 and αSMA. Uninjured kidney was used as a control. Arrows denote CD206+ macrophages interacting with αSMA+ cells in the interstitium. Scale bars: 25 μm. (B) The percentage of CD206+F4/80hi macrophages correlated with the fibrosis area (%) calculated from whole kidney tissue sections in control, vehicle-, or entospletinib-treated mice following IRI (Pearson correlation test). The spatial correlation between Clec7a expressed in macrophages with (C) Vim1 and (D) Lgals9 expressed in tubular cells and Mrc1 expressed in macrophages with (E) Col1a1 and (F) Col3a1 expressed in tubular cells in the same region of interest during IRI in vehicle-treated mice (digital spatial profiling, Pearson correlation test). (G–I) Immunofluorescence microscopy probing for F4/80, galectin-9, vimentin, and collagen 1/3 in the kidneys of vehicle- and entospletinib-treated mice at 14 days after IRI. Uninjured kidneys were used as controls. Arrows denote F4/80+ macrophages interacting with galectin-9–expressing tubules (T) and vimentin- and collagen 1/3–expressing tubules and interstitial cells. (J) Immunofluorescence microscopy probing for CD206 and phosphorylated SYKY519/520 (p-SYK) in the kidneys of vehicle- and entospletinib-treated mice at 14 days after IRI. Uninjured kidneys were used as controls. Arrows denote p-SYK+CD206+ cells interacting with tubules and interstitial cells. Scale bars: 25 μm.

Copyright © 2026 American Society for Clinical Investigation
ISSN 2379-3708

Sign up for email alerts