Go to The Journal of Clinical Investigation
  • About
  • Editors
  • Consulting Editors
  • For authors
  • Publication ethics
  • Publication alerts by email
  • Transfers
  • Advertising
  • Job board
  • Contact
  • Physician-Scientist Development
  • Current issue
  • Past issues
  • By specialty
    • COVID-19
    • Cardiology
    • Immunology
    • Metabolism
    • Nephrology
    • Oncology
    • Pulmonology
    • All ...
  • Videos
  • Collections
    • In-Press Preview
    • Resource and Technical Advances
    • Clinical Research and Public Health
    • Research Letters
    • Editorials
    • Perspectives
    • Physician-Scientist Development
    • Reviews
    • Top read articles

  • Current issue
  • Past issues
  • Specialties
  • In-Press Preview
  • Resource and Technical Advances
  • Clinical Research and Public Health
  • Research Letters
  • Editorials
  • Perspectives
  • Physician-Scientist Development
  • Reviews
  • Top read articles
  • About
  • Editors
  • Consulting Editors
  • For authors
  • Publication ethics
  • Publication alerts by email
  • Transfers
  • Advertising
  • Job board
  • Contact
The spleen tyrosine kinase inhibitor entospletinib resolves inflammation to promote repair following acute kidney injury
Esteban E. Elias, Arthur Lau, Sisay Getie Belay, Afshin Derakhshani, Graciela Andonegui, Craig N. Jenne, Antoine Dufour, Nathan A. Bracey, Justin Chun, Daniel A. Muruve
Esteban E. Elias, Arthur Lau, Sisay Getie Belay, Afshin Derakhshani, Graciela Andonegui, Craig N. Jenne, Antoine Dufour, Nathan A. Bracey, Justin Chun, Daniel A. Muruve
View: Text | PDF
Research Article Inflammation Nephrology

The spleen tyrosine kinase inhibitor entospletinib resolves inflammation to promote repair following acute kidney injury

  • Text
  • PDF
Abstract

Nonresolving inflammation and maladaptive renal repair contribute to the pathogenesis of acute kidney injury (AKI) transition to chronic kidney disease (CKD). Few therapies have been identified that can modulate these injurious pathways following AKI. Spleen tyrosine kinase (SYK) is an immune regulator expressed in the kidney and a potential therapeutic target for AKI. The effect of the selective SYK inhibitor entospletinib was studied in AKI-to-CKD transition. Entospletinib was administered to mice undergoing unilateral renal ischemia-reperfusion injury (IRI), with kidneys analyzed over 14 days. Single-cell RNA sequencing, digital spatial profiling, intravital microscopy, and flow cytometry were employed to study renal phenotypes. Entospletinib administered before and after IRI protected ischemic kidneys and significantly attenuated the transition to CKD. Entospletinib targeted leukocyte-expressed SYK and prevented neutrophil/monocyte recruitment to the kidney. Entospletinib reduced nonresolving tubulointerstitial inflammation after AKI by blocking activation of mannose receptor-1– and C-type lectin domain family 7 member A–expressing proinflammatory macrophages. The resolution of renal inflammation mediated by entospletinib was associated with a reciprocal increase in resident macrophages, reparative gene expression, preserved tubular integrity, and reduced renal fibrosis. The SYK inhibitor entospletinib resolves renal inflammation and promotes repair following AKI.

Authors

Esteban E. Elias, Arthur Lau, Sisay Getie Belay, Afshin Derakhshani, Graciela Andonegui, Craig N. Jenne, Antoine Dufour, Nathan A. Bracey, Justin Chun, Daniel A. Muruve

×

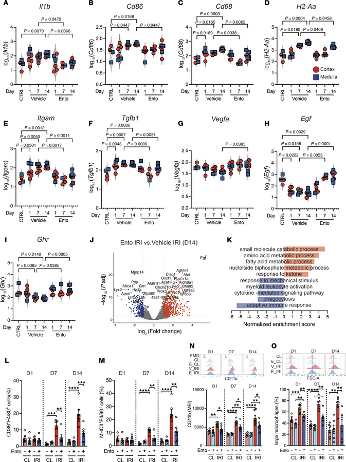
Figure 7

Entospletinib’s effects on macrophage gene expression.

Options: View larger image (or click on image) Download as PowerPoint
Entospletinib’s effects on macrophage gene expression.
Digital spatial p...
Digital spatial profiling of IBA1+ macrophages in the kidney cortex and medulla following ischemia-reperfusion injury (IRI) over 14 days. Log10(normalized expression) of (A) Il1b, (B) Cd86, (C) Cd68, (D) H2-Aa, (E) Itgam, (F) Tgfb1, (G) Vegfa, (H) Egf, and (I) Ghr in vehicle- or entospletinib-treated (Ento-treated) mice. Uninjured kidney was used as a control (CTRL). Each red circle and blue square represents a region of interest in the cortex and medulla, respectively. Statistical analysis was performed using the Kruskal-Wallis test followed by Dunn’s multiple-comparison test. (J and K) Volcano plots showing differentially expressed genes (adjusted P value < 0.05 and absolute log2[fold change] > 1) and gene set enrichment analysis using Gene Ontology (GO) comparing macrophages from vehicle- and Ento-treated mice 14 days after IRI. Flow cytometry of kidney leukocytes over 14 days after IRI demonstrating percentage of (L) CD86+F4/80hi cells, (M) MHCII+F4/80hi cells, (N) CD11b expression (MFI, mean fluorescence intensity), and (O) percentage of large macrophages. Contralateral (CL) kidneys were used as controls (mean ± SEM, n = 5–6). Statistical analysis was performed using ANOVA followed by Bonferroni’s multiple-comparison test. *P < 0.05; **P < 0.01; ***P < 0.001; ****P < 0.0001.

Copyright © 2026 American Society for Clinical Investigation
ISSN 2379-3708

Sign up for email alerts