Go to The Journal of Clinical Investigation
  • About
  • Editors
  • Consulting Editors
  • For authors
  • Publication ethics
  • Publication alerts by email
  • Transfers
  • Advertising
  • Job board
  • Contact
  • Physician-Scientist Development
  • Current issue
  • Past issues
  • By specialty
    • COVID-19
    • Cardiology
    • Immunology
    • Metabolism
    • Nephrology
    • Oncology
    • Pulmonology
    • All ...
  • Videos
  • Collections
    • In-Press Preview
    • Resource and Technical Advances
    • Clinical Research and Public Health
    • Research Letters
    • Editorials
    • Perspectives
    • Physician-Scientist Development
    • Reviews
    • Top read articles

  • Current issue
  • Past issues
  • Specialties
  • In-Press Preview
  • Resource and Technical Advances
  • Clinical Research and Public Health
  • Research Letters
  • Editorials
  • Perspectives
  • Physician-Scientist Development
  • Reviews
  • Top read articles
  • About
  • Editors
  • Consulting Editors
  • For authors
  • Publication ethics
  • Publication alerts by email
  • Transfers
  • Advertising
  • Job board
  • Contact
The spleen tyrosine kinase inhibitor entospletinib resolves inflammation to promote repair following acute kidney injury
Esteban E. Elias, Arthur Lau, Sisay Getie Belay, Afshin Derakhshani, Graciela Andonegui, Craig N. Jenne, Antoine Dufour, Nathan A. Bracey, Justin Chun, Daniel A. Muruve
Esteban E. Elias, Arthur Lau, Sisay Getie Belay, Afshin Derakhshani, Graciela Andonegui, Craig N. Jenne, Antoine Dufour, Nathan A. Bracey, Justin Chun, Daniel A. Muruve
View: Text | PDF
Research Article Inflammation Nephrology

The spleen tyrosine kinase inhibitor entospletinib resolves inflammation to promote repair following acute kidney injury

  • Text
  • PDF
Abstract

Nonresolving inflammation and maladaptive renal repair contribute to the pathogenesis of acute kidney injury (AKI) transition to chronic kidney disease (CKD). Few therapies have been identified that can modulate these injurious pathways following AKI. Spleen tyrosine kinase (SYK) is an immune regulator expressed in the kidney and a potential therapeutic target for AKI. The effect of the selective SYK inhibitor entospletinib was studied in AKI-to-CKD transition. Entospletinib was administered to mice undergoing unilateral renal ischemia-reperfusion injury (IRI), with kidneys analyzed over 14 days. Single-cell RNA sequencing, digital spatial profiling, intravital microscopy, and flow cytometry were employed to study renal phenotypes. Entospletinib administered before and after IRI protected ischemic kidneys and significantly attenuated the transition to CKD. Entospletinib targeted leukocyte-expressed SYK and prevented neutrophil/monocyte recruitment to the kidney. Entospletinib reduced nonresolving tubulointerstitial inflammation after AKI by blocking activation of mannose receptor-1– and C-type lectin domain family 7 member A–expressing proinflammatory macrophages. The resolution of renal inflammation mediated by entospletinib was associated with a reciprocal increase in resident macrophages, reparative gene expression, preserved tubular integrity, and reduced renal fibrosis. The SYK inhibitor entospletinib resolves renal inflammation and promotes repair following AKI.

Authors

Esteban E. Elias, Arthur Lau, Sisay Getie Belay, Afshin Derakhshani, Graciela Andonegui, Craig N. Jenne, Antoine Dufour, Nathan A. Bracey, Justin Chun, Daniel A. Muruve

×

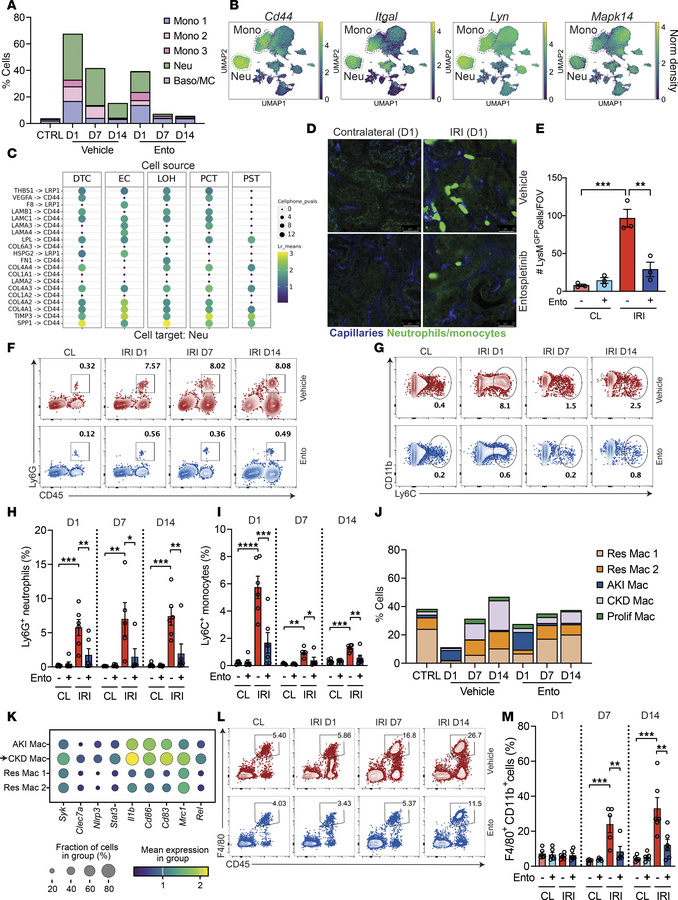
Figure 6

Entospletinib’s effects on kidney immune cell populations.

Options: View larger image (or click on image) Download as PowerPoint
Entospletinib’s effects on kidney immune cell populations.
(A) Proportio...
(A) Proportions of infiltrating monocytes (Mono 1–3), neutrophils (Neu), and basophils/mast cells (Baso/MC) in kidneys of uninjured control (CTRL), vehicle-, and entospletinib-treated (Ento-treated) mice (scRNA-seq) over 14 days following ischemia-reperfusion injury (IRI). (B) UMAP showing the expression of Cd44, Itgal, Lyn, and Mapk14 in kidney monocytes and neutrophils (outlined). (C) CellPhoneDB analysis of ligand-receptor interactions between distal tubular cells (DTC), endothelial cells (EC), loop of Henle cells (LOH), proximal convoluted tubular cells (PCT), proximal straight tubular cells (PST), and cell target neutrophils. (D) Intravital microscopy (IVM) in vehicle- and Ento-treated LysMgfp/gfp mice on day 1 after IRI. Uninjured contralateral (CL) kidneys were used as controls. Capillaries, blue; LysM-GFP+ leukocytes, bright green; tubules, dark green. Scale bars: 25 μm. (E) Quantification of kidney-infiltrating GFP+ leukocytes by IVM (mean ± SEM, each dot represents the average of 3 different fields of view/kidney, n = 3). Representative flow cytometry plots of renal neutrophils (CD45+CD11b+Ly6G+) (F) and monocytes (CD45+CD11b+Ly6Chi) (G) from vehicle- and Ento-treated mice over 14 days. Day 1 contralateral kidney is shown as a control. (H and I) Quantification of renal Ly6G+ neutrophils and Ly6C+ monocytes by flow cytometry (mean ± SEM, n = 5–6). (J) Renal macrophage subsets identified by scRNA-seq: resident (Res Mac), proliferating (Prolif Mac), AKI-associated (AKI Mac), and CKD-associated (CKD Mac) macrophages at baseline and over 14 days after IRI. (K) Dot plot of inflammatory genes in CKD and other macrophages. (L) Representative flow cytometry plots of CD45+F4/80hi macrophages from vehicle- and Ento-treated mice over 14 days after IRI. Day 1 contralateral kidney is shown as a control. (M) Quantification of renal CD45+CD11b+F4/80hi macrophages by flow cytometry (mean ± SEM, n = 5–6). Statistical analysis was performed using ANOVA followed by Bonferroni’s multiple-comparison test. *P < 0.05; **P < 0.01; ***P < 0.001; ****P < 0.0001.

Copyright © 2026 American Society for Clinical Investigation
ISSN 2379-3708

Sign up for email alerts