Go to The Journal of Clinical Investigation
  • About
  • Editors
  • Consulting Editors
  • For authors
  • Publication ethics
  • Publication alerts by email
  • Transfers
  • Advertising
  • Job board
  • Contact
  • Physician-Scientist Development
  • Current issue
  • Past issues
  • By specialty
    • COVID-19
    • Cardiology
    • Immunology
    • Metabolism
    • Nephrology
    • Oncology
    • Pulmonology
    • All ...
  • Videos
  • Collections
    • In-Press Preview
    • Resource and Technical Advances
    • Clinical Research and Public Health
    • Research Letters
    • Editorials
    • Perspectives
    • Physician-Scientist Development
    • Reviews
    • Top read articles

  • Current issue
  • Past issues
  • Specialties
  • In-Press Preview
  • Resource and Technical Advances
  • Clinical Research and Public Health
  • Research Letters
  • Editorials
  • Perspectives
  • Physician-Scientist Development
  • Reviews
  • Top read articles
  • About
  • Editors
  • Consulting Editors
  • For authors
  • Publication ethics
  • Publication alerts by email
  • Transfers
  • Advertising
  • Job board
  • Contact
The spleen tyrosine kinase inhibitor entospletinib resolves inflammation to promote repair following acute kidney injury
Esteban E. Elias, Arthur Lau, Sisay Getie Belay, Afshin Derakhshani, Graciela Andonegui, Craig N. Jenne, Antoine Dufour, Nathan A. Bracey, Justin Chun, Daniel A. Muruve
Esteban E. Elias, Arthur Lau, Sisay Getie Belay, Afshin Derakhshani, Graciela Andonegui, Craig N. Jenne, Antoine Dufour, Nathan A. Bracey, Justin Chun, Daniel A. Muruve
View: Text | PDF
Research Article Inflammation Nephrology

The spleen tyrosine kinase inhibitor entospletinib resolves inflammation to promote repair following acute kidney injury

  • Text
  • PDF
Abstract

Nonresolving inflammation and maladaptive renal repair contribute to the pathogenesis of acute kidney injury (AKI) transition to chronic kidney disease (CKD). Few therapies have been identified that can modulate these injurious pathways following AKI. Spleen tyrosine kinase (SYK) is an immune regulator expressed in the kidney and a potential therapeutic target for AKI. The effect of the selective SYK inhibitor entospletinib was studied in AKI-to-CKD transition. Entospletinib was administered to mice undergoing unilateral renal ischemia-reperfusion injury (IRI), with kidneys analyzed over 14 days. Single-cell RNA sequencing, digital spatial profiling, intravital microscopy, and flow cytometry were employed to study renal phenotypes. Entospletinib administered before and after IRI protected ischemic kidneys and significantly attenuated the transition to CKD. Entospletinib targeted leukocyte-expressed SYK and prevented neutrophil/monocyte recruitment to the kidney. Entospletinib reduced nonresolving tubulointerstitial inflammation after AKI by blocking activation of mannose receptor-1– and C-type lectin domain family 7 member A–expressing proinflammatory macrophages. The resolution of renal inflammation mediated by entospletinib was associated with a reciprocal increase in resident macrophages, reparative gene expression, preserved tubular integrity, and reduced renal fibrosis. The SYK inhibitor entospletinib resolves renal inflammation and promotes repair following AKI.

Authors

Esteban E. Elias, Arthur Lau, Sisay Getie Belay, Afshin Derakhshani, Graciela Andonegui, Craig N. Jenne, Antoine Dufour, Nathan A. Bracey, Justin Chun, Daniel A. Muruve

×

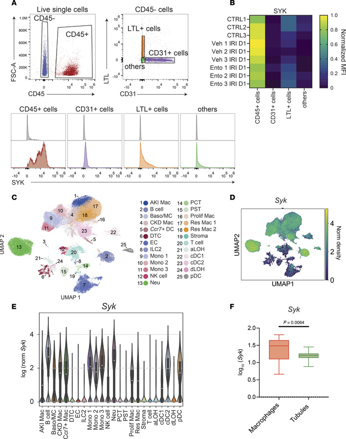
Figure 5

SYK expression in the kidney.

Options: View larger image (or click on image) Download as PowerPoint
SYK expression in the kidney.
(A) Flow cytometry scatter plots and histo...
(A) Flow cytometry scatter plots and histograms of cells isolated from normal kidney probing for SYK in CD45+ cells (leukocytes), LTL+ cells (tubular cells), CD31+ (endothelial cells), and “other” cells negative for these markers (gray represents the isotype control) (n = 2). (B) Heatmap of SYK expression analyzed by flow cytometry (MFI, mean fluorescence intensity) in different kidney cell populations isolated from 3 uninjured control (CTRL), vehicle- (veh), and entospletinib-treated (Ento-treated) mice at 24 hours following ischemia reperfusion injury (IRI). (C) Uniform manifold approximation and projection (UMAP) dimension reduction of 90,196 kidney cells with 4,000 genes. The UMAP contains 25 annotated clusters, including Ccr7+ dendritic cells (Ccr7+ DC), resident macrophages (res Mac 1 and res Mac 2), AKI- and CKD-associated macrophages (AKI and CKD Mac respectively), proliferation macrophages (Prolif Mac), monocytes (Mono 1, Mono 2, Mono 3), neutrophils (Neu), plasmacytoid DCs (pDC), conventional DCs (cDC1 and cDC2), B cells, T cells, natural killer cells (NK), innate lymphoid cells 2 (ILC2), basophils/mast cells (Baso/MC), endothelial cells (EC), ascending and descending loop of Henle cells (aLOH and dLOH respectively), distal convoluted tubular cells (DTC), proximal straight tubular cells (PST), proximal convoluted tubular cells (PCT), and stroma. (D) UMAP showing the expression pattern of Syk primarily in leukocyte populations. (E) Violin plot showing the expression of Syk in each annotated cluster. (F) Syk expression pattern in kidney cells by digital spatial profiling using log10(Syk) of macrophages versus tubules. Statistical analysis was performed using Student’s t test.

Copyright © 2026 American Society for Clinical Investigation
ISSN 2379-3708

Sign up for email alerts