Go to The Journal of Clinical Investigation
  • About
  • Editors
  • Consulting Editors
  • For authors
  • Publication ethics
  • Publication alerts by email
  • Transfers
  • Advertising
  • Job board
  • Contact
  • Physician-Scientist Development
  • Current issue
  • Past issues
  • By specialty
    • COVID-19
    • Cardiology
    • Immunology
    • Metabolism
    • Nephrology
    • Oncology
    • Pulmonology
    • All ...
  • Videos
  • Collections
    • In-Press Preview
    • Resource and Technical Advances
    • Clinical Research and Public Health
    • Research Letters
    • Editorials
    • Perspectives
    • Physician-Scientist Development
    • Reviews
    • Top read articles

  • Current issue
  • Past issues
  • Specialties
  • In-Press Preview
  • Resource and Technical Advances
  • Clinical Research and Public Health
  • Research Letters
  • Editorials
  • Perspectives
  • Physician-Scientist Development
  • Reviews
  • Top read articles
  • About
  • Editors
  • Consulting Editors
  • For authors
  • Publication ethics
  • Publication alerts by email
  • Transfers
  • Advertising
  • Job board
  • Contact
Multicomponent parenteral lipid emulsions do not prevent liver injury in neonatal pigs with obstructive cholestasis
Greg Guthrie, Caitlin Vonderohe, Valeria Meléndez Hebib, Barbara Stoll, Douglas Burrin
Greg Guthrie, Caitlin Vonderohe, Valeria Meléndez Hebib, Barbara Stoll, Douglas Burrin
View: Text | PDF
Research Article Hepatology Metabolism

Multicomponent parenteral lipid emulsions do not prevent liver injury in neonatal pigs with obstructive cholestasis

  • Text
  • PDF
Abstract

Biliary atresia (BA) is a pediatric liver disease that often necessitates parenteral nutrition (PN) to support growth due to impaired liver function. While soy-based lipid emulsions (SLE) are commonly used in PN, they may contribute to cholestatic liver injury. In contrast, mixed lipid emulsions (MLE) show promise in preventing cholestasis in infants without BA, potentially by restoring bile flow. However, their effectiveness in patients of complete bile duct obstruction, as seen in BA, remains uncertain. To explore the potential benefits of MLE in BA, we utilized a neonatal pig model of bile duct ligation (BDL). Pigs underwent either BDL or sham surgery and were subsequently fed either MLE or SLE via PN, or enterally with formula. The MLE-BDL pigs exhibited significantly greater weight gain compared with those fed SLE or formula enterally. Additionally, MLE-BDL pigs showed higher serum bile acid and γ-glutamyl transferase concentrations compared with SLE-BDL pigs. However, no significant differences in liver injury, assessed by ductular reaction or fibrosis, were observed between MLE- and SLE-BDL pigs. Based on weight gain alone, MLE may be a superior lipid emulsion for use in neonates with obstructive cholestasis.

Authors

Greg Guthrie, Caitlin Vonderohe, Valeria Meléndez Hebib, Barbara Stoll, Douglas Burrin

×

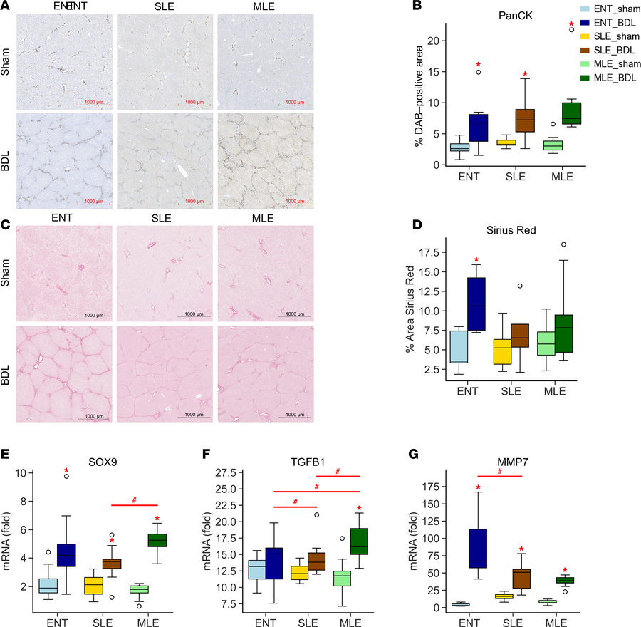
Figure 3

BDL promotes liver injury within all diet groups.

Options: View larger image (or click on image) Download as PowerPoint
BDL promotes liver injury within all diet groups.
(A and B) Ductular rea...
(A and B) Ductular reaction was assessed with pancytokeratin staining and quantified using DAB-positive area (%) stained within a 9 mm2 field of view (5 fields per slide). (C and D) Collagen deposition and fibrosis were assessed using Sirius red stained liver slides and quantified using positive area (%) stained within a 9 mm2 field of view (5 fields per slide). (E–G) Real-time PCR was used to examine gene targets of ductular reaction SRY-Box Transcription Factor 9 (Sox9) (E), transforming growth factor beta (Tgfβ) (F), and matrix metalloproteinase 7 (Mmp7) (G). Statistical significance for box plots was determined via 2-way ANOVA and Tukey’s post hoc comparison. *P < 0.05 from within-diet comparisons, and #P < 0.05 from within-surgery treatments. Box plots lines represent quartiles, whiskers represent largest value within 1.5× interquartile range, and open circles represent outliers. n = 4-–12/group.

Copyright © 2025 American Society for Clinical Investigation
ISSN 2379-3708

Sign up for email alerts