Go to The Journal of Clinical Investigation
  • About
  • Editors
  • Consulting Editors
  • For authors
  • Publication ethics
  • Publication alerts by email
  • Transfers
  • Advertising
  • Job board
  • Contact
  • Physician-Scientist Development
  • Current issue
  • Past issues
  • By specialty
    • COVID-19
    • Cardiology
    • Immunology
    • Metabolism
    • Nephrology
    • Oncology
    • Pulmonology
    • All ...
  • Videos
  • Collections
    • In-Press Preview
    • Resource and Technical Advances
    • Clinical Research and Public Health
    • Research Letters
    • Editorials
    • Perspectives
    • Physician-Scientist Development
    • Reviews
    • Top read articles

  • Current issue
  • Past issues
  • Specialties
  • In-Press Preview
  • Resource and Technical Advances
  • Clinical Research and Public Health
  • Research Letters
  • Editorials
  • Perspectives
  • Physician-Scientist Development
  • Reviews
  • Top read articles
  • About
  • Editors
  • Consulting Editors
  • For authors
  • Publication ethics
  • Publication alerts by email
  • Transfers
  • Advertising
  • Job board
  • Contact
Bcl6 expression is associated with a distinct immune landscape and spatial transcriptome in COVID-19
Cloé Brenna, Bernat Bramon Mora, Kalliopi Ioannidou, Julien Bodelet, Mia L. Siebmanns, Simon Burgermeister, Spiros Georgakis, Michail Orfanakis, Yannick D. Muller, Nazanin Sédille, Matthew J. Feinstein, Jon W. Lomasney, Oliver Y. Chén, Giuseppe Pantaleo, Sabina Berezowska, Laurence de Leval, Raphael Gottardo, Constantinos Petrovas
Cloé Brenna, Bernat Bramon Mora, Kalliopi Ioannidou, Julien Bodelet, Mia L. Siebmanns, Simon Burgermeister, Spiros Georgakis, Michail Orfanakis, Yannick D. Muller, Nazanin Sédille, Matthew J. Feinstein, Jon W. Lomasney, Oliver Y. Chén, Giuseppe Pantaleo, Sabina Berezowska, Laurence de Leval, Raphael Gottardo, Constantinos Petrovas
View: Text | PDF
Research Article Immunology Infectious disease

Bcl6 expression is associated with a distinct immune landscape and spatial transcriptome in COVID-19

  • Text
  • PDF
Abstract

The regulation of follicular (F) and germinal center (GC) immune reactivity in human lymph nodes (LNs), particularly during the acute stages of viral infection, remains poorly understood. We have analyzed lung-draining lymph nodes (LD-LNs) from COVID-19 autopsies using multiplex imaging and spatial transcriptomics to examine the immune landscape with respect to follicular immune reactivity. We identified 3 groups of donors based on the Bcl6 prevalence of their reactive follicles (RFs): RF-Bcl6no/lo, RF-Bcl6int, and RF-Bcl6hi. A distinct B/Tfh immune landscape, associated with increased prevalence of proliferating B cell and Tfh cell subsets, was found in RF-Bcl6hi LD-LNs. The comparison between LD-LNs and subdiaphragmatic (SD) LNs from the same donor revealed a divergent Bcl6 expression between the 2 anatomical sites. LD-LN Bcl6 expression was also associated with a distinct spatial transcriptomic profile. TH1-associated genes/pathways (e.g., CXCR3, STAT5, TNF signaling) were significantly upregulated in RF-Bcl6no/lo tissues, while the RF-Bcl6hi tissues exhibited significant upregulation of GC-promoting genes/pathways (e.g., CXCL13, B-cell receptor signaling). Our findings reveal a heterogeneous F/GC landscape in COVID-19 LD-LNs, highlighting specific molecular targets and pathways that could regulate human F/GC immune dynamics during acute viral infections.

Authors

Cloé Brenna, Bernat Bramon Mora, Kalliopi Ioannidou, Julien Bodelet, Mia L. Siebmanns, Simon Burgermeister, Spiros Georgakis, Michail Orfanakis, Yannick D. Muller, Nazanin Sédille, Matthew J. Feinstein, Jon W. Lomasney, Oliver Y. Chén, Giuseppe Pantaleo, Sabina Berezowska, Laurence de Leval, Raphael Gottardo, Constantinos Petrovas

×

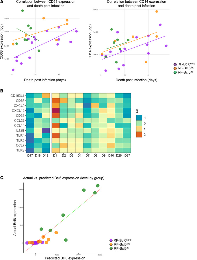
Figure 7

RF-Bcl6no/lo follicles exhibit a distinct in situ macrophage profile in COVID-19 LD-LNs.

Options: View larger image (or click on image) Download as PowerPoint
RF-Bcl6no/lo follicles exhibit a distinct in situ macrophage profile in ...
(A) Left panel: Linear regression analysis of log-transformed CD68 expression versus days post-infection (DPI) in LD-LNs from COVID-19–infected individuals. Right panel: Linear regression analysis of log-transformed CD14 expression versus DPI. Log expression levels of CD68 and CD14 are plotted on the y axis, and DPI on the x axis. Data points represent individual donors: RF-Bcl6no/lo (purple circles), RF-Bcl6int (orange circles), and RF-Bcl6hi (green circles). Regression lines illustrate group-specific trends. Statistical results for CD68 and CD14 are summarized in Supplemental Table 9. (B) Heatmap showing macrophage-specific differentially expressed genes (DEGs) in RF-Bcl6no/lo versus RF-Bcl6hi individuals. The y axis lists macrophage-related genes, and the x axis displays individual donors, grouped by RF-Bcl6hi (left) and RF-Bcl6no/lo (right). Colors represent Z-scored expression values. (C) Multiple linear regression analysis comparing predicted versus observed Bcl6 expression levels. Data points are color-coded by group: RF-Bcl6no/lo (purple), RF-Bcl6int (orange), and RF-Bcl6hi (green). The dashed line represents a perfect correlation between predicted and actual values. Supplemental Table 10 summarizes the regression model, including marker predictors, estimated coefficients, standard errors, t-values, and P values. Significant associations were found for CD20 Ki67 (positive predictor) and CD68 (negative predictor).

Copyright © 2026 American Society for Clinical Investigation
ISSN 2379-3708

Sign up for email alerts