Go to The Journal of Clinical Investigation
  • About
  • Editors
  • Consulting Editors
  • For authors
  • Publication ethics
  • Publication alerts by email
  • Transfers
  • Advertising
  • Job board
  • Contact
  • Physician-Scientist Development
  • Current issue
  • Past issues
  • By specialty
    • COVID-19
    • Cardiology
    • Immunology
    • Metabolism
    • Nephrology
    • Oncology
    • Pulmonology
    • All ...
  • Videos
  • Collections
    • In-Press Preview
    • Resource and Technical Advances
    • Clinical Research and Public Health
    • Research Letters
    • Editorials
    • Perspectives
    • Physician-Scientist Development
    • Reviews
    • Top read articles

  • Current issue
  • Past issues
  • Specialties
  • In-Press Preview
  • Resource and Technical Advances
  • Clinical Research and Public Health
  • Research Letters
  • Editorials
  • Perspectives
  • Physician-Scientist Development
  • Reviews
  • Top read articles
  • About
  • Editors
  • Consulting Editors
  • For authors
  • Publication ethics
  • Publication alerts by email
  • Transfers
  • Advertising
  • Job board
  • Contact
Bcl6 expression is associated with a distinct immune landscape and spatial transcriptome in COVID-19
Cloé Brenna, Bernat Bramon Mora, Kalliopi Ioannidou, Julien Bodelet, Mia L. Siebmanns, Simon Burgermeister, Spiros Georgakis, Michail Orfanakis, Yannick D. Muller, Nazanin Sédille, Matthew J. Feinstein, Jon W. Lomasney, Oliver Y. Chén, Giuseppe Pantaleo, Sabina Berezowska, Laurence de Leval, Raphael Gottardo, Constantinos Petrovas
Cloé Brenna, Bernat Bramon Mora, Kalliopi Ioannidou, Julien Bodelet, Mia L. Siebmanns, Simon Burgermeister, Spiros Georgakis, Michail Orfanakis, Yannick D. Muller, Nazanin Sédille, Matthew J. Feinstein, Jon W. Lomasney, Oliver Y. Chén, Giuseppe Pantaleo, Sabina Berezowska, Laurence de Leval, Raphael Gottardo, Constantinos Petrovas
View: Text | PDF
Research Article Immunology Infectious disease

Bcl6 expression is associated with a distinct immune landscape and spatial transcriptome in COVID-19

  • Text
  • PDF
Abstract

The regulation of follicular (F) and germinal center (GC) immune reactivity in human lymph nodes (LNs), particularly during the acute stages of viral infection, remains poorly understood. We have analyzed lung-draining lymph nodes (LD-LNs) from COVID-19 autopsies using multiplex imaging and spatial transcriptomics to examine the immune landscape with respect to follicular immune reactivity. We identified 3 groups of donors based on the Bcl6 prevalence of their reactive follicles (RFs): RF-Bcl6no/lo, RF-Bcl6int, and RF-Bcl6hi. A distinct B/Tfh immune landscape, associated with increased prevalence of proliferating B cell and Tfh cell subsets, was found in RF-Bcl6hi LD-LNs. The comparison between LD-LNs and subdiaphragmatic (SD) LNs from the same donor revealed a divergent Bcl6 expression between the 2 anatomical sites. LD-LN Bcl6 expression was also associated with a distinct spatial transcriptomic profile. TH1-associated genes/pathways (e.g., CXCR3, STAT5, TNF signaling) were significantly upregulated in RF-Bcl6no/lo tissues, while the RF-Bcl6hi tissues exhibited significant upregulation of GC-promoting genes/pathways (e.g., CXCL13, B-cell receptor signaling). Our findings reveal a heterogeneous F/GC landscape in COVID-19 LD-LNs, highlighting specific molecular targets and pathways that could regulate human F/GC immune dynamics during acute viral infections.

Authors

Cloé Brenna, Bernat Bramon Mora, Kalliopi Ioannidou, Julien Bodelet, Mia L. Siebmanns, Simon Burgermeister, Spiros Georgakis, Michail Orfanakis, Yannick D. Muller, Nazanin Sédille, Matthew J. Feinstein, Jon W. Lomasney, Oliver Y. Chén, Giuseppe Pantaleo, Sabina Berezowska, Laurence de Leval, Raphael Gottardo, Constantinos Petrovas

×

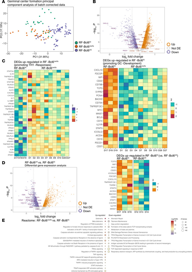
Figure 5

Distinct in situ transcriptomic profiles are associated with RF-Bcl6hi follicles in LD-LNs.

Options: View larger image (or click on image) Download as PowerPoint
Distinct in situ transcriptomic profiles are associated with RF-Bcl6hi f...
(A) Principal component analysis (PCA) of gene expression following normalization and batch correction. Samples are color-coded by group — RF-Bcl6hi (green), RF-Bcl6int (orange), and RF-Bcl6no/lo (purple). (B) Volcano plot showing differentially expressed genes between RF-Bcl6no/lo and RF-Bcl6hi individuals. Orange dots indicate genes upregulated in RF-Bcl6no/lo, purple dots in RF-Bcl6hi, and gray dots denote nonsignificant genes. (C) Heatmaps of differentially expressed genes (DEGs) between RF-Bcl6no/lo and RF-Bcl6hi individuals. Left panel: DEGs associated with TH1 responses, upregulated in the RF-Bcl6no/lo group. Right panel: DEGs related to germinal center (GC) development, upregulated in the RF-Bcl6hi group. Colors represent Z-scored expression values. (D) Left panel: Volcano plot showing differentially expressed genes (DEGs) between RF-Bcl6int and RF-Bcl6hi individuals. Orange dots indicate genes significantly upregulated in RF-Bcl6int, while purple dots represent those upregulated in RF-Bcl6hi. Right panel: Heatmap displaying DEGs upregulated in RF-Bcl6hi group. Colors indicate standardized Z-scores, reflecting relative gene expression levels across samples. (E) Dot plot of Reactome pathways significantly enriched in RF-Bcl6no/lo versus RF-Bcl6hi individuals. Dot size indicates the number of differentially expressed genes that are upregulated (left column) or downregulated (right column) in RF-Bcl6no/lo. Dot color represents the –log (FDR), corresponding to the negative logarithm of the FDR.

Copyright © 2026 American Society for Clinical Investigation
ISSN 2379-3708

Sign up for email alerts