Go to The Journal of Clinical Investigation
  • About
  • Editors
  • Consulting Editors
  • For authors
  • Publication ethics
  • Publication alerts by email
  • Transfers
  • Advertising
  • Job board
  • Contact
  • Physician-Scientist Development
  • Current issue
  • Past issues
  • By specialty
    • COVID-19
    • Cardiology
    • Immunology
    • Metabolism
    • Nephrology
    • Oncology
    • Pulmonology
    • All ...
  • Videos
  • Collections
    • In-Press Preview
    • Resource and Technical Advances
    • Clinical Research and Public Health
    • Research Letters
    • Editorials
    • Perspectives
    • Physician-Scientist Development
    • Reviews
    • Top read articles

  • Current issue
  • Past issues
  • Specialties
  • In-Press Preview
  • Resource and Technical Advances
  • Clinical Research and Public Health
  • Research Letters
  • Editorials
  • Perspectives
  • Physician-Scientist Development
  • Reviews
  • Top read articles
  • About
  • Editors
  • Consulting Editors
  • For authors
  • Publication ethics
  • Publication alerts by email
  • Transfers
  • Advertising
  • Job board
  • Contact
Bcl6 expression is associated with a distinct immune landscape and spatial transcriptome in COVID-19
Cloé Brenna, Bernat Bramon Mora, Kalliopi Ioannidou, Julien Bodelet, Mia L. Siebmanns, Simon Burgermeister, Spiros Georgakis, Michail Orfanakis, Yannick D. Muller, Nazanin Sédille, Matthew J. Feinstein, Jon W. Lomasney, Oliver Y. Chén, Giuseppe Pantaleo, Sabina Berezowska, Laurence de Leval, Raphael Gottardo, Constantinos Petrovas
Cloé Brenna, Bernat Bramon Mora, Kalliopi Ioannidou, Julien Bodelet, Mia L. Siebmanns, Simon Burgermeister, Spiros Georgakis, Michail Orfanakis, Yannick D. Muller, Nazanin Sédille, Matthew J. Feinstein, Jon W. Lomasney, Oliver Y. Chén, Giuseppe Pantaleo, Sabina Berezowska, Laurence de Leval, Raphael Gottardo, Constantinos Petrovas
View: Text | PDF
Research Article Immunology Infectious disease

Bcl6 expression is associated with a distinct immune landscape and spatial transcriptome in COVID-19

  • Text
  • PDF
Abstract

The regulation of follicular (F) and germinal center (GC) immune reactivity in human lymph nodes (LNs), particularly during the acute stages of viral infection, remains poorly understood. We have analyzed lung-draining lymph nodes (LD-LNs) from COVID-19 autopsies using multiplex imaging and spatial transcriptomics to examine the immune landscape with respect to follicular immune reactivity. We identified 3 groups of donors based on the Bcl6 prevalence of their reactive follicles (RFs): RF-Bcl6no/lo, RF-Bcl6int, and RF-Bcl6hi. A distinct B/Tfh immune landscape, associated with increased prevalence of proliferating B cell and Tfh cell subsets, was found in RF-Bcl6hi LD-LNs. The comparison between LD-LNs and subdiaphragmatic (SD) LNs from the same donor revealed a divergent Bcl6 expression between the 2 anatomical sites. LD-LN Bcl6 expression was also associated with a distinct spatial transcriptomic profile. TH1-associated genes/pathways (e.g., CXCR3, STAT5, TNF signaling) were significantly upregulated in RF-Bcl6no/lo tissues, while the RF-Bcl6hi tissues exhibited significant upregulation of GC-promoting genes/pathways (e.g., CXCL13, B-cell receptor signaling). Our findings reveal a heterogeneous F/GC landscape in COVID-19 LD-LNs, highlighting specific molecular targets and pathways that could regulate human F/GC immune dynamics during acute viral infections.

Authors

Cloé Brenna, Bernat Bramon Mora, Kalliopi Ioannidou, Julien Bodelet, Mia L. Siebmanns, Simon Burgermeister, Spiros Georgakis, Michail Orfanakis, Yannick D. Muller, Nazanin Sédille, Matthew J. Feinstein, Jon W. Lomasney, Oliver Y. Chén, Giuseppe Pantaleo, Sabina Berezowska, Laurence de Leval, Raphael Gottardo, Constantinos Petrovas

×

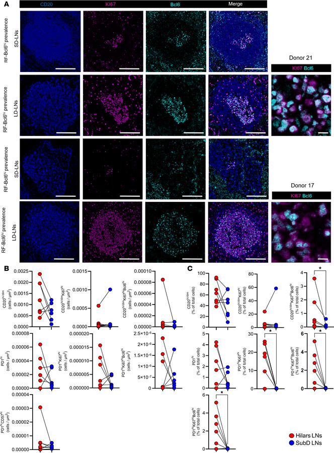
Figure 4

COVID-19 infection reveals a disconnection in F/GC immunoreactivity between LD-LNs and matched distal subdiaphragmatic LNs.

Options: View larger image (or click on image) Download as PowerPoint
COVID-19 infection reveals a disconnection in F/GC immunoreactivity betw...
(A) Representative fluorescence images of follicular areas from subdiaphragmatic and matched LD-LNs in 2 RF-Bcl6hi donors. Upper panel: Donor 21. Lower panel: Donor 17. Staining shows CD20hi (blue), Ki67hi (magenta), Bcl6hi (cyan), along with merged composite images. Scale bars: Original magnification, 100 μm (original); 10 μm (zoomed area). (B) Dot plots showing normalized densities of B cells and CD4 T cells (cells/μm²) in subdiaphragmatic (blue) and matched LD-LNs (red). (C) Dot plots showing frequencies of B cell and CD4 T cell subsets (% of total cells) in subdiaphragmatic (blue) and matched LD-LNs (red). Tissues from CHUV were analyzed. Wilcoxon test; *P ≤ 0.05.

Copyright © 2026 American Society for Clinical Investigation
ISSN 2379-3708

Sign up for email alerts