Go to The Journal of Clinical Investigation
  • About
  • Editors
  • Consulting Editors
  • For authors
  • Publication ethics
  • Publication alerts by email
  • Transfers
  • Advertising
  • Job board
  • Contact
  • Physician-Scientist Development
  • Current issue
  • Past issues
  • By specialty
    • COVID-19
    • Cardiology
    • Immunology
    • Metabolism
    • Nephrology
    • Oncology
    • Pulmonology
    • All ...
  • Videos
  • Collections
    • In-Press Preview
    • Resource and Technical Advances
    • Clinical Research and Public Health
    • Research Letters
    • Editorials
    • Perspectives
    • Physician-Scientist Development
    • Reviews
    • Top read articles

  • Current issue
  • Past issues
  • Specialties
  • In-Press Preview
  • Resource and Technical Advances
  • Clinical Research and Public Health
  • Research Letters
  • Editorials
  • Perspectives
  • Physician-Scientist Development
  • Reviews
  • Top read articles
  • About
  • Editors
  • Consulting Editors
  • For authors
  • Publication ethics
  • Publication alerts by email
  • Transfers
  • Advertising
  • Job board
  • Contact
Bcl6 expression is associated with a distinct immune landscape and spatial transcriptome in COVID-19
Cloé Brenna, … , Raphael Gottardo, Constantinos Petrovas
Cloé Brenna, … , Raphael Gottardo, Constantinos Petrovas
Published September 9, 2025
Citation Information: JCI Insight. 2025;10(20):e189134. https://doi.org/10.1172/jci.insight.189134.
View: Text | PDF
Research Article Immunology Infectious disease

Bcl6 expression is associated with a distinct immune landscape and spatial transcriptome in COVID-19

  • Text
  • PDF
Abstract

The regulation of follicular (F) and germinal center (GC) immune reactivity in human lymph nodes (LNs), particularly during the acute stages of viral infection, remains poorly understood. We have analyzed lung-draining lymph nodes (LD-LNs) from COVID-19 autopsies using multiplex imaging and spatial transcriptomics to examine the immune landscape with respect to follicular immune reactivity. We identified 3 groups of donors based on the Bcl6 prevalence of their reactive follicles (RFs): RF-Bcl6no/lo, RF-Bcl6int, and RF-Bcl6hi. A distinct B/Tfh immune landscape, associated with increased prevalence of proliferating B cell and Tfh cell subsets, was found in RF-Bcl6hi LD-LNs. The comparison between LD-LNs and subdiaphragmatic (SD) LNs from the same donor revealed a divergent Bcl6 expression between the 2 anatomical sites. LD-LN Bcl6 expression was also associated with a distinct spatial transcriptomic profile. TH1-associated genes/pathways (e.g., CXCR3, STAT5, TNF signaling) were significantly upregulated in RF-Bcl6no/lo tissues, while the RF-Bcl6hi tissues exhibited significant upregulation of GC-promoting genes/pathways (e.g., CXCL13, B-cell receptor signaling). Our findings reveal a heterogeneous F/GC landscape in COVID-19 LD-LNs, highlighting specific molecular targets and pathways that could regulate human F/GC immune dynamics during acute viral infections.

Authors

Cloé Brenna, Bernat Bramon Mora, Kalliopi Ioannidou, Julien Bodelet, Mia L. Siebmanns, Simon Burgermeister, Spiros Georgakis, Michail Orfanakis, Yannick D. Muller, Nazanin Sédille, Matthew J. Feinstein, Jon W. Lomasney, Oliver Y. Chén, Giuseppe Pantaleo, Sabina Berezowska, Laurence de Leval, Raphael Gottardo, Constantinos Petrovas

×

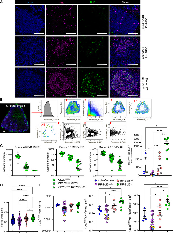
Figure 1

COVID-19 infection induces diverse and heterogeneous reactive follicles in LD-LNs.

Options: View larger image (or click on image) Download as PowerPoint
COVID-19 infection induces diverse and heterogeneous reactive follicles ...
(A) Representative multiplex fluorescence images showing follicular areas from RF-Bcl6no/lo (Donor 2), RF-Bcl6int (Donor 16), and RF-Bcl6hi (Donor 17) tissues with CD20hi (blue), Ki67hi (magenta), Bcl6hi (green), and merged images, highlighting differences in follicular reactivity. Scale bars: 100 μm. (B) Histocytometry gating scheme for B cell subset identification based on CD20hi/dim density, with prevalence calculated for all follicles combined (All F). (C) Dot plots displaying absolute counts of B cell subsets (CD20hi/dim, CD20hi/dimKi67hi, CD20hi/dimKi67hiBcl6hi) in individual follicles from representative donors — RF-Bcl6no/lo as Donor 4, RF-Bcl6int as Donor 13, RF-Bcl6hi as Donor 22 — illustrating variations in B cell proliferation. The fourth panel summarizes total follicular area CD20hi/dimKi67hiBcl6hi cell counts across the 4 groups (RF-Bcl6no/lo, purple; RF-Bcl6int, pink; RF-Bcl6hi, green), with blue diamonds representing HLN-Controls from non-COVID-19–infected donors. (D) Dot plot displaying normalized follicular areas across the 3 RF groups: RF-Bcl6no/lo, purple; RF-Bcl6int, pink; and RF-Bcl6hi, green. Control HLNs from non-COVID-19–infected donors are represented by blue diamonds, highlighting differences in follicular size and maturity. (E) Dot plots showing the B cell subset densities (cells/μm²) — CD20hi/dim, CD20hi/dim Ki67hi, and CD20hi/dimKi67hiBcl6hi — measured in merged follicular areas from each donor. Groups are color-coded as follows: RF-Bcl6no/lo, purple; RF-Bcl6int, pink; RF-Bcl6hi, green; and HLNs from non-COVID-19–infected controls, blue. Light blue dot within the RF-Bcl6no/lo group corresponds to an axillary LN (Donor 25); yellow dot corresponds to para-aortic and mediastinal LNs (Donor 29); and gray dots within the RF-Bcl6int group represent mediastinal LN (Donors 24-a and 24-b). Statistical comparisons were performed using the Mann-Whitney U test; *P ≤ 0.05, **P ≤ 0.01, ***P ≤ 0.001, ****P ≤ 0.0001. Raw P values are shown on the graph, and both raw and FDR-adjusted P values are reported in Supplemental Table 11.

Copyright © 2025 American Society for Clinical Investigation
ISSN 2379-3708

Sign up for email alerts