Go to The Journal of Clinical Investigation
  • About
  • Editors
  • Consulting Editors
  • For authors
  • Publication ethics
  • Publication alerts by email
  • Transfers
  • Advertising
  • Job board
  • Contact
  • Physician-Scientist Development
  • Current issue
  • Past issues
  • By specialty
    • COVID-19
    • Cardiology
    • Immunology
    • Metabolism
    • Nephrology
    • Oncology
    • Pulmonology
    • All ...
  • Videos
  • Collections
    • In-Press Preview
    • Resource and Technical Advances
    • Clinical Research and Public Health
    • Research Letters
    • Editorials
    • Perspectives
    • Physician-Scientist Development
    • Reviews
    • Top read articles

  • Current issue
  • Past issues
  • Specialties
  • In-Press Preview
  • Resource and Technical Advances
  • Clinical Research and Public Health
  • Research Letters
  • Editorials
  • Perspectives
  • Physician-Scientist Development
  • Reviews
  • Top read articles
  • About
  • Editors
  • Consulting Editors
  • For authors
  • Publication ethics
  • Publication alerts by email
  • Transfers
  • Advertising
  • Job board
  • Contact
NSD1-916aa encoded by CircNSD1 contributes to AKI-to-CKD transition through inducing ferroptosis in tubular epithelial cells
Li Gao, Junsheng Zhang, Chaoyi Chen, Sai Zhu, Xianglong Wei, Guiqin Tang, Sheng Wang, Yukai Wang, Xinran Liu, Ling Jiang, Yonggui Wu
Li Gao, Junsheng Zhang, Chaoyi Chen, Sai Zhu, Xianglong Wei, Guiqin Tang, Sheng Wang, Yukai Wang, Xinran Liu, Ling Jiang, Yonggui Wu
View: Text | PDF
Research Article Metabolism Nephrology

NSD1-916aa encoded by CircNSD1 contributes to AKI-to-CKD transition through inducing ferroptosis in tubular epithelial cells

  • Text
  • PDF
Abstract

Acute kidney injury (AKI) is characterized by a rapid decline in renal function. In severe or recurrent cases, AKI can progress to chronic kidney disease (CKD), marked by renal inflammation and fibrosis. Despite the severity of these outcomes, early-stage diagnostic tools and pharmacological interventions for AKI-to-CKD progression remain limited. In this study, we examined circular RNA (circRNA) expression profiles in mouse renal cortex tissues 14 days after ischemia/reperfusion (I/R) injury using circRNA-Seq. The renal biopsy samples of patients after AKI exhibited reduced CircNSD1 expression, which was inversely associated with inflammation and fibrosis. Overexpression of CircNSD1 attenuated ferroptosis in vivo and in vitro, while slowing AKI-to-CKD progression. Mechanistically, CircNSD1 downregulated ACSL4 and SLC39A14 expression through histone H3 lysine 36 (H3K36) methylation, a critical pathway regulating ferroptosis after AKI or hypoxia/reoxygenation (H/R) injury. Furthermore, we identified that CircNSD1 encoded a NSD1-916aa peptide, which may functionally contribute to its observed effect. Collectively, these findings demonstrated that CircNSD1 may serve as a diagnostic and therapeutic target for early detection of AKI-to-CKD transition.

Authors

Li Gao, Junsheng Zhang, Chaoyi Chen, Sai Zhu, Xianglong Wei, Guiqin Tang, Sheng Wang, Yukai Wang, Xinran Liu, Ling Jiang, Yonggui Wu

×

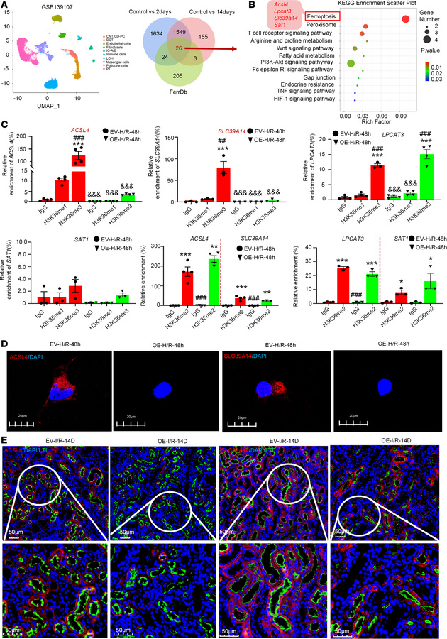
Figure 6

Overexpression of CircNSD1 downregulated ACSL4 and SLC39A14 by H3K36 methylation.

Options: View larger image (or click on image) Download as PowerPoint
Overexpression of CircNSD1 downregulated ACSL4 and SLC39A14 by H3K36 met...
(A) Reanalyzing a single-cell RNA-Seq dataset of mouse kidney (GSE139107). Venn diagram showing the intersection analysis of genes changed in I/R-2D and I/R-14D with genes associated with ferroptosis. (B) KEGG pathway analysis of overlapping genes. (C) ChIP assay detecting the H3K36me modification of ACSL4, LPCAT3, SLC39A14, and SAT1 regulated by CircNSD1 in control and CircNSD1 overexpressed cells treated with H/R-48h. (D) Representative immunofluorescence staining of ACSL4 and SLC39A14 in control and CircNSD1 overexpressed cells treated with H/R-48h. Scale bar: 20 μm. (E) Immunofluorescence staining of ACSL4 and LTL in kidney tissues from control and CircNsd1-overexpressing I/R mice. Immunofluorescence staining of SLC39A14 and LTL in kidney tissues from control and CircNsd1-overexpressing I/R mice. Scale bar: 50 μm. Data are shown as mean ± SEM, *P < 0.05, **P < 0.01, ***P < 0.001 compared with the IgG-EV-H/R-48h group by 1-way ANOVA with Tukey’s post hoc test. ###P < 0.001 compared with H3K36me1-EV-H/R-48h group or H3K36me2-EV-H/R-48h group by 1-way ANOVA with Tukey’s post hoc test. &&&P < 0.001 compared with H3K36me3-EV-H/R-48h group by 1-way ANOVA with Tukey’s post hoc test.

Copyright © 2026 American Society for Clinical Investigation
ISSN 2379-3708

Sign up for email alerts