Go to The Journal of Clinical Investigation
  • About
  • Editors
  • Consulting Editors
  • For authors
  • Publication ethics
  • Publication alerts by email
  • Transfers
  • Advertising
  • Job board
  • Contact
  • Physician-Scientist Development
  • Current issue
  • Past issues
  • By specialty
    • COVID-19
    • Cardiology
    • Immunology
    • Metabolism
    • Nephrology
    • Oncology
    • Pulmonology
    • All ...
  • Videos
  • Collections
    • In-Press Preview
    • Resource and Technical Advances
    • Clinical Research and Public Health
    • Research Letters
    • Editorials
    • Perspectives
    • Physician-Scientist Development
    • Reviews
    • Top read articles

  • Current issue
  • Past issues
  • Specialties
  • In-Press Preview
  • Resource and Technical Advances
  • Clinical Research and Public Health
  • Research Letters
  • Editorials
  • Perspectives
  • Physician-Scientist Development
  • Reviews
  • Top read articles
  • About
  • Editors
  • Consulting Editors
  • For authors
  • Publication ethics
  • Publication alerts by email
  • Transfers
  • Advertising
  • Job board
  • Contact
Gene therapy enhances deoxyribonuclease I treatment in antimyeloperoxidase glomerulonephritis
Anne Cao Le, Virginie Oudin, Jonathan Dick, Maliha A. Alikhan, Timothy A. Gottschalk, Lu Lu, Kate E. Lawlor, Daniel Koo Yuk Cheong, Mawj Mandwie, Ian E. Alexander, A.R. Kitching, Poh-Yi Gan, Grant J. Logan, Kim M. O’Sullivan
Anne Cao Le, Virginie Oudin, Jonathan Dick, Maliha A. Alikhan, Timothy A. Gottschalk, Lu Lu, Kate E. Lawlor, Daniel Koo Yuk Cheong, Mawj Mandwie, Ian E. Alexander, A.R. Kitching, Poh-Yi Gan, Grant J. Logan, Kim M. O’Sullivan
View: Text | PDF
Research Article Inflammation

Gene therapy enhances deoxyribonuclease I treatment in antimyeloperoxidase glomerulonephritis

  • Text
  • PDF
Abstract

Extracellular DNA (ecDNA) released from injured and dying cells powerfully induces injurious inflammation. In this study we define the role of ecDNA in systemic vasculitis affecting the kidney, using human kidney biopsies and murine models of myeloperoxidase anti-neutrophil cytoplasmic antibody-associated glomerulonephritis (MPO-ANCA GN). Twice daily administration of intravenous deoxyribonuclease I (ivDNase I) in 2 models of anti-MPO GN reduced glomerular deposition of ecDNA, histological injury, leukocyte infiltration, and NETosis. Comprehensive investigation into DNase I modes of action revealed that after exposure to MPO, DNase I reduced lymph node DC numbers and their activation status, resulting in decreased frequency of MPO-specific CD4+ effector T cells (IFN-γ and IL-17A producing) and reductions in dermal anti-MPO delayed type hypersensitivity responses. To overcome the translational obstacle of the short half-life of DNase I (<5 hours), we tested an adeno-associated viral vector encoding DNase I. This method of DNase I delivery was more effective, as in addition to the histological and antiinflammatory changes described above, a single vector treatment also reduced circulating MPO-ANCA titers and albuminuria. These results indicate ecDNA is a potent driver of anti-MPO GN and DNase I is a potential therapeutic that can be delivered using gene technology.

Authors

Anne Cao Le, Virginie Oudin, Jonathan Dick, Maliha A. Alikhan, Timothy A. Gottschalk, Lu Lu, Kate E. Lawlor, Daniel Koo Yuk Cheong, Mawj Mandwie, Ian E. Alexander, A.R. Kitching, Poh-Yi Gan, Grant J. Logan, Kim M. O’Sullivan

×

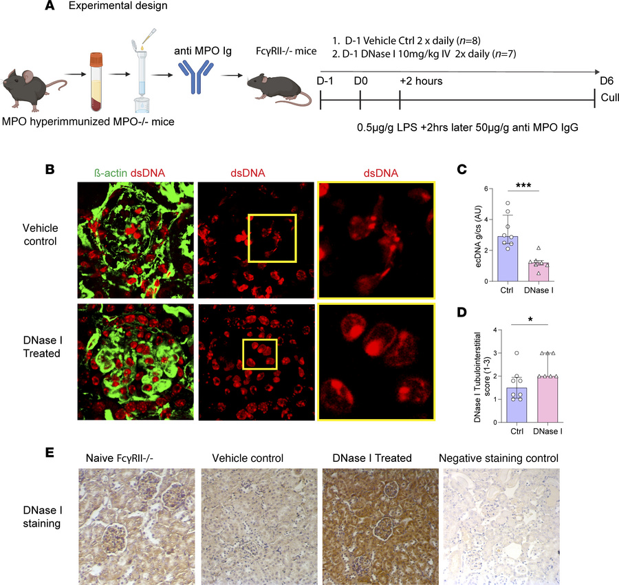
Figure 6

EcDNA is reduced in DNase I–treated mice with GN induced by passive transfer of anti-MPO antibodies.

Options: View larger image (or click on image) Download as PowerPoint
EcDNA is reduced in DNase I–treated mice with GN induced by passive tran...
(A) Experimental timeline, where mice receive vehicle control or ivDNase I 1 day prior to receiving LPS and anti-MPO IgG. (B) Kidney sections from mice receiving either vehicle control or ivDNase I treatment stained for DNA (red) and β-actin (green) were quantitatively assessed using ImageJ (NIH) for (C) ecDNA (expressed in AU) per glomerular cross section. (D) Histological scoring of the tubulointerstitium of mouse kidneys for DNase I was performed on (E) kidney sections immunohistochemically labeled for DNase I. *P < 0.05, ***P < 0.001. Data are median (IQR) from 8 mice in the control group and 7 mice in the treatment group analyzed by Mann-Whitney U. Original magnification, 400×. Ctrl, control; DNase I, deoxyribonuclease I; ecDNA, extracellular deoxyribonucleic acid; IQR, interquartile range.

Copyright © 2026 American Society for Clinical Investigation
ISSN 2379-3708

Sign up for email alerts