Go to The Journal of Clinical Investigation
  • About
  • Editors
  • Consulting Editors
  • For authors
  • Publication ethics
  • Publication alerts by email
  • Transfers
  • Advertising
  • Job board
  • Contact
  • Physician-Scientist Development
  • Current issue
  • Past issues
  • By specialty
    • COVID-19
    • Cardiology
    • Immunology
    • Metabolism
    • Nephrology
    • Oncology
    • Pulmonology
    • All ...
  • Videos
  • Collections
    • In-Press Preview
    • Resource and Technical Advances
    • Clinical Research and Public Health
    • Research Letters
    • Editorials
    • Perspectives
    • Physician-Scientist Development
    • Reviews
    • Top read articles

  • Current issue
  • Past issues
  • Specialties
  • In-Press Preview
  • Resource and Technical Advances
  • Clinical Research and Public Health
  • Research Letters
  • Editorials
  • Perspectives
  • Physician-Scientist Development
  • Reviews
  • Top read articles
  • About
  • Editors
  • Consulting Editors
  • For authors
  • Publication ethics
  • Publication alerts by email
  • Transfers
  • Advertising
  • Job board
  • Contact
Epigenetic dysregulation of energy homeostasis drives aortic valve stenosis that is treatable with metformin
Timothy J. Cashman, Sherin Saheera, Ashley E. Blau, Edith Mensah Otabil, Nouran Y. Nagy, Thomas D. Samenuk, Timothy P. Fitzgibbons, David D. McManus, Chinmay M. Trivedi
Timothy J. Cashman, Sherin Saheera, Ashley E. Blau, Edith Mensah Otabil, Nouran Y. Nagy, Thomas D. Samenuk, Timothy P. Fitzgibbons, David D. McManus, Chinmay M. Trivedi
View: Text | PDF
Research Article Cardiology Clinical Research

Epigenetic dysregulation of energy homeostasis drives aortic valve stenosis that is treatable with metformin

  • Text
  • PDF
Abstract

Aortic valve stenosis is a progressive and increasingly prevalent disease in older adults, with no approved pharmacologic therapies to prevent or slow its progression. Although genetic risk factors have been identified, the contribution of epigenetic regulation remains poorly understood. Here, we demonstrated that histone deacetylase 3 (HDAC3) maintains aortic valve structure by suppressing mitochondrial biogenesis and preserving extracellular matrix integrity in valvular interstitial fibroblasts. Human stenotic valves displayed elevated acetylation of histone H3 at lysine 27 (H3K27ac) and reduced HDAC3 activity in diseased regions. Mice lacking HDAC3 in aortic valves developed aortic valve stenosis, disrupted collagen organization, increased H3K27ac, and premature mortality. Mechanistically, HDAC3 loss led to activation of nuclear hormone receptor–regulated mitochondrial gene programs, increased oxidative phosphorylation, and reactive oxygen species–induced damage. Treatment with metformin, a mitochondrial complex I inhibitor, restored redox balance, preserved collagen structure, and improved valve function in Hdac3-deficient mice. Supporting these experimental findings, retrospective clinical analysis revealed a significantly lower prevalence and slower progression of aortic valve stenosis in patients treated with metformin. These results uncovered a potentially previously unrecognized role for HDAC3 in coordinating epigenetic and metabolic homeostasis in the aortic valve, suggesting that targeting mitochondrial dysfunction may offer a therapeutic strategy for noncalcific aortic valve disease.

Authors

Timothy J. Cashman, Sherin Saheera, Ashley E. Blau, Edith Mensah Otabil, Nouran Y. Nagy, Thomas D. Samenuk, Timothy P. Fitzgibbons, David D. McManus, Chinmay M. Trivedi

×

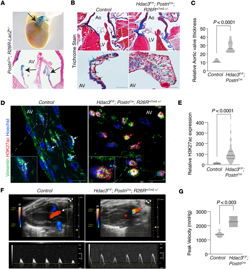
Figure 2

Genetic loss of Hdac3 in aortic valvular interstitial fibroblasts leads to aortic valve thickening, collagen disorganization, increased H3K27ac, and impaired valve function in mice.

Options: View larger image (or click on image) Download as PowerPoint
Genetic loss of Hdac3 in aortic valvular interstitial fibroblasts leads ...
(A) LacZ-stained heart and frontal sections show Postn-Cre expression within outflow tract and aortic valves (black arrows). (B and C) Trichrome-stained sections of murine aortic valves (B, n = 6) and quantification (C) lacking Hdac3 display disorganized and reduced collagen deposition (B, green arrows), and valve thickening (C), compared with controls (black and blue arrows). Unpaired t test with Welch’s correction. Scale bar 500 μm (top row), 50 μm (bottom row). (D and E) Coimmunofluorescence staining with Hoechst nuclear counterstain (D, blue) and quantification (E) reveal increased H3K27ac expression (red) within Vimentin+ valvular interstitial cells (green, red arrows) of Hdac3-deficient aortic valves, compared with controls (white arrows). Hoechst nuclear counterstain (blue) of Vimentin+ valvular interstitial fibroblasts (green) shows spindle-shaped nuclei (white arrows) in control murine aortic valves compared with round or oval nuclei (red arrows) in Hdac3-deficient aortic valves (red arrows). Unpaired t test with Welch’s correction. Scale bar 10 μm. (F and G) Color doppler echocardiography (F) showing an increase in the peak velocity across the aortic valve in Hdac3fl/fl Postn-Cre mice (red arrow) compared with controls (white arrow). Echocardiographic assessment (G) of aortic valve function demonstrates elevated peak velocity across the aortic valve in Hdac3fl/fl Postn-Cre mice compared with controls. Unpaired t test. Data represent median with interquartile range. Ao, aorta; AV, aortic valve; LV, left ventrical.

Copyright © 2025 American Society for Clinical Investigation
ISSN 2379-3708

Sign up for email alerts