Go to The Journal of Clinical Investigation
  • About
  • Editors
  • Consulting Editors
  • For authors
  • Publication ethics
  • Publication alerts by email
  • Transfers
  • Advertising
  • Job board
  • Contact
  • Physician-Scientist Development
  • Current issue
  • Past issues
  • By specialty
    • COVID-19
    • Cardiology
    • Immunology
    • Metabolism
    • Nephrology
    • Oncology
    • Pulmonology
    • All ...
  • Videos
  • Collections
    • In-Press Preview
    • Resource and Technical Advances
    • Clinical Research and Public Health
    • Research Letters
    • Editorials
    • Perspectives
    • Physician-Scientist Development
    • Reviews
    • Top read articles

  • Current issue
  • Past issues
  • Specialties
  • In-Press Preview
  • Resource and Technical Advances
  • Clinical Research and Public Health
  • Research Letters
  • Editorials
  • Perspectives
  • Physician-Scientist Development
  • Reviews
  • Top read articles
  • About
  • Editors
  • Consulting Editors
  • For authors
  • Publication ethics
  • Publication alerts by email
  • Transfers
  • Advertising
  • Job board
  • Contact
The cardiac METTL3/m6A pathway regulates the systemic response to Western diet
Charles Rabolli, Jacob Z. Longenecker, Isabel S. Naarmann-de Vries, Joan Serrano, Jennifer M. Petrosino, George A. Kyriazis, Christoph Dieterich, Federica Accornero
Charles Rabolli, Jacob Z. Longenecker, Isabel S. Naarmann-de Vries, Joan Serrano, Jennifer M. Petrosino, George A. Kyriazis, Christoph Dieterich, Federica Accornero
View: Text | PDF
Research Article Cardiology Muscle biology

The cardiac METTL3/m6A pathway regulates the systemic response to Western diet

  • Text
  • PDF
Abstract

Regulation of organismal homeostasis in response to nutrient availability is a vital physiological process that involves interorgan communication. The role of the heart in controlling systemic metabolic health is not clear. Adopting a mouse model of diet-induced obesity, we found that the landscape of N6-methyladenosine (m6A) on cardiac mRNA was altered following high-fat/high-carbohydrate feeding (Western diet). m6A is a critical posttranscriptional regulator of gene expression, the formation of which is catalyzed by methyltransferase-like 3 (METTL3). Through parallel unbiased approaches of Nanopore sequencing, mass spectrometry, and protein array, we found regulation of circulating factors under the control of METTL3. Mice with cardiomyocyte-specific deletion of METTL3 showed a systemic inability to respond to nutritional challenge, thereby mitigating the detrimental effects of Western diet. Conversely, increasing cardiac METTL3 level exacerbated diet-induced body weight gain, adiposity, and glucose intolerance. Our findings position the heart at the center of systemic metabolism regulation and highlight an m6A-dependent pathway to be exploited for the battle against obesity.

Authors

Charles Rabolli, Jacob Z. Longenecker, Isabel S. Naarmann-de Vries, Joan Serrano, Jennifer M. Petrosino, George A. Kyriazis, Christoph Dieterich, Federica Accornero

×

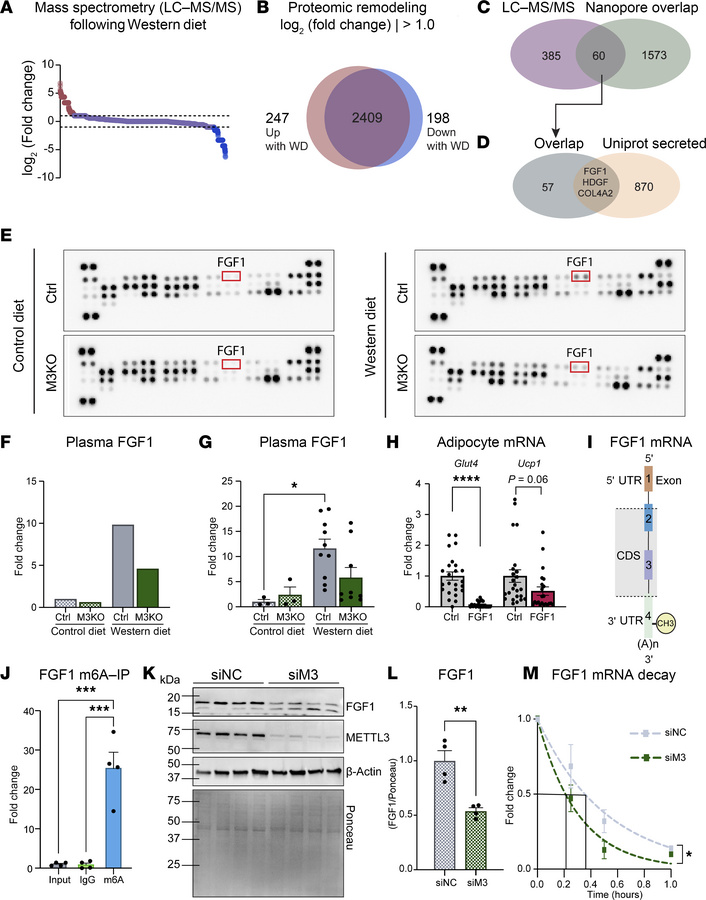
Figure 6

Loss of METTL3 alters FGF1 levels.

Options: View larger image (or click on image) Download as PowerPoint
Loss of METTL3 alters FGF1 levels.
(A) Proteomic changes in the heart fo...
(A) Proteomic changes in the heart following 2 weeks of Western diet. (B) Venn diagram showing 247 and 198 proteins were increased and decreased, respectively, by Western diet with log2(fold-change) greater than 1.0 or less than –1.0. n = 3 pooled samples per condition. (C) Overlap between 445 differentially expressed proteins detected by mass spectrometry and 1,633 transcripts identified by Nanopore. (D) Overlap between 60 transcript/protein targets and 873 proteins annotated as secreted on Uniprot. (E and F) Adipokine arrays and quantification of plasma pooled from n = 3 (CD Ctrl and M3KO) or n = 4 (WD Ctrl and M3KO) mice after 2 weeks on diet. (G) FGF1 ELISA on plasma isolated from mice after 2 weeks on diet. n = (3; 3; 10; 9) (CD Ctrl; CD M3KO; WD Ctrl; WD M3KO). (H) qPCR on 3T3-L1 adipocytes following FGF1 or control treatment. Gene expression normalized to Rpl7. (I) Schematic of Fgf1 showing location of m6A methylation upon Western diet in the 3’ UTR. (J) m6A-immunoprecipitation to identify presence of m6A on transcripts, normalized to input. Input and IgG used as controls. n = 4 per group. (K and L) Western blot from H9C2 cardiomyoblasts transfected with small interfering negative control (siNC) or small interfering against METTL3 (siM3). FGF1 expression normalized to Ponceau. n = 4 per group. (M) Fgf1 mRNA decay in H9C2 cells following the transcription inhibitor actinomycin D for the indicated time. n = 5 per group. Data shown as mean ± SEM. Two-way ANOVA with multiple comparisons test (G), unpaired t test (H and L), 1-way ANOVA with multiple comparisons test (J), and nonlinear fit with least squared regression and extra sum-of-squares F test (M) were used. *P < 0.05, **P < 0.01, ***P < 0.001, ****P < 0.0001.

Copyright © 2025 American Society for Clinical Investigation
ISSN 2379-3708

Sign up for email alerts