Go to The Journal of Clinical Investigation
  • About
  • Editors
  • Consulting Editors
  • For authors
  • Publication ethics
  • Publication alerts by email
  • Transfers
  • Advertising
  • Job board
  • Contact
  • Physician-Scientist Development
  • Current issue
  • Past issues
  • By specialty
    • COVID-19
    • Cardiology
    • Immunology
    • Metabolism
    • Nephrology
    • Oncology
    • Pulmonology
    • All ...
  • Videos
  • Collections
    • In-Press Preview
    • Resource and Technical Advances
    • Clinical Research and Public Health
    • Research Letters
    • Editorials
    • Perspectives
    • Physician-Scientist Development
    • Reviews
    • Top read articles

  • Current issue
  • Past issues
  • Specialties
  • In-Press Preview
  • Resource and Technical Advances
  • Clinical Research and Public Health
  • Research Letters
  • Editorials
  • Perspectives
  • Physician-Scientist Development
  • Reviews
  • Top read articles
  • About
  • Editors
  • Consulting Editors
  • For authors
  • Publication ethics
  • Publication alerts by email
  • Transfers
  • Advertising
  • Job board
  • Contact
Csk-mediated Src family kinase regulation dampens neutrophil infiltration during pulmonary infection
Wida Amini, Lena Schemmelmann, Jan-Niklas Heming, Marina Oguama, Katharina Thomas, Helena Block, Pia Lindental, Bernadette Bardel, Andreas Margraf, Oliver Soehnlein, Anika Cappenberg, Alexander Zarbock
Wida Amini, Lena Schemmelmann, Jan-Niklas Heming, Marina Oguama, Katharina Thomas, Helena Block, Pia Lindental, Bernadette Bardel, Andreas Margraf, Oliver Soehnlein, Anika Cappenberg, Alexander Zarbock
View: Text | PDF
Research Article Immunology Inflammation

Csk-mediated Src family kinase regulation dampens neutrophil infiltration during pulmonary infection

  • Text
  • PDF
Abstract

Neutrophil recruitment is crucial for pathogen elimination. However, precise control of the inflammatory response prevents overshooting reactions. Neutrophil activation initiates signaling, resulting in integrin β2 (Itgb2) activation and neutrophil arrest. Src family kinases are involved in multiple cellular processes and are negatively regulated by the C-terminal Src kinase (Csk). During this study, we investigated the mechanism by which Csk regulates integrin activation and neutrophil recruitment. Here, we demonstrated that Csk deficiency in murine neutrophils resulted in increased neutrophil adhesion to the endothelium along with decreased neutrophil transmigration into inflamed tissues compared with their littermate controls. In bacterial pneumonia, infected Csk-deficient mice showed higher bacterial burdens and decreased neutrophil recruitment, while other immune cell counts and cytokine levels were not significantly different compared to control. Analyses of Csk-deficient neutrophils revealed an increased Itgb2 affinity, leading to reduced migration and intravascular crawling. Mechanistically, elevated cAMP levels increased protein kinase A activity, which subsequently enhanced Csk activation. Csk, in turn, suppressed Src family kinase activation through phosphorylation (Y529). Hence, Csk-mediated regulation of neutrophil infiltration contributes to maintain a balanced immune response during bacterial pneumonia.

Authors

Wida Amini, Lena Schemmelmann, Jan-Niklas Heming, Marina Oguama, Katharina Thomas, Helena Block, Pia Lindental, Bernadette Bardel, Andreas Margraf, Oliver Soehnlein, Anika Cappenberg, Alexander Zarbock

×

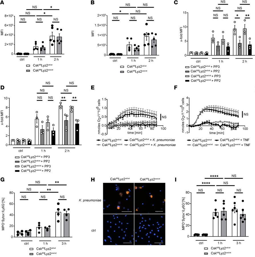
Figure 3

Csk is not involved in the regulation of neutrophil effector functions.

Options: View larger image (or click on image) Download as PowerPoint
Csk is not involved in the regulation of neutrophil effector functions.
...
(A and B) Phagocytosis of pHrodo-labeled K. pneumoniae, opsonized with serum (A) or IgG antibody (B), by Cskfl/flLyz2wt/wt and Cskfl/flLyz2cre/wt neutrophils. (C and D) Phagocytosis of phRodo-labeled K. pneumoniae, opsonized with serum (C) or IgG antibody (D), by Cskfl/flLyz2wt/wt and Cskfl/flLyz2cre/wt neutrophils treated with PP2, an SFK-specific inhibitor, or PP3 as negative control. (E and F) Adhesion-dependent oxidative burst of Cskfl/flLyz2wt/wt and Cskfl/flLyz2cre/wt neutrophils plated on fibrinogen alone or in the presence of serum-opsonized K. pneumoniae (E) or TNF (F). (G) NET formation of Cskfl/flLyz2wt/wt and Cskfl/flLyz2cre/wt neutrophils upon stimulation with untreated K. pneumoniae after 1 hour and 3 hours analyzed by flow cytometry. (H) Representative images of NET formation of Cskfl/flLyz2wt/wt and Cskfl/flLyz2cre/wt neutrophils after 3 hours of incubation with K. pneumoniae. DAPI staining is shown in blue color; H3Cit staining is visualized in orange color. Scale bars: 30 μm. (I) NET formation upon 1 hour or 3 hours of PMA stimulation analyzed by flow cytometry. n as indicated; n = 5 for E and F, mean ± SEM. *P < 0.05; **P < 0.01; ****P < 0.0001 by 2-way ANOVA with Tukey’s multiple-comparison test (A–D, G, and I) or 2-way ANOVA with Bonferroni’s multiple-comparison test (E and F).

Copyright © 2026 American Society for Clinical Investigation
ISSN 2379-3708

Sign up for email alerts