Go to The Journal of Clinical Investigation
  • About
  • Editors
  • Consulting Editors
  • For authors
  • Publication ethics
  • Publication alerts by email
  • Transfers
  • Advertising
  • Job board
  • Contact
  • Physician-Scientist Development
  • Current issue
  • Past issues
  • By specialty
    • COVID-19
    • Cardiology
    • Immunology
    • Metabolism
    • Nephrology
    • Oncology
    • Pulmonology
    • All ...
  • Videos
  • Collections
    • In-Press Preview
    • Resource and Technical Advances
    • Clinical Research and Public Health
    • Research Letters
    • Editorials
    • Perspectives
    • Physician-Scientist Development
    • Reviews
    • Top read articles

  • Current issue
  • Past issues
  • Specialties
  • In-Press Preview
  • Resource and Technical Advances
  • Clinical Research and Public Health
  • Research Letters
  • Editorials
  • Perspectives
  • Physician-Scientist Development
  • Reviews
  • Top read articles
  • About
  • Editors
  • Consulting Editors
  • For authors
  • Publication ethics
  • Publication alerts by email
  • Transfers
  • Advertising
  • Job board
  • Contact
Intranodal expansion of follicular T helper cells in patients with multiple sclerosis
Joona Sarkkinen, … , Mikko I. Mäyränpää, Sini M. Laakso
Joona Sarkkinen, … , Mikko I. Mäyränpää, Sini M. Laakso
Published October 8, 2025
Citation Information: JCI Insight. 2025;10(19):e188125. https://doi.org/10.1172/jci.insight.188125.
View: Text | PDF
Research Article Immunology

Intranodal expansion of follicular T helper cells in patients with multiple sclerosis

  • Text
  • PDF
Abstract

The efficacy of anti-CD20 therapies places B cells and their interaction with T cells at the center of attention for multiple sclerosis (MS) pathogenesis. Follicular T helper cells (Tfh), which guide B cell maturation in germinal centers within lymph nodes (LNs), are elevated in the circulation and cerebrospinal fluid of patients with MS (pwMS). However, the LN spatial landscape has remained largely without investigation for pwMS. Using cyclic immunofluorescence, we assessed cell abundance and spatial connections in FFPE LNs of 33 pwMS and 35 non-MS controls. The presence of EBV was analyzed through EBER immunostaining and multiplex quantitative PCR. Our analysis showed that Tfh cells were expanded in LNs of pwMS and accumulated especially in the mantle zone and B cell follicles compared with controls. The Tfh/T follicular regulator ratio was increased in pwMS, while B cell ratios were similar between the cohorts. The interaction of Tfh cells with follicular B cells was higher in pwMS. Interestingly, Tfh accumulation was also observed in 5 prediagnostic MS cases. No signs of EBV latency were detected in either group. These findings highlight LNs as a site of early and persistent immune activation in pwMS, with therapeutic implications to be further addressed.

Authors

Joona Sarkkinen, Eliisa Kekäläinen, Leo Hannolainen, Ada Junquera, Johannes Dunkel, Maria F. Perdomo, Mikko I. Mäyränpää, Sini M. Laakso

×

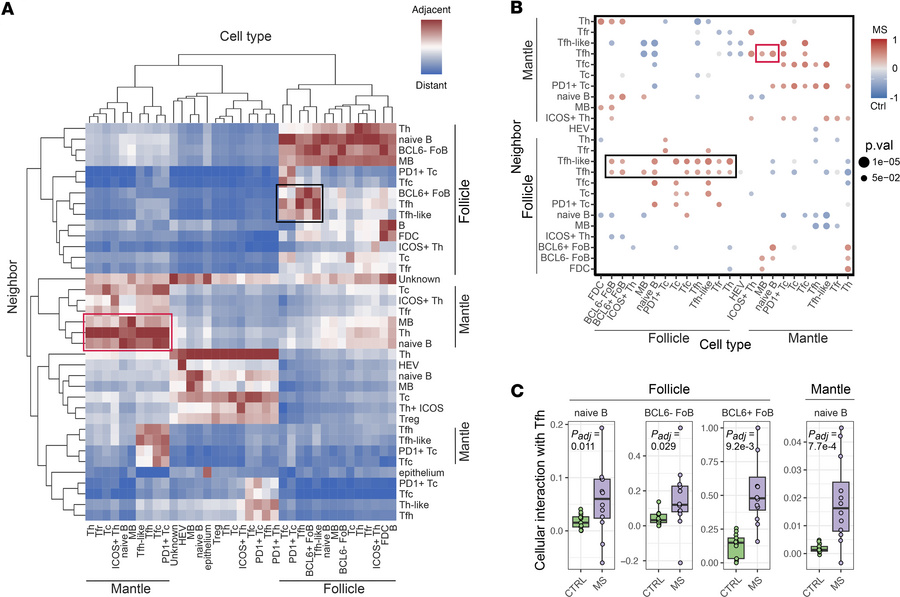
Figure 4

Tfh cells interact more with FoB cells in pwMS.

Options: View larger image (or click on image) Download as PowerPoint
Tfh cells interact more with FoB cells in pwMS.
(A) Clustered heatmap of...
(A) Clustered heatmap of average shortest distances between cell types. The cell types were determined using a marker profile and spatial location combination. The black rectangle emphasizes the proximity of FoB, Tfh, and Tfh-like cells in the follicle. The red rectangle highlights that naive B and MB cells are close to several follicular T cell subsets in the mantle zone. (B) Spatial interactions between different cell types that are significantly (Wilcoxon P value < 0.05) enriched (red) or decreased (blue) in pwMS compared with controls. Insignificant interactions are not shown. Increased spatial interactions in pwMS within follicular T cells and between B and follicular T cells are highlighted with red (follicle) and black rectangles (mantle zone), respectively. (C) Spatial interactions between Tfh cells and B cell subsets in the follicle and mantle zone using box plots. Box plots of B cell subsets between pwMS and controls. Box plots show the interquartile range, median (line), and minimum and maximum (whiskers). The BH-corrected unpaired Wilcoxon test was used in C.

Copyright © 2025 American Society for Clinical Investigation
ISSN 2379-3708

Sign up for email alerts