Go to The Journal of Clinical Investigation
  • About
  • Editors
  • Consulting Editors
  • For authors
  • Publication ethics
  • Publication alerts by email
  • Transfers
  • Advertising
  • Job board
  • Contact
  • Physician-Scientist Development
  • Current issue
  • Past issues
  • By specialty
    • COVID-19
    • Cardiology
    • Immunology
    • Metabolism
    • Nephrology
    • Oncology
    • Pulmonology
    • All ...
  • Videos
  • Collections
    • In-Press Preview
    • Resource and Technical Advances
    • Clinical Research and Public Health
    • Research Letters
    • Editorials
    • Perspectives
    • Physician-Scientist Development
    • Reviews
    • Top read articles

  • Current issue
  • Past issues
  • Specialties
  • In-Press Preview
  • Resource and Technical Advances
  • Clinical Research and Public Health
  • Research Letters
  • Editorials
  • Perspectives
  • Physician-Scientist Development
  • Reviews
  • Top read articles
  • About
  • Editors
  • Consulting Editors
  • For authors
  • Publication ethics
  • Publication alerts by email
  • Transfers
  • Advertising
  • Job board
  • Contact
Intranodal expansion of follicular T helper cells in patients with multiple sclerosis
Joona Sarkkinen, Eliisa Kekäläinen, Leo Hannolainen, Ada Junquera, Johannes Dunkel, Maria F. Perdomo, Mikko I. Mäyränpää, Sini M. Laakso
Joona Sarkkinen, Eliisa Kekäläinen, Leo Hannolainen, Ada Junquera, Johannes Dunkel, Maria F. Perdomo, Mikko I. Mäyränpää, Sini M. Laakso
View: Text | PDF
Research Article Immunology

Intranodal expansion of follicular T helper cells in patients with multiple sclerosis

  • Text
  • PDF
Abstract

The efficacy of anti-CD20 therapies places B cells and their interaction with T cells at the center of attention for multiple sclerosis (MS) pathogenesis. Follicular T helper cells (Tfh), which guide B cell maturation in germinal centers within lymph nodes (LNs), are elevated in the circulation and cerebrospinal fluid of patients with MS (pwMS). However, the LN spatial landscape has remained largely without investigation for pwMS. Using cyclic immunofluorescence, we assessed cell abundance and spatial connections in FFPE LNs of 33 pwMS and 35 non-MS controls. The presence of EBV was analyzed through EBER immunostaining and multiplex quantitative PCR. Our analysis showed that Tfh cells were expanded in LNs of pwMS and accumulated especially in the mantle zone and B cell follicles compared with controls. The Tfh/T follicular regulator ratio was increased in pwMS, while B cell ratios were similar between the cohorts. The interaction of Tfh cells with follicular B cells was higher in pwMS. Interestingly, Tfh accumulation was also observed in 5 prediagnostic MS cases. No signs of EBV latency were detected in either group. These findings highlight LNs as a site of early and persistent immune activation in pwMS, with therapeutic implications to be further addressed.

Authors

Joona Sarkkinen, Eliisa Kekäläinen, Leo Hannolainen, Ada Junquera, Johannes Dunkel, Maria F. Perdomo, Mikko I. Mäyränpää, Sini M. Laakso

×

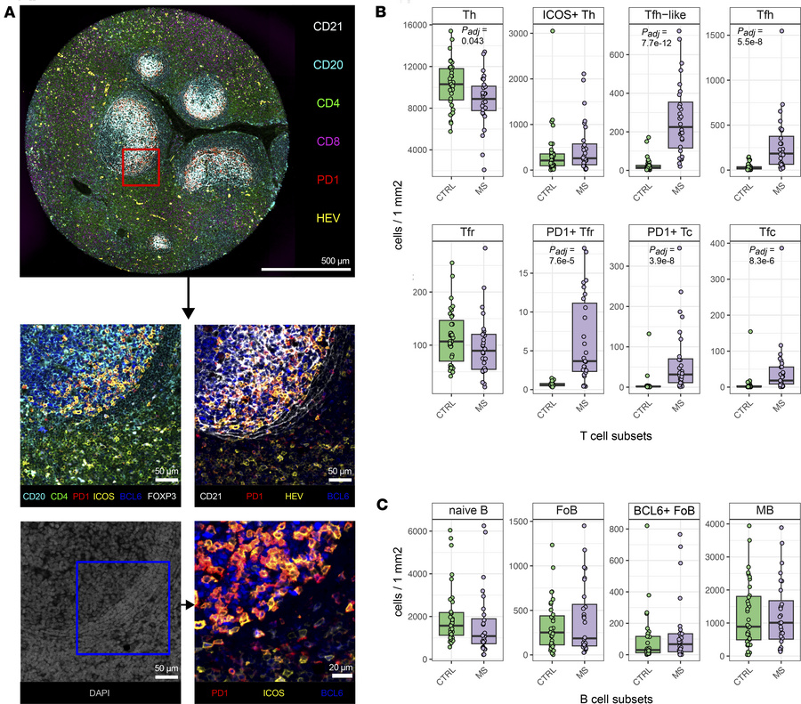
Figure 2

Tfh cells are increased in pwMS.

Options: View larger image (or click on image) Download as PowerPoint
Tfh cells are increased in pwMS.
(A) mfIHC images with scale bars demons...
(A) mfIHC images with scale bars demonstrate the localization of the cell types of interest with the selected markers. Images in the middle and bottom left are magnified from the top image (red rectangle), whereas the bottom right image is magnified from the bottom left (blue rectangle). The orange color in the bottom right image shows PD-1+ (red) and ICOS+ (yellow) Tfh cells with nuclear BCL6+ (blue) staining. (B) Box plots of Th, Treg, and Tc cell subsets between pwMS and controls. (C) Box plots of B cell subsets between pwMS and controls. Box plots show the interquartile range, median (line), and minimum and maximum (whiskers). The Benjamini-Hochberg–corrected (BH-corrected) unpaired Wilcoxon test was used in B and C, and Padj values < 0.05 are shown.

Copyright © 2026 American Society for Clinical Investigation
ISSN 2379-3708

Sign up for email alerts