Go to The Journal of Clinical Investigation
  • About
  • Editors
  • Consulting Editors
  • For authors
  • Publication ethics
  • Publication alerts by email
  • Transfers
  • Advertising
  • Job board
  • Contact
  • Physician-Scientist Development
  • Current issue
  • Past issues
  • By specialty
    • COVID-19
    • Cardiology
    • Immunology
    • Metabolism
    • Nephrology
    • Oncology
    • Pulmonology
    • All ...
  • Videos
  • Collections
    • In-Press Preview
    • Resource and Technical Advances
    • Clinical Research and Public Health
    • Research Letters
    • Editorials
    • Perspectives
    • Physician-Scientist Development
    • Reviews
    • Top read articles

  • Current issue
  • Past issues
  • Specialties
  • In-Press Preview
  • Resource and Technical Advances
  • Clinical Research and Public Health
  • Research Letters
  • Editorials
  • Perspectives
  • Physician-Scientist Development
  • Reviews
  • Top read articles
  • About
  • Editors
  • Consulting Editors
  • For authors
  • Publication ethics
  • Publication alerts by email
  • Transfers
  • Advertising
  • Job board
  • Contact
LRRC8 channel complexes counterbalance KATP channels to mediate swell-secretion coupling in mouse pancreatic β cells
Tarek Mohamed Abd El-Aziz, … , Maria S. Remedi, Rajan Sah
Tarek Mohamed Abd El-Aziz, … , Maria S. Remedi, Rajan Sah
Published April 29, 2025
Citation Information: JCI Insight. 2025;10(11):e188020. https://doi.org/10.1172/jci.insight.188020.
View: Text | PDF
Research Article Cell biology Metabolism

LRRC8 channel complexes counterbalance KATP channels to mediate swell-secretion coupling in mouse pancreatic β cells

  • Text
  • PDF
Abstract

Insulin secretion from pancreatic β cells is initiated by membrane potential depolarization, followed by activation of voltage-gated Ca2+ channels to trigger Ca2+-mediated insulin vesicle fusion with the β cell plasma membrane. Here, we show that β cell swelling associated with glucose metabolism was sensed by LRRC8 channel complexes and contributed to insulin secretion. Hypertonic perfusate (360–380 mOsm) dose dependently impaired glucose-stimulated insulin secretion by counteracting β cell swelling. Hypotonic perfusate alone, independent of glucose stimulation or KATP channel closure, was sufficient to increase β cell intracellular Ca2+ and trigger insulin secretion. Inhibition of sodium-potassium-chloride cotransporter-1 with bumetanide, which diminished the intracellular Cl– concentration in β cells and consequently reduced Cl– efflux via LRRC8 channel complexes, also significantly reduced hypotonic-stimulated insulin secretion. Finally, stimulation of insulin secretion by the glucokinase activator GKA50, which is known to induce β cell swelling, was entirely suppressed in β cell–targeted Lrrc8a KO islets. These data support a model wherein the LRRC8 channel complex senses β cell swelling triggered by glucose metabolism and regulates β cell insulin secretion through activation of LRRC8-mediated Cl– efflux.

Authors

Tarek Mohamed Abd El-Aziz, Chen Kang, Litao Xie, John D. Tranter, Sumit Patel, Rahul Chadda, Maria S. Remedi, Rajan Sah

×

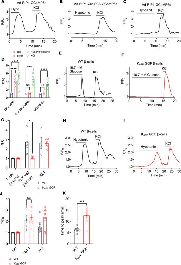
Figure 5

Hypotonic swelling-induced calcium transients in β cells occur independently of KATP channel closure.

Options: View larger image (or click on image) Download as PowerPoint
Hypotonic swelling-induced calcium transients in β cells occur independe...
(A–C) Representative GCaMP6s Ca2+ transients in WT (A, Ad-RIP1-GCaMP6s/Lrrc8afl/fl), LRRC8A-KO (B, Ad-RIP1-Cre-P2A-GCaMP6s/Lrrc8afl/fl), and WT+nifedipine (C, 10 μM) primary murine β cells in response to hypotonic swelling stimulation (210 mOsm/kg; isotonic 300 mOsm/kg) and 40 mM KCl stimulation. (D) Mean relative intensity of GCaMP6s Ca2+ transients in WT (n = 8), LRRC8A-KO (n = 4), and WT+nifedipine (n = 6) β cells following hypotonic (210 mOsm) stimulation and KCl (40 mM) treatment. (E and F) Representative GCaMP6s Ca2+ transients in WT (E) and KATP GOF mutant (F) β cells in response to high (16.7 mM) glucose, under isotonic conditions. (G) Mean relative intensity of GCaMP6s Ca2+ transients in WT (n = 4) and KATP GOF mutant (n = 5) β cells following glucose stimulation (16.7 mM) and KCl (40 mM) treatment. (H and I) Representative GCaMP6s Ca2+ transients in WT (H) and KATP GOF mutant (I) β cells in response to hypotonic stimulation (210 mOsm, 0 mM glucose). (J) Mean relative intensity of GCaMP6s Ca2+ transients in WT (n = 8) and KATP GOF mutant (n = 8) β cells following hypotonic (210 mOsm) stimulation and KCl (40 mM) treatment. (K) Time-to-peak histogram showing delayed Ca2+ responses in KATP GOF β cells during hypotonic swelling as compared with WT controls. Data are represented as mean ± SEM. Statistical significance for all data was determined using 2-tailed unpaired Student’s t test or 1-way ANOVA (when comparing 3 or more groups) (*P < 0.05; ***P < 0.001; ****P < 0.0001).

Copyright © 2025 American Society for Clinical Investigation
ISSN 2379-3708

Sign up for email alerts