Go to The Journal of Clinical Investigation
  • About
  • Editors
  • Consulting Editors
  • For authors
  • Publication ethics
  • Publication alerts by email
  • Transfers
  • Advertising
  • Job board
  • Contact
  • Physician-Scientist Development
  • Current issue
  • Past issues
  • By specialty
    • COVID-19
    • Cardiology
    • Immunology
    • Metabolism
    • Nephrology
    • Oncology
    • Pulmonology
    • All ...
  • Videos
  • Collections
    • In-Press Preview
    • Resource and Technical Advances
    • Clinical Research and Public Health
    • Research Letters
    • Editorials
    • Perspectives
    • Physician-Scientist Development
    • Reviews
    • Top read articles

  • Current issue
  • Past issues
  • Specialties
  • In-Press Preview
  • Resource and Technical Advances
  • Clinical Research and Public Health
  • Research Letters
  • Editorials
  • Perspectives
  • Physician-Scientist Development
  • Reviews
  • Top read articles
  • About
  • Editors
  • Consulting Editors
  • For authors
  • Publication ethics
  • Publication alerts by email
  • Transfers
  • Advertising
  • Job board
  • Contact
LRRC8 channel complexes counterbalance KATP channels to mediate swell-secretion coupling in mouse pancreatic β cells
Tarek Mohamed Abd El-Aziz, … , Maria S. Remedi, Rajan Sah
Tarek Mohamed Abd El-Aziz, … , Maria S. Remedi, Rajan Sah
Published April 29, 2025
Citation Information: JCI Insight. 2025;10(11):e188020. https://doi.org/10.1172/jci.insight.188020.
View: Text | PDF
Research Article Cell biology Metabolism

LRRC8 channel complexes counterbalance KATP channels to mediate swell-secretion coupling in mouse pancreatic β cells

  • Text
  • PDF
Abstract

Insulin secretion from pancreatic β cells is initiated by membrane potential depolarization, followed by activation of voltage-gated Ca2+ channels to trigger Ca2+-mediated insulin vesicle fusion with the β cell plasma membrane. Here, we show that β cell swelling associated with glucose metabolism was sensed by LRRC8 channel complexes and contributed to insulin secretion. Hypertonic perfusate (360–380 mOsm) dose dependently impaired glucose-stimulated insulin secretion by counteracting β cell swelling. Hypotonic perfusate alone, independent of glucose stimulation or KATP channel closure, was sufficient to increase β cell intracellular Ca2+ and trigger insulin secretion. Inhibition of sodium-potassium-chloride cotransporter-1 with bumetanide, which diminished the intracellular Cl– concentration in β cells and consequently reduced Cl– efflux via LRRC8 channel complexes, also significantly reduced hypotonic-stimulated insulin secretion. Finally, stimulation of insulin secretion by the glucokinase activator GKA50, which is known to induce β cell swelling, was entirely suppressed in β cell–targeted Lrrc8a KO islets. These data support a model wherein the LRRC8 channel complex senses β cell swelling triggered by glucose metabolism and regulates β cell insulin secretion through activation of LRRC8-mediated Cl– efflux.

Authors

Tarek Mohamed Abd El-Aziz, Chen Kang, Litao Xie, John D. Tranter, Sumit Patel, Rahul Chadda, Maria S. Remedi, Rajan Sah

×

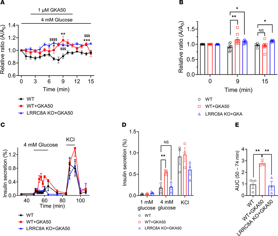
Figure 4

Glucokinase activator GKA50 induces β cell swelling and requires LRRC8A to potentiate insulin secretion.

Options: View larger image (or click on image) Download as PowerPoint
Glucokinase activator GKA50 induces β cell swelling and requires LRRC8A ...
(A) Cross-sectional area of WT and LRRC8A-KO β cells in response to glucose (4 mM) simulation, in the presence of 1 μM glucokinase activator GKA50, as compared with untreated WT controls. (B) Mean cross-sectional area of WT and LRRC8A-KO β cells in the presence of 1 μM GKA50, as compared with untreated WT controls, at 0, 9, and 15 minutes of glucose (4 mM) stimulation. (C) Glucose-stimulated insulin secretion from 50 islets isolated from WT mice (n = 3–4) under control conditions (4 mM glucose, 300 mOsm); WT islets treated with 1 μM GKA50 (4 mM glucose, 300 mOsm) and islets isolated from LRRC8A-KO mice (n = 3–4) treated with 1 μM GKA50 (4 mM glucose, 300 mOsm). Insulin secretion is represented as a percentage of the total insulin content. (D) Mean (%) insulin secretion from WT and LRRC8A-KO islets treated with 1 μM GKA50, as compared with untreated WT controls, in response to 1 mM glucose (48 min), 4 mM glucose (60 min), and 40 mM KCl (88 min). (E) Mean AUC for the percentage of insulin secretion during the first-phase and second-phase (50–74 min) responses to 4 mM glucose in the absence or presence of 1 μM GKA50. Data are represented as mean ± SEM. Statistical significance was evaluated using either a 2-tailed unpaired Student’s t test (for normally distributed data) or the Mann-Whitney test (for nonparametric comparisons)) or 1-way ANOVA (when comparing 3 or more groups) (*,$P < 0.05; **P < 0.01; ***,$$$P < 0.001; $$$$P < 0.0001). *WT vs. WT+GKA50; $WT vs. LRRC8A KO+GKA50.

Copyright © 2025 American Society for Clinical Investigation
ISSN 2379-3708

Sign up for email alerts