Go to The Journal of Clinical Investigation
  • About
  • Editors
  • Consulting Editors
  • For authors
  • Publication ethics
  • Publication alerts by email
  • Transfers
  • Advertising
  • Job board
  • Contact
  • Physician-Scientist Development
  • Current issue
  • Past issues
  • By specialty
    • COVID-19
    • Cardiology
    • Immunology
    • Metabolism
    • Nephrology
    • Oncology
    • Pulmonology
    • All ...
  • Videos
  • Collections
    • In-Press Preview
    • Resource and Technical Advances
    • Clinical Research and Public Health
    • Research Letters
    • Editorials
    • Perspectives
    • Physician-Scientist Development
    • Reviews
    • Top read articles

  • Current issue
  • Past issues
  • Specialties
  • In-Press Preview
  • Resource and Technical Advances
  • Clinical Research and Public Health
  • Research Letters
  • Editorials
  • Perspectives
  • Physician-Scientist Development
  • Reviews
  • Top read articles
  • About
  • Editors
  • Consulting Editors
  • For authors
  • Publication ethics
  • Publication alerts by email
  • Transfers
  • Advertising
  • Job board
  • Contact
LRRC8 channel complexes counterbalance KATP channels to mediate swell-secretion coupling in mouse pancreatic β cells
Tarek Mohamed Abd El-Aziz, … , Maria S. Remedi, Rajan Sah
Tarek Mohamed Abd El-Aziz, … , Maria S. Remedi, Rajan Sah
Published April 29, 2025
Citation Information: JCI Insight. 2025;10(11):e188020. https://doi.org/10.1172/jci.insight.188020.
View: Text | PDF
Research Article Cell biology Metabolism

LRRC8 channel complexes counterbalance KATP channels to mediate swell-secretion coupling in mouse pancreatic β cells

  • Text
  • PDF
Abstract

Insulin secretion from pancreatic β cells is initiated by membrane potential depolarization, followed by activation of voltage-gated Ca2+ channels to trigger Ca2+-mediated insulin vesicle fusion with the β cell plasma membrane. Here, we show that β cell swelling associated with glucose metabolism was sensed by LRRC8 channel complexes and contributed to insulin secretion. Hypertonic perfusate (360–380 mOsm) dose dependently impaired glucose-stimulated insulin secretion by counteracting β cell swelling. Hypotonic perfusate alone, independent of glucose stimulation or KATP channel closure, was sufficient to increase β cell intracellular Ca2+ and trigger insulin secretion. Inhibition of sodium-potassium-chloride cotransporter-1 with bumetanide, which diminished the intracellular Cl– concentration in β cells and consequently reduced Cl– efflux via LRRC8 channel complexes, also significantly reduced hypotonic-stimulated insulin secretion. Finally, stimulation of insulin secretion by the glucokinase activator GKA50, which is known to induce β cell swelling, was entirely suppressed in β cell–targeted Lrrc8a KO islets. These data support a model wherein the LRRC8 channel complex senses β cell swelling triggered by glucose metabolism and regulates β cell insulin secretion through activation of LRRC8-mediated Cl– efflux.

Authors

Tarek Mohamed Abd El-Aziz, Chen Kang, Litao Xie, John D. Tranter, Sumit Patel, Rahul Chadda, Maria S. Remedi, Rajan Sah

×

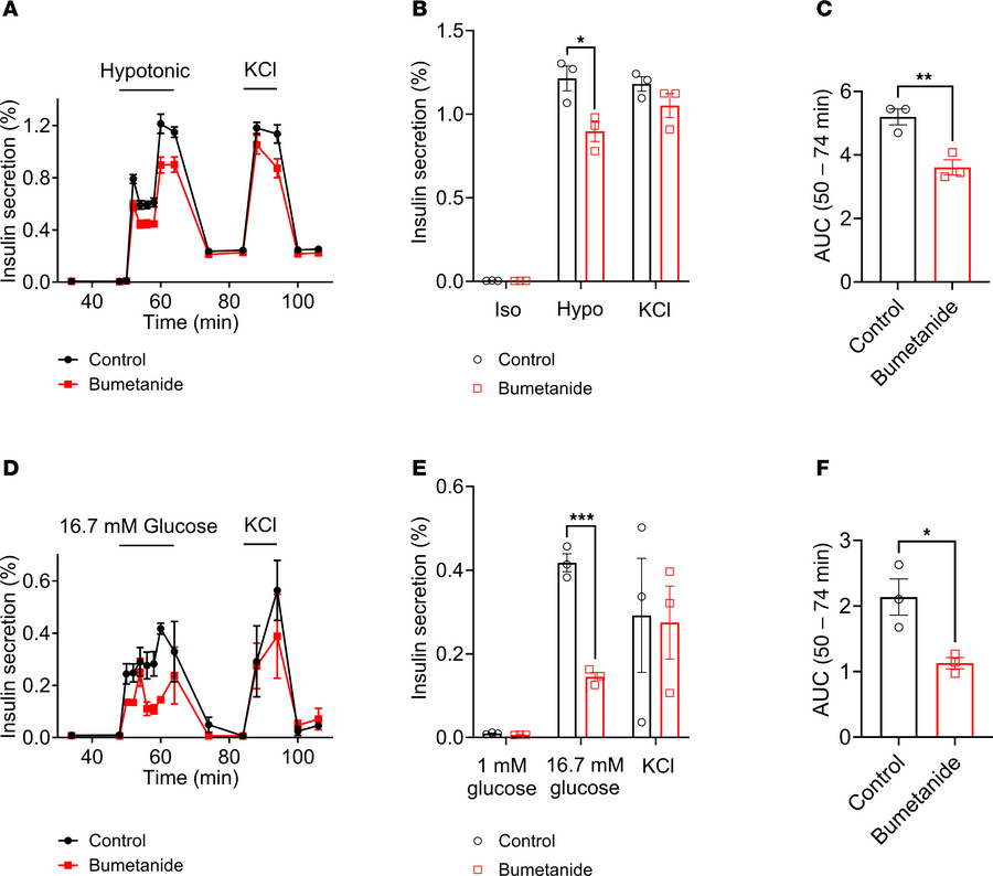
Figure 2

Elevated β cell intracellular chloride augments hypotonic- and glucose-stimulated insulin secretion.

Options: View larger image (or click on image) Download as PowerPoint
Elevated β cell intracellular chloride augments hypotonic- and glucose-s...
(A) Hypotonicity-stimulated insulin secretion was performed by perifusion of 50 islets from WT mice (n = 3) under control conditions (0 mM glucose, 210 mOsm) or in the presence of the NKCC1 inhibitor bumetanide (10 μM). Insulin secretion is represented as a percentage of total insulin content. (B) Mean (%) insulin secretion in response to isotonic solution (48 min), hypotonic (210 mOsm) solution (60 min), and 40 mM KCl (88 min) in the absence or presence of bumetanide. (C) Mean AUC for the percentage of insulin secretion during both first-phase and second-phase (50–74 min) responses to hypotonic solution (210 mOsm). (D) Glucose-stimulated insulin secretion (16.7 mM glucose) in the absence and presence of bumetanide. (E) Mean (%) insulin secretion in response to 1 mM glucose (48 min), 16.7 mM glucose (60 min), and 40 mM KCl (88 min) in the absence or presence of bumetanide. (F) Mean AUC for the percentage of insulin secretion during both first-phase and second-phase (50–74 min) responses to glucose stimulation (16.7 mM) in the absence or presence of bumetanide. Data are represented as mean ± SEM. Statistical significance for all data was determined using 2-tailed unpaired Student’s t test (*P < 0.05; **P < 0.01; ***P < 0.001).

Copyright © 2025 American Society for Clinical Investigation
ISSN 2379-3708

Sign up for email alerts