Go to The Journal of Clinical Investigation
  • About
  • Editors
  • Consulting Editors
  • For authors
  • Publication ethics
  • Publication alerts by email
  • Transfers
  • Advertising
  • Job board
  • Contact
  • Physician-Scientist Development
  • Current issue
  • Past issues
  • By specialty
    • COVID-19
    • Cardiology
    • Immunology
    • Metabolism
    • Nephrology
    • Oncology
    • Pulmonology
    • All ...
  • Videos
  • Collections
    • In-Press Preview
    • Resource and Technical Advances
    • Clinical Research and Public Health
    • Research Letters
    • Editorials
    • Perspectives
    • Physician-Scientist Development
    • Reviews
    • Top read articles

  • Current issue
  • Past issues
  • Specialties
  • In-Press Preview
  • Resource and Technical Advances
  • Clinical Research and Public Health
  • Research Letters
  • Editorials
  • Perspectives
  • Physician-Scientist Development
  • Reviews
  • Top read articles
  • About
  • Editors
  • Consulting Editors
  • For authors
  • Publication ethics
  • Publication alerts by email
  • Transfers
  • Advertising
  • Job board
  • Contact
Sequential JAK inhibition enhances antitumor immunity after combined anti–PD-1 and anti-CTLA4
Marcel Arias-Badia, PeiXi Chen, Yee May Lwin, Aahir Srinath, Aram Lyu, Zenghua Fan, Serena S. Kwek, Diamond N. Luong, Ali Setayesh, Mason Sakamoto, Matthew Clark, Averey Lea, Rachel M. Wolters, Andrew Goodearl, Fiona A. Harding, Jacob V. Gorman, Wendy Ritacco, Lawrence Fong
Marcel Arias-Badia, PeiXi Chen, Yee May Lwin, Aahir Srinath, Aram Lyu, Zenghua Fan, Serena S. Kwek, Diamond N. Luong, Ali Setayesh, Mason Sakamoto, Matthew Clark, Averey Lea, Rachel M. Wolters, Andrew Goodearl, Fiona A. Harding, Jacob V. Gorman, Wendy Ritacco, Lawrence Fong
View: Text | PDF
Research Article Immunology Oncology

Sequential JAK inhibition enhances antitumor immunity after combined anti–PD-1 and anti-CTLA4

  • Text
  • PDF
Abstract

While immune checkpoint inhibition (CPI) has reshaped cancer treatment, the majority of patients with cancer do not benefit from this approach, which can also cause immune-related adverse events. Induction of IFN-γ responses is thought be necessary for antitumor immunity, but growing evidence also implicates IFN-γ as a tumor-intrinsic mediator of CPI resistance. CPI-induced IFN-γ mediates activation-induced cell death in T cells as an immune-intrinsic mechanism of resistance. In this study, we found that transient block of IFN-γ signaling through administration of the JAK1 inhibitor ABT-317 enhanced antitumor T cell responses with CPI in preclinical models. Importantly, sequential but not concomitant ABT-317 treatment led to significantly reduced toxicity and improved tumor efficacy. Sequential treatment reduced activation-induced T cell death and enhanced expansion of tumor-reactive T cell subsets with increased effector function in vivo and ex vivo. Only CPI in combination with ABT-317 also enhanced memory responses by protecting mice from tumor rechallenge. These results demonstrate that JAK inhibition within a discrete time window following CPI addresses an immune-intrinsic mechanism of therapeutic resistance.

Authors

Marcel Arias-Badia, PeiXi Chen, Yee May Lwin, Aahir Srinath, Aram Lyu, Zenghua Fan, Serena S. Kwek, Diamond N. Luong, Ali Setayesh, Mason Sakamoto, Matthew Clark, Averey Lea, Rachel M. Wolters, Andrew Goodearl, Fiona A. Harding, Jacob V. Gorman, Wendy Ritacco, Lawrence Fong

×

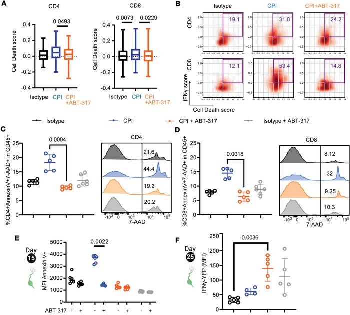
Figure 4

ABT-317 prevents early T cell death and leads to delayed, improved T cell fitness.

Options: View larger image (or click on image) Download as PowerPoint
ABT-317 prevents early T cell death and leads to delayed, improved T cel...
(A) Cell death scores by scRNA-Seq in TDLN CD4+ and CD8+ T cells, split by treatment. Significant P values by Tukey are shown. Boxes cover interquartile interval, split by the median. Whiskers represent min to max values. (B) Representative density plots showing scRNA-Seq cell death scores (x axis) versus IFN-γ scores (y axis) in TDLN CD4+ and CD8+ T cells, by treatment. Gates (purple) contain all cells with scores > 0.0 for both gene sets. Values represent percentage. (C) Left, percentage of apoptotic annexin V+7-AAD+CD4+ T cells within the CD45+ compartment for TDLN T cells harvested on day 15 as pictured in Figure 3A. Significant P values by Kruskal-Wallis are shown; right, representative histograms showing 7-AAD MFI in gated CD4+ T cells. Values represent percentages. (D) Same as C, for CD8+ TDLN T cells. (E) Day 15 TDLN-derived T cells from the study shown in Figure 3A were stimulated with PMA-ionomycin in the presence or absence of ABT-317 in 96-well plates for 4 hours, after which wells were stained for annexin V and analyzed by flow cytometry. Scatterplot showing annexin V MFI. Significant P values by Kruskal-Wallis are shown. (F) Day 25 TDLN-derived T cells were stimulated with CD3/CD28 beads in 96-well plates for 48 hours and then analyzed by flow cytometry. Scatterplot showing YFP (IFN-γ) MFI within CD8+ T cells. Significant P values by Kruskal-Wallis are shown. Error bars represent SD.

Copyright © 2026 American Society for Clinical Investigation
ISSN 2379-3708

Sign up for email alerts