Go to The Journal of Clinical Investigation
  • About
  • Editors
  • Consulting Editors
  • For authors
  • Publication ethics
  • Publication alerts by email
  • Transfers
  • Advertising
  • Job board
  • Contact
  • Physician-Scientist Development
  • Current issue
  • Past issues
  • By specialty
    • COVID-19
    • Cardiology
    • Immunology
    • Metabolism
    • Nephrology
    • Oncology
    • Pulmonology
    • All ...
  • Videos
  • Collections
    • In-Press Preview
    • Resource and Technical Advances
    • Clinical Research and Public Health
    • Research Letters
    • Editorials
    • Perspectives
    • Physician-Scientist Development
    • Reviews
    • Top read articles

  • Current issue
  • Past issues
  • Specialties
  • In-Press Preview
  • Resource and Technical Advances
  • Clinical Research and Public Health
  • Research Letters
  • Editorials
  • Perspectives
  • Physician-Scientist Development
  • Reviews
  • Top read articles
  • About
  • Editors
  • Consulting Editors
  • For authors
  • Publication ethics
  • Publication alerts by email
  • Transfers
  • Advertising
  • Job board
  • Contact
Sequential JAK inhibition enhances antitumor immunity after combined anti–PD-1 and anti-CTLA4
Marcel Arias-Badia, PeiXi Chen, Yee May Lwin, Aahir Srinath, Aram Lyu, Zenghua Fan, Serena S. Kwek, Diamond N. Luong, Ali Setayesh, Mason Sakamoto, Matthew Clark, Averey Lea, Rachel M. Wolters, Andrew Goodearl, Fiona A. Harding, Jacob V. Gorman, Wendy Ritacco, Lawrence Fong
Marcel Arias-Badia, PeiXi Chen, Yee May Lwin, Aahir Srinath, Aram Lyu, Zenghua Fan, Serena S. Kwek, Diamond N. Luong, Ali Setayesh, Mason Sakamoto, Matthew Clark, Averey Lea, Rachel M. Wolters, Andrew Goodearl, Fiona A. Harding, Jacob V. Gorman, Wendy Ritacco, Lawrence Fong
View: Text | PDF
Research Article Immunology Oncology

Sequential JAK inhibition enhances antitumor immunity after combined anti–PD-1 and anti-CTLA4

  • Text
  • PDF
Abstract

While immune checkpoint inhibition (CPI) has reshaped cancer treatment, the majority of patients with cancer do not benefit from this approach, which can also cause immune-related adverse events. Induction of IFN-γ responses is thought be necessary for antitumor immunity, but growing evidence also implicates IFN-γ as a tumor-intrinsic mediator of CPI resistance. CPI-induced IFN-γ mediates activation-induced cell death in T cells as an immune-intrinsic mechanism of resistance. In this study, we found that transient block of IFN-γ signaling through administration of the JAK1 inhibitor ABT-317 enhanced antitumor T cell responses with CPI in preclinical models. Importantly, sequential but not concomitant ABT-317 treatment led to significantly reduced toxicity and improved tumor efficacy. Sequential treatment reduced activation-induced T cell death and enhanced expansion of tumor-reactive T cell subsets with increased effector function in vivo and ex vivo. Only CPI in combination with ABT-317 also enhanced memory responses by protecting mice from tumor rechallenge. These results demonstrate that JAK inhibition within a discrete time window following CPI addresses an immune-intrinsic mechanism of therapeutic resistance.

Authors

Marcel Arias-Badia, PeiXi Chen, Yee May Lwin, Aahir Srinath, Aram Lyu, Zenghua Fan, Serena S. Kwek, Diamond N. Luong, Ali Setayesh, Mason Sakamoto, Matthew Clark, Averey Lea, Rachel M. Wolters, Andrew Goodearl, Fiona A. Harding, Jacob V. Gorman, Wendy Ritacco, Lawrence Fong

×

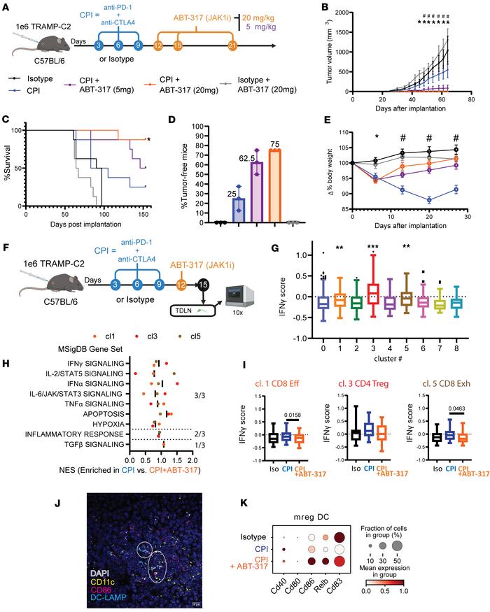
Figure 2

JAK inhibitor ABT-317 synergizes with CPI to achieve long-lasting antitumor efficacy in a dose-dependent fashion.

Options: View larger image (or click on image) Download as PowerPoint
JAK inhibitor ABT-317 synergizes with CPI to achieve long-lasting antitu...
(A) Treatment with CPI and ABT-317 in the ETB TRAMP-C2 model. TRAMP-C2 cells (1M) were implanted in the right flank of C57BL/6J mice. Antibodies were injected i.p. on days 3, 6, and 9. ABT-317 (20 or 5 mg/kg) was injected i.p. on days 12, 15, and 21. (B) Tumor volume curves for n = 1 of 3 experiments. *, P < 0.05 isotype vs. CPI + ABT-317 (20 and 5 mg) by Kruskal-Wallis; #, P < CPI vs. CPI + ABT-317 (20 and 5 mg) by Kruskal-Wallis. Error bars represent SEM. (C) Kaplan-Meier survival curves. *, P < 0.05 CPI + ABT-317 vs. all by Mantel-Cox. (D) Percentage of tumor-free mice (n = 3 experiments). (E) Percentage body weight variation. *, P < 0.05 isotype and isotype + ABT-317 vs. CPI and CPI + ABT-317 (20 and 5 mg) by Kruskal-Wallis; #, P < CPI vs. CPI + ABT-317 (20 mg) by Kruskal-Wallis. (F) TDLN immunophenotyping strategy (n = 3 mice per group, n = 2 experiments) by scRNA-Seq. (G) IFN-γ scores in TDLN T cells split by Leiden phenotypic clusters 0–8. Boxes cover interquartile interval, split by the median. Whiskers represent min to max values. Tukey outliers are shown. **, P < 0.05 vs. 0, 2, 4, 6, 7 by Tukey; ***, P < 0.0001 vs. all. (H) Enriched pathways in CPI vs. CPI + ABT-317 TDLN T cells from clusters 1, 3, and 5 by preranked GSEA from upregulated genes by differentially expressed genes (DEGs) precut by P < 0.05. NES, normalized enrichment score. (I) IFN-γ scores in scRNA-Seq TDLN T cell clusters 1, 3, and 5, split by treatment. Significant P values by Tukey are shown. Boxes cover interquartile interval, split by the median. Whiskers represent min to max values. (J) Representative immunofluorescence staining of TDLNs showing the presence of CD11c+CD86+DC-LAMP+ mreg DCs. (K) Dot plot matrix showing log-transformed gene expression of Cd40, Cd80, Cd86, Relb, and Cd83 in TDLN mreg DCs.

Copyright © 2026 American Society for Clinical Investigation
ISSN 2379-3708

Sign up for email alerts