Go to The Journal of Clinical Investigation
  • About
  • Editors
  • Consulting Editors
  • For authors
  • Publication ethics
  • Publication alerts by email
  • Transfers
  • Advertising
  • Job board
  • Contact
  • Physician-Scientist Development
  • Current issue
  • Past issues
  • By specialty
    • COVID-19
    • Cardiology
    • Immunology
    • Metabolism
    • Nephrology
    • Oncology
    • Pulmonology
    • All ...
  • Videos
  • Collections
    • In-Press Preview
    • Resource and Technical Advances
    • Clinical Research and Public Health
    • Research Letters
    • Editorials
    • Perspectives
    • Physician-Scientist Development
    • Reviews
    • Top read articles

  • Current issue
  • Past issues
  • Specialties
  • In-Press Preview
  • Resource and Technical Advances
  • Clinical Research and Public Health
  • Research Letters
  • Editorials
  • Perspectives
  • Physician-Scientist Development
  • Reviews
  • Top read articles
  • About
  • Editors
  • Consulting Editors
  • For authors
  • Publication ethics
  • Publication alerts by email
  • Transfers
  • Advertising
  • Job board
  • Contact
MTOR signaling regulates the development of airway mucous cell metaplasia associated with severe asthma
Katrina M. Kudrna, Luis F. Vilches, Evan M. Eilers, Shailendra K. Maurya, Steven L. Brody, Amjad Horani, Kristina L. Bailey, Todd A. Wyatt, John D. Dickinson
Katrina M. Kudrna, Luis F. Vilches, Evan M. Eilers, Shailendra K. Maurya, Steven L. Brody, Amjad Horani, Kristina L. Bailey, Todd A. Wyatt, John D. Dickinson
View: Text | PDF
Research Article Cell biology Pulmonology

MTOR signaling regulates the development of airway mucous cell metaplasia associated with severe asthma

  • Text
  • PDF
Abstract

In asthma, airway epithelial remodeling is characterized by aberrant goblet cell metaplastic differentiation accompanied by epithelial cell hyperplasia and hypertrophy. These pathologic features in severe asthma indicate a loss of control of proliferation, cell size, differentiation, and migration. MTOR is a highly conserved pathway that regulates protein synthesis, cell size, and proliferation. We hypothesized that the balance between MTOR and autophagy regulates mucous cell metaplasia. Airways from individuals with severe asthma showed increased MTOR signaling by RPS6 phosphorylation, which was reproduced using an IL-13–activated model of primary human airway epithelial cells (hAEC). MTOR inhibition by rapamycin led to a decrease of IL-13–mediated cell hypertrophy, hyperplasia, and MUC5AC mucous metaplasia. BrdU labeling during IL-13–induced mucous metaplasia confirmed that MTOR was associated with increased basal-to-apical hAEC migration. MTOR activation by genetic deletion of Tsc2 in cultured mouse AECs increased IL-13–mediated hyperplasia, hypertrophy, and mucous metaplasia. Transcriptomic analysis of IL-13–stimulated hAEC identified MTOR-dependent expression of genes associated with epithelial migration and cytoskeletal organization. In summary, these findings point to IL-13–dependent and –independent roles of MTOR signaling in the development of pathogenic epithelial changes contributing to airway obstruction in severe asthma.

Authors

Katrina M. Kudrna, Luis F. Vilches, Evan M. Eilers, Shailendra K. Maurya, Steven L. Brody, Amjad Horani, Kristina L. Bailey, Todd A. Wyatt, John D. Dickinson

×

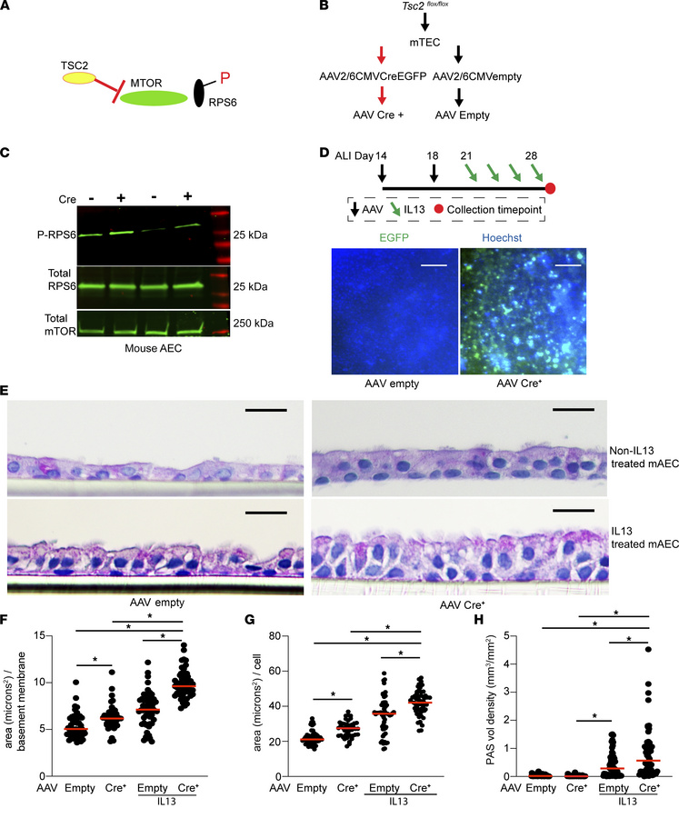
Figure 8

MTOR activation by Tsc2 deletion leads to increased mucous metaplasia and epithelial cell hypertrophy.

Options: View larger image (or click on image) Download as PowerPoint
MTOR activation by Tsc2 deletion leads to increased mucous metaplasia an...
(A) Illustration demonstrating the effect of Tsc2 deletion on MTOR activity. (B) Schematic for AAV transduction of mouse Tsc2fl/fl airway epithelial cells (AECs). (C) Immunoblotting for total and phosphorylated RibS6 and total MTOR level. n = 2 per group. (D) Schematic for repetitive transduction of AAV of Tsc2fl/fl mAEC under ALI conditions and subsequent IL-13 activation (10 ng/mL). Lower panel shows representative EGFP signal in CMV-Empty and CMV-Cre-EGFP AAV transduced cells. Scale bar: 100 μm. (E) Representative PAS images of AAV Empty and AAV Cre+ Tsc2fl/fl mAECs with and without IL-13 treatment. Scale bar: 10 μm. (F–H) Quantification of total epithelial area per airway (F), area per cell (G), and PAS staining volume density immunostaining normalized to airway basement membrane length (H). n = 10–12 images per insert, n = 5 inserts derived from 3 Tsc2 flox mice. ANOVA (2-tailed) with Tukey multiple-comparison test for statistical difference. *P < 0.05.

Copyright © 2026 American Society for Clinical Investigation
ISSN 2379-3708

Sign up for email alerts