Go to The Journal of Clinical Investigation
  • About
  • Editors
  • Consulting Editors
  • For authors
  • Publication ethics
  • Publication alerts by email
  • Transfers
  • Advertising
  • Job board
  • Contact
  • Physician-Scientist Development
  • Current issue
  • Past issues
  • By specialty
    • COVID-19
    • Cardiology
    • Immunology
    • Metabolism
    • Nephrology
    • Oncology
    • Pulmonology
    • All ...
  • Videos
  • Collections
    • In-Press Preview
    • Resource and Technical Advances
    • Clinical Research and Public Health
    • Research Letters
    • Editorials
    • Perspectives
    • Physician-Scientist Development
    • Reviews
    • Top read articles

  • Current issue
  • Past issues
  • Specialties
  • In-Press Preview
  • Resource and Technical Advances
  • Clinical Research and Public Health
  • Research Letters
  • Editorials
  • Perspectives
  • Physician-Scientist Development
  • Reviews
  • Top read articles
  • About
  • Editors
  • Consulting Editors
  • For authors
  • Publication ethics
  • Publication alerts by email
  • Transfers
  • Advertising
  • Job board
  • Contact
MTOR signaling regulates the development of airway mucous cell metaplasia associated with severe asthma
Katrina M. Kudrna, Luis F. Vilches, Evan M. Eilers, Shailendra K. Maurya, Steven L. Brody, Amjad Horani, Kristina L. Bailey, Todd A. Wyatt, John D. Dickinson
Katrina M. Kudrna, Luis F. Vilches, Evan M. Eilers, Shailendra K. Maurya, Steven L. Brody, Amjad Horani, Kristina L. Bailey, Todd A. Wyatt, John D. Dickinson
View: Text | PDF
Research Article Cell biology Pulmonology

MTOR signaling regulates the development of airway mucous cell metaplasia associated with severe asthma

  • Text
  • PDF
Abstract

In asthma, airway epithelial remodeling is characterized by aberrant goblet cell metaplastic differentiation accompanied by epithelial cell hyperplasia and hypertrophy. These pathologic features in severe asthma indicate a loss of control of proliferation, cell size, differentiation, and migration. MTOR is a highly conserved pathway that regulates protein synthesis, cell size, and proliferation. We hypothesized that the balance between MTOR and autophagy regulates mucous cell metaplasia. Airways from individuals with severe asthma showed increased MTOR signaling by RPS6 phosphorylation, which was reproduced using an IL-13–activated model of primary human airway epithelial cells (hAEC). MTOR inhibition by rapamycin led to a decrease of IL-13–mediated cell hypertrophy, hyperplasia, and MUC5AC mucous metaplasia. BrdU labeling during IL-13–induced mucous metaplasia confirmed that MTOR was associated with increased basal-to-apical hAEC migration. MTOR activation by genetic deletion of Tsc2 in cultured mouse AECs increased IL-13–mediated hyperplasia, hypertrophy, and mucous metaplasia. Transcriptomic analysis of IL-13–stimulated hAEC identified MTOR-dependent expression of genes associated with epithelial migration and cytoskeletal organization. In summary, these findings point to IL-13–dependent and –independent roles of MTOR signaling in the development of pathogenic epithelial changes contributing to airway obstruction in severe asthma.

Authors

Katrina M. Kudrna, Luis F. Vilches, Evan M. Eilers, Shailendra K. Maurya, Steven L. Brody, Amjad Horani, Kristina L. Bailey, Todd A. Wyatt, John D. Dickinson

×

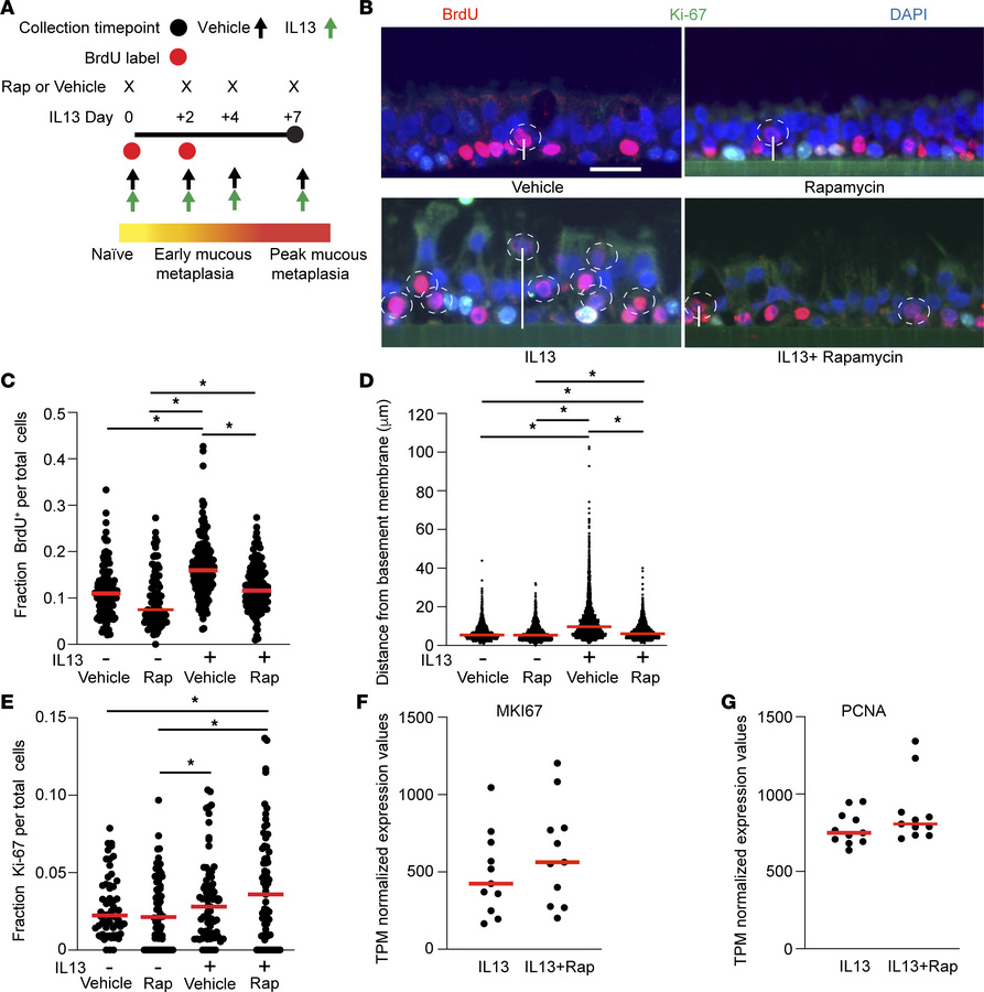
Figure 7

MTOR regulates movement of airway epithelial cells during IL-13–mediated mucous cell metaplasia.

Options: View larger image (or click on image) Download as PowerPoint
MTOR regulates movement of airway epithelial cells during IL-13–mediated...
(A) Schematic showing timing of BrdU labeling and withdrawal during IL-13 mediated mucous metaplasia. (B) Representative Ki-67 and BrdU immunostaining with DAPI for nuclear staining in hAEC cells for 4 conditions: vehicle DSMO control, rapamycin, IL-13 for 7 days (10 ng/mL), and IL-13 plus rapamycin 7 days. Dashed circles indicate migrating BrdU labeled cells. Scale bar: 25 μm. (C) Quantification of fraction of BrdU-labeled cells compared with total cell number per image. (D) Quantification of mean distance (μm) of each BrdU-labeled cell from the basement membrane (represented by a vertical bar). (E) Quantification of fraction of Ki-67+ cells relative to total cells per image. n = 10 or 12 replicates from n = 6 unique hAEC donors with 10–15 microscopic images per airway segment. ANOVA (2-tailed) with Tukey multiple-comparison test for statistical difference. *P < 0.05. (F and G) Gene expression data for MKI67 (F) and PCNA (G) was compared from the bulk RNA-Seq dataset.

Copyright © 2026 American Society for Clinical Investigation
ISSN 2379-3708

Sign up for email alerts