Go to The Journal of Clinical Investigation
  • About
  • Editors
  • Consulting Editors
  • For authors
  • Publication ethics
  • Publication alerts by email
  • Transfers
  • Advertising
  • Job board
  • Contact
  • Physician-Scientist Development
  • Current issue
  • Past issues
  • By specialty
    • COVID-19
    • Cardiology
    • Immunology
    • Metabolism
    • Nephrology
    • Oncology
    • Pulmonology
    • All ...
  • Videos
  • Collections
    • In-Press Preview
    • Resource and Technical Advances
    • Clinical Research and Public Health
    • Research Letters
    • Editorials
    • Perspectives
    • Physician-Scientist Development
    • Reviews
    • Top read articles

  • Current issue
  • Past issues
  • Specialties
  • In-Press Preview
  • Resource and Technical Advances
  • Clinical Research and Public Health
  • Research Letters
  • Editorials
  • Perspectives
  • Physician-Scientist Development
  • Reviews
  • Top read articles
  • About
  • Editors
  • Consulting Editors
  • For authors
  • Publication ethics
  • Publication alerts by email
  • Transfers
  • Advertising
  • Job board
  • Contact
Resident memory T cell development is gradual and shows AP-1 gene expression in mature cells
Neal P. Smith, Yu Yan, Youdong Pan, Jason B. Williams, Kasidet Manakongtreecheep, Shishir M. Pant, Jingxia Zhao, Tian Tian, Timothy Pan, Claire Stingley, Kevin Wu, Jiang Zhang, Alexander L. Kley, Peter K. Sorger, Alexandra-Chloé Villani, Thomas S. Kupper
Neal P. Smith, Yu Yan, Youdong Pan, Jason B. Williams, Kasidet Manakongtreecheep, Shishir M. Pant, Jingxia Zhao, Tian Tian, Timothy Pan, Claire Stingley, Kevin Wu, Jiang Zhang, Alexander L. Kley, Peter K. Sorger, Alexandra-Chloé Villani, Thomas S. Kupper
View: Text | PDF
Research Article Immunology Inflammation

Resident memory T cell development is gradual and shows AP-1 gene expression in mature cells

  • Text
  • PDF
Abstract

Tissue-resident memory T (TRM) cells play a central role in immune responses across all barrier tissues after infection. However, the mechanisms that drive TRM differentiation and priming for their recall effector function remains unclear. In this study, we leveraged newly generated and publicly available single-cell RNA-seq data generated across 10 developmental time points to define features of CD8+ TRM across both skin and small-intestine intraepithelial lymphocytes (siIEL). We employed linear modeling to capture gene programs that increase their expression levels in T cells transitioning from an effector to a memory state. In addition to capturing tissue-specific gene programs, we defined a temporal TRM signature across skin and siIEL that can distinguish TRM from circulating T cell populations. This TRM signature highlights biology that is missed in published signatures that compared bulk TRM to naive or nontissue resident memory populations. This temporal TRM signature included the AP-1 transcription factor family members Fos, Fosb, Fosl2, and Junb. ATAC-seq analysis detected AP-1–specific motifs at open chromatin sites in mature TRM. Cyclic immunofluorescence (CyCIF) tissue imaging detected nuclear colocalization of AP-1 members in resting CD8+ TRM greater than 100 days after infection. Taken together, these results reveal a critical role of AP-1 transcription factor members in TRM biology.

Authors

Neal P. Smith, Yu Yan, Youdong Pan, Jason B. Williams, Kasidet Manakongtreecheep, Shishir M. Pant, Jingxia Zhao, Tian Tian, Timothy Pan, Claire Stingley, Kevin Wu, Jiang Zhang, Alexander L. Kley, Peter K. Sorger, Alexandra-Chloé Villani, Thomas S. Kupper

×

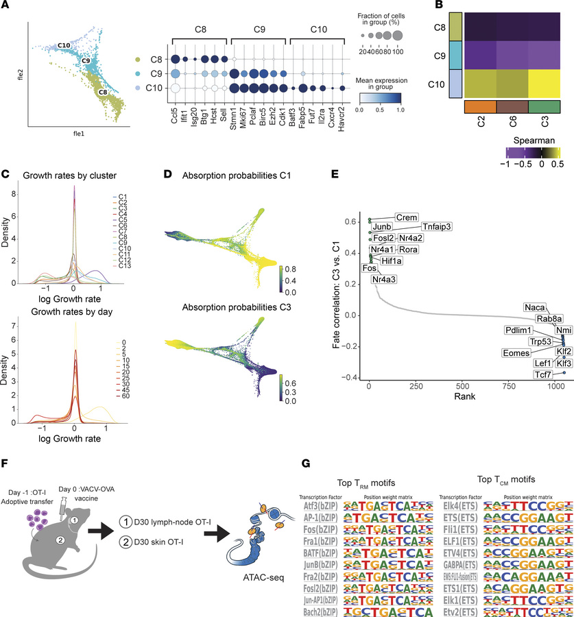
Figure 2

Heterogeneity of antigen-specific T cells early postinfection and transcription factors the drive memory T cell differentiation.

Options: View larger image (or click on image) Download as PowerPoint
Heterogeneity of antigen-specific T cells early postinfection and transc...
(A) (left) FLE of clusters most associated with day 5 dLN cells (C8, C9, and C10). (right) Dot plot showing the percentage (size of the dot) and scaled expression (color) of select marker genes for each of the 3 clusters. (B) Pairwise Spearman correlation between the OVA log2 fold-change values of clusters C8, C9, and C10 versus C2, C6, and C3. (C) A growth rate was calculated by comparing the relative expression of genes involved in proliferation versus apoptosis. Histograms show distribution of this growth rate across all cells when grouped by cluster (upper panel) or grouped by time point (lower panel). (D) Probabilities of cells reaching the C1 (top) or C3 macrostate (bottom) as determined by absorption probabilities. Color scale represents probability of a cell to reach the given cell state (blue, low probability; yellow, high probability). (E) Transcription factors most associated with each Waddington-OT determined mature cell state. The top 10 transcription factors associated with C3 state (left, top) and C1 state (right, bottom) are labeled. (F) Schematic of the ATAC-seq experimental design. (G) HOMER-known motif analysis comparing TRM and TCM samples profiled. Shown are the transcription factors and position weight matrices for the top 10 known motifs for TRM (left) and TCM (right).

Copyright © 2026 American Society for Clinical Investigation
ISSN 2379-3708

Sign up for email alerts