Go to The Journal of Clinical Investigation
  • About
  • Editors
  • Consulting Editors
  • For authors
  • Publication ethics
  • Publication alerts by email
  • Transfers
  • Advertising
  • Job board
  • Contact
  • Physician-Scientist Development
  • Current issue
  • Past issues
  • By specialty
    • COVID-19
    • Cardiology
    • Immunology
    • Metabolism
    • Nephrology
    • Oncology
    • Pulmonology
    • All ...
  • Videos
  • Collections
    • In-Press Preview
    • Resource and Technical Advances
    • Clinical Research and Public Health
    • Research Letters
    • Editorials
    • Perspectives
    • Physician-Scientist Development
    • Reviews
    • Top read articles

  • Current issue
  • Past issues
  • Specialties
  • In-Press Preview
  • Resource and Technical Advances
  • Clinical Research and Public Health
  • Research Letters
  • Editorials
  • Perspectives
  • Physician-Scientist Development
  • Reviews
  • Top read articles
  • About
  • Editors
  • Consulting Editors
  • For authors
  • Publication ethics
  • Publication alerts by email
  • Transfers
  • Advertising
  • Job board
  • Contact
Identification of asporin as a HER3 ligand exposes a therapeutic vulnerability in prostate cancer
Amanda B. Hesterberg, Hong Yuen Wong, Jorgen Jackson, Monika Antunovic, Brenda L. Rios, Evan Watkins, Riley E. Bergman, Brad A. Davidson, Sarah E. Ginther, Diana Graves, Elliott F. Nahmias, Jared A. Googel, Lillian B. Martin, Violeta Sanchez, Paula I. Gonzalez-Ericsson, Quanhu Sheng, Benjamin P. Brown, Jens Meiler, Kerry R. Schaffer, Jennifer B. Gordetsky, Ben H. Park, Paula J. Hurley
Amanda B. Hesterberg, Hong Yuen Wong, Jorgen Jackson, Monika Antunovic, Brenda L. Rios, Evan Watkins, Riley E. Bergman, Brad A. Davidson, Sarah E. Ginther, Diana Graves, Elliott F. Nahmias, Jared A. Googel, Lillian B. Martin, Violeta Sanchez, Paula I. Gonzalez-Ericsson, Quanhu Sheng, Benjamin P. Brown, Jens Meiler, Kerry R. Schaffer, Jennifer B. Gordetsky, Ben H. Park, Paula J. Hurley
View: Text | PDF
Research Article Cell biology Oncology

Identification of asporin as a HER3 ligand exposes a therapeutic vulnerability in prostate cancer

  • Text
  • PDF
Abstract

Cancer-associated fibroblasts (CAFs) are part of the tumor microenvironment (TME) that enable cancer cells to establish metastases, but the mechanisms of these interactions are not fully known. Herein, we identified a paracrine mechanism in which CAF-secreted asporin (ASPN) activated ErbB signaling and subsequent migration of adjacent prostate cancer cells. Our data support that ASPN bound directly to the ligand binding domain of human epidermal growth factor 3 (HER3) and induced HER2/HER3 heterodimerization and activation of the PI3K, MAPK, and calcium pathways. Genetic and therapeutic inhibition of HER2/HER3 ablated ASPN-induced signaling and migration. Clinically, ASPN was detected in the stroma of HER2/HER3-expressing human metastatic prostate cancer, supporting the clinical relevance of these findings and highlighting a potential therapeutic vulnerability. Antibody-drug conjugate (ADC) therapies designed to target HER2 (trastuzumab-deruxtecan) or HER3 (patritumab-deruxtecan) significantly diminished prostate cancer cell growth in vitro and tumor size in vivo, despite Aspn in the TME. Collectively, these findings indicate ASPN functions as a HER3 ligand to induce cellular migration, and inhibition with anti-HER2 or anti-HER3 ADC therapies highlights potential clinical utility for patients with metastatic castration-resistant prostate cancer that expresses HER2 or HER3.

Authors

Amanda B. Hesterberg, Hong Yuen Wong, Jorgen Jackson, Monika Antunovic, Brenda L. Rios, Evan Watkins, Riley E. Bergman, Brad A. Davidson, Sarah E. Ginther, Diana Graves, Elliott F. Nahmias, Jared A. Googel, Lillian B. Martin, Violeta Sanchez, Paula I. Gonzalez-Ericsson, Quanhu Sheng, Benjamin P. Brown, Jens Meiler, Kerry R. Schaffer, Jennifer B. Gordetsky, Ben H. Park, Paula J. Hurley

×

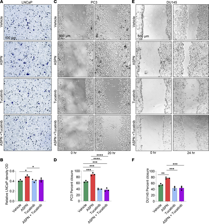
Figure 7

Tucatinib, a small molecule inhibitor of HER2, restricts ASPN-induced prostate cancer cell migration.

Options: View larger image (or click on image) Download as PowerPoint
Tucatinib, a small molecule inhibitor of HER2, restricts ASPN-induced pr...
(A and B) Microscopic images of Transwell migration assay at 24 hours of LNCaP treated with vehicle, 100 ng/mL recombinant human ASPN, 20 μM tucatinib, or ASPN and tucatinib (A). Colorimetric quantification of Transwell assay performed at 570 nm and quantified using ImageJ (NIH) (B) (n = 3). (C and D) Microscopic images of scratch assay at 0 and 20 hours of PC3 treated with vehicle, 100 ng/mL recombinant human ASPN, 20 μM tucatinib, or ASPN and tucatinib (C). Scratch assay quantification using ImageJ (D) (n = 3). (E and F) Microscopic images of scratch assay at 0 and 24 hours of DU145 treated with vehicle, 100 ng/mL recombinant human ASPN, 20 μM tucatinib, or ASPN and tucatinib (E). Scratch assay quantification using ImageJ (F) (n = 3). Graphs are shown as mean ± SEM and analyzed by 1-way ANOVA with Dunnett’s post hoc analysis; *P ≤ 0.05, **P ≤ 0.01, ***P ≤ 0.001, ****P ≤ 0.0001.

Copyright © 2026 American Society for Clinical Investigation
ISSN 2379-3708

Sign up for email alerts