Go to The Journal of Clinical Investigation
  • About
  • Editors
  • Consulting Editors
  • For authors
  • Publication ethics
  • Publication alerts by email
  • Transfers
  • Advertising
  • Job board
  • Contact
  • Physician-Scientist Development
  • Current issue
  • Past issues
  • By specialty
    • COVID-19
    • Cardiology
    • Immunology
    • Metabolism
    • Nephrology
    • Oncology
    • Pulmonology
    • All ...
  • Videos
  • Collections
    • In-Press Preview
    • Resource and Technical Advances
    • Clinical Research and Public Health
    • Research Letters
    • Editorials
    • Perspectives
    • Physician-Scientist Development
    • Reviews
    • Top read articles

  • Current issue
  • Past issues
  • Specialties
  • In-Press Preview
  • Resource and Technical Advances
  • Clinical Research and Public Health
  • Research Letters
  • Editorials
  • Perspectives
  • Physician-Scientist Development
  • Reviews
  • Top read articles
  • About
  • Editors
  • Consulting Editors
  • For authors
  • Publication ethics
  • Publication alerts by email
  • Transfers
  • Advertising
  • Job board
  • Contact
Identification of asporin as a HER3 ligand exposes a therapeutic vulnerability in prostate cancer
Amanda B. Hesterberg, Hong Yuen Wong, Jorgen Jackson, Monika Antunovic, Brenda L. Rios, Evan Watkins, Riley E. Bergman, Brad A. Davidson, Sarah E. Ginther, Diana Graves, Elliott F. Nahmias, Jared A. Googel, Lillian B. Martin, Violeta Sanchez, Paula I. Gonzalez-Ericsson, Quanhu Sheng, Benjamin P. Brown, Jens Meiler, Kerry R. Schaffer, Jennifer B. Gordetsky, Ben H. Park, Paula J. Hurley
Amanda B. Hesterberg, Hong Yuen Wong, Jorgen Jackson, Monika Antunovic, Brenda L. Rios, Evan Watkins, Riley E. Bergman, Brad A. Davidson, Sarah E. Ginther, Diana Graves, Elliott F. Nahmias, Jared A. Googel, Lillian B. Martin, Violeta Sanchez, Paula I. Gonzalez-Ericsson, Quanhu Sheng, Benjamin P. Brown, Jens Meiler, Kerry R. Schaffer, Jennifer B. Gordetsky, Ben H. Park, Paula J. Hurley
View: Text | PDF
Research Article Cell biology Oncology

Identification of asporin as a HER3 ligand exposes a therapeutic vulnerability in prostate cancer

  • Text
  • PDF
Abstract

Cancer-associated fibroblasts (CAFs) are part of the tumor microenvironment (TME) that enable cancer cells to establish metastases, but the mechanisms of these interactions are not fully known. Herein, we identified a paracrine mechanism in which CAF-secreted asporin (ASPN) activated ErbB signaling and subsequent migration of adjacent prostate cancer cells. Our data support that ASPN bound directly to the ligand binding domain of human epidermal growth factor 3 (HER3) and induced HER2/HER3 heterodimerization and activation of the PI3K, MAPK, and calcium pathways. Genetic and therapeutic inhibition of HER2/HER3 ablated ASPN-induced signaling and migration. Clinically, ASPN was detected in the stroma of HER2/HER3-expressing human metastatic prostate cancer, supporting the clinical relevance of these findings and highlighting a potential therapeutic vulnerability. Antibody-drug conjugate (ADC) therapies designed to target HER2 (trastuzumab-deruxtecan) or HER3 (patritumab-deruxtecan) significantly diminished prostate cancer cell growth in vitro and tumor size in vivo, despite Aspn in the TME. Collectively, these findings indicate ASPN functions as a HER3 ligand to induce cellular migration, and inhibition with anti-HER2 or anti-HER3 ADC therapies highlights potential clinical utility for patients with metastatic castration-resistant prostate cancer that expresses HER2 or HER3.

Authors

Amanda B. Hesterberg, Hong Yuen Wong, Jorgen Jackson, Monika Antunovic, Brenda L. Rios, Evan Watkins, Riley E. Bergman, Brad A. Davidson, Sarah E. Ginther, Diana Graves, Elliott F. Nahmias, Jared A. Googel, Lillian B. Martin, Violeta Sanchez, Paula I. Gonzalez-Ericsson, Quanhu Sheng, Benjamin P. Brown, Jens Meiler, Kerry R. Schaffer, Jennifer B. Gordetsky, Ben H. Park, Paula J. Hurley

×

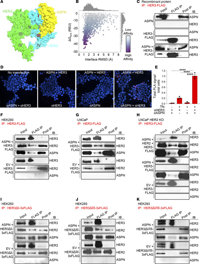
Figure 4

ASPN binds to the ligand binding domain of HER3.

Options: View larger image (or click on image) Download as PowerPoint
ASPN binds to the ligand binding domain of HER3.
(A) Rosetta local docki...
(A) Rosetta local docking funnel for ASPN (yellow) against the HER2 (green)/HER3 (blue) extracellular domain heterodimer of the AlphaFold2-predicted complex. Protein domains are labeled I-IV. Also shown in Supplemental Figure 4A for comparison with other models. (B) Scatterplot colored by Rosetta binding energy in REU using the REF2015 score function. 1D histograms represent the marginal distributions for the interface RMSD (top) and binding energy (bottom). Also shown in Supplemental Figure 4A for comparison with other models. (C) Recombinant human ASPN and recombinant human HER3-FLAG protein were incubated with vehicle or together in a cell-free assay, immunoprecipitated with anti-FLAG beads, and assessed for ASPN and HER3 by immunoblotting (n = 2). (D and E) HEK293 cells were transfected with ASPN-FLAG and HER3 or not transfected. Cells were assessed for protein interactions by proximity ligation assay (PLA) using confocal microscopy (D). Total PLA signal per total cell number was evaluated for each condition (no transfection: αASPN+αHER3 = 1,017 cells; ASPN and HER3 transfected: αHER3 alone = 1,705 cells, αASPN alone = 1,957 cells, and αASPN+αHER3 = 1,687 cells) (n = 3) (E). (F) HEK293 cells were transfected with HER3-FLAG and ASPN or empty vector (EV), immunoprecipitated with anti-FLAG beads, and assessed by immunoblotting (IB) for HER3, HER2, and ASPN (n = 2). (G) LNCaP cells were transfected with HER3-FLAG and ASPN or EV, immunoprecipitated with anti-FLAG beads, and assessed by immunoblotting for HER3, HER2, and ASPN (n = 2). (H) LNCaP HER2-KO cells were transfected with HER3-FLAG and HER2 and ASPN, ASPN, or EV; immunoprecipitated with anti-FLAG beads; and assessed by immunoblotting for HER3, HER2, and ASPN (n = 2). (I–K) HEK293 cells were transfected with HER3ΔI-3xFLAG (I), HER3ΔIII-3xFLAG (J), or HER3ΔI/III-3xFLAG (K) and ASPN or EV; immunoprecipitated with anti-FLAG beads; and assessed by immunoblotting for HER3, HER2, and ASPN (n = 2). Graphs are shown as mean ± SEM and analyzed by 1-way ANOVA with Tukey’s post hoc analysis; ****P ≤ 0.0001. REU, Rosetta energy units; RMSD, root mean square deviation; Tfx, transfection.

Copyright © 2026 American Society for Clinical Investigation
ISSN 2379-3708

Sign up for email alerts