Go to The Journal of Clinical Investigation
  • About
  • Editors
  • Consulting Editors
  • For authors
  • Publication ethics
  • Publication alerts by email
  • Transfers
  • Advertising
  • Job board
  • Contact
  • Physician-Scientist Development
  • Current issue
  • Past issues
  • By specialty
    • COVID-19
    • Cardiology
    • Immunology
    • Metabolism
    • Nephrology
    • Oncology
    • Pulmonology
    • All ...
  • Videos
  • Collections
    • In-Press Preview
    • Resource and Technical Advances
    • Clinical Research and Public Health
    • Research Letters
    • Editorials
    • Perspectives
    • Physician-Scientist Development
    • Reviews
    • Top read articles

  • Current issue
  • Past issues
  • Specialties
  • In-Press Preview
  • Resource and Technical Advances
  • Clinical Research and Public Health
  • Research Letters
  • Editorials
  • Perspectives
  • Physician-Scientist Development
  • Reviews
  • Top read articles
  • About
  • Editors
  • Consulting Editors
  • For authors
  • Publication ethics
  • Publication alerts by email
  • Transfers
  • Advertising
  • Job board
  • Contact
Identification of asporin as a HER3 ligand exposes a therapeutic vulnerability in prostate cancer
Amanda B. Hesterberg, Hong Yuen Wong, Jorgen Jackson, Monika Antunovic, Brenda L. Rios, Evan Watkins, Riley E. Bergman, Brad A. Davidson, Sarah E. Ginther, Diana Graves, Elliott F. Nahmias, Jared A. Googel, Lillian B. Martin, Violeta Sanchez, Paula I. Gonzalez-Ericsson, Quanhu Sheng, Benjamin P. Brown, Jens Meiler, Kerry R. Schaffer, Jennifer B. Gordetsky, Ben H. Park, Paula J. Hurley
Amanda B. Hesterberg, Hong Yuen Wong, Jorgen Jackson, Monika Antunovic, Brenda L. Rios, Evan Watkins, Riley E. Bergman, Brad A. Davidson, Sarah E. Ginther, Diana Graves, Elliott F. Nahmias, Jared A. Googel, Lillian B. Martin, Violeta Sanchez, Paula I. Gonzalez-Ericsson, Quanhu Sheng, Benjamin P. Brown, Jens Meiler, Kerry R. Schaffer, Jennifer B. Gordetsky, Ben H. Park, Paula J. Hurley
View: Text | PDF
Research Article Cell biology Oncology

Identification of asporin as a HER3 ligand exposes a therapeutic vulnerability in prostate cancer

  • Text
  • PDF
Abstract

Cancer-associated fibroblasts (CAFs) are part of the tumor microenvironment (TME) that enable cancer cells to establish metastases, but the mechanisms of these interactions are not fully known. Herein, we identified a paracrine mechanism in which CAF-secreted asporin (ASPN) activated ErbB signaling and subsequent migration of adjacent prostate cancer cells. Our data support that ASPN bound directly to the ligand binding domain of human epidermal growth factor 3 (HER3) and induced HER2/HER3 heterodimerization and activation of the PI3K, MAPK, and calcium pathways. Genetic and therapeutic inhibition of HER2/HER3 ablated ASPN-induced signaling and migration. Clinically, ASPN was detected in the stroma of HER2/HER3-expressing human metastatic prostate cancer, supporting the clinical relevance of these findings and highlighting a potential therapeutic vulnerability. Antibody-drug conjugate (ADC) therapies designed to target HER2 (trastuzumab-deruxtecan) or HER3 (patritumab-deruxtecan) significantly diminished prostate cancer cell growth in vitro and tumor size in vivo, despite Aspn in the TME. Collectively, these findings indicate ASPN functions as a HER3 ligand to induce cellular migration, and inhibition with anti-HER2 or anti-HER3 ADC therapies highlights potential clinical utility for patients with metastatic castration-resistant prostate cancer that expresses HER2 or HER3.

Authors

Amanda B. Hesterberg, Hong Yuen Wong, Jorgen Jackson, Monika Antunovic, Brenda L. Rios, Evan Watkins, Riley E. Bergman, Brad A. Davidson, Sarah E. Ginther, Diana Graves, Elliott F. Nahmias, Jared A. Googel, Lillian B. Martin, Violeta Sanchez, Paula I. Gonzalez-Ericsson, Quanhu Sheng, Benjamin P. Brown, Jens Meiler, Kerry R. Schaffer, Jennifer B. Gordetsky, Ben H. Park, Paula J. Hurley

×

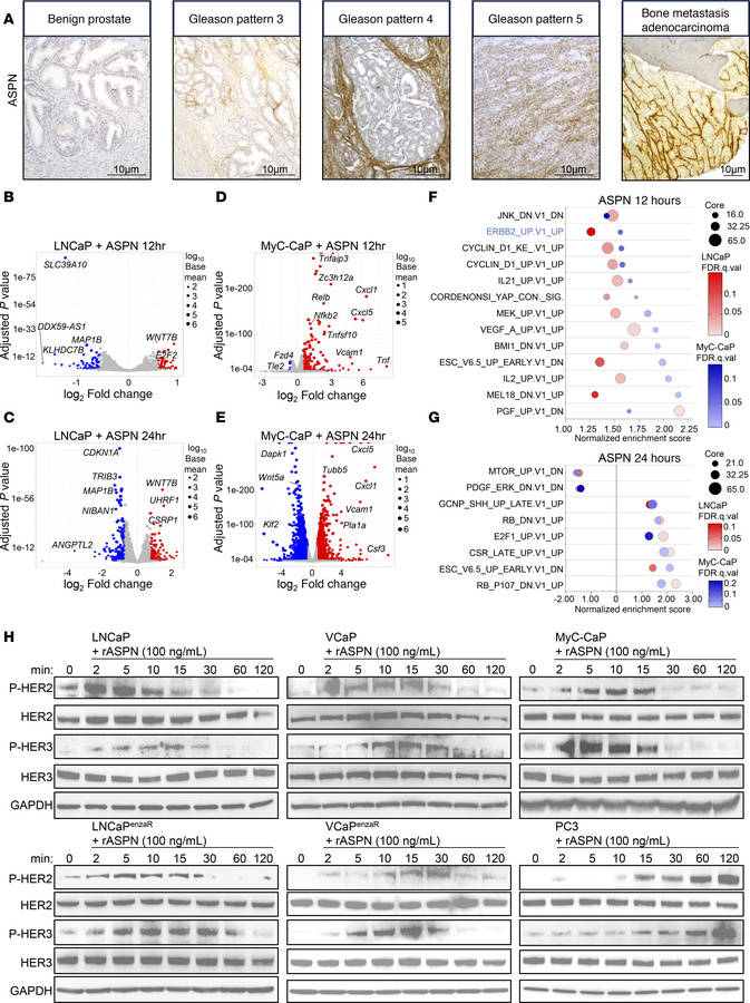
Figure 1

Stroma-secreted ASPN activates HER2/HER3 in prostate cancer cells.

Options: View larger image (or click on image) Download as PowerPoint
Stroma-secreted ASPN activates HER2/HER3 in prostate cancer cells.
(A) R...
(A) Representative images of ASPN expression in the tumor microenvironment by IHC in benign prostate, localized prostate cancer of Gleason patterns 3–5, and metastatic prostate cancer. (B and C) Volcano plots of LNCaP cells treated with 100 ng/mL recombinant human ASPN for 12 (B) and 24 (C) hours compared with time 0. (D and E) Volcano plots of MyC-CaP cells treated with 100 ng/mL recombinant mouse ASPN for 12 (D) and 24 (E) hours compared with time 0. (F and G) Bubble plots of overlapping Oncogenic Signatures by GSEA of LNCaP and MyC-CaP cells treated with 100 ng/mL recombinant ASPN for 12 (F) and 24 (G) hours compared with time 0. (H) LNCaP, VCaP, MyC-CaP, LNCaP enzalutamide-resistant (LNCaPenzaR), VCaP enzalutamide-resistant (VCaPenzaR), and PC3 cells treated with 100 ng/mL recombinant human or mouse ASPN over a time course and assessed by immunoblotting for HER2 and HER3 activation (n = 6).

Copyright © 2026 American Society for Clinical Investigation
ISSN 2379-3708

Sign up for email alerts