Go to The Journal of Clinical Investigation
  • About
  • Editors
  • Consulting Editors
  • For authors
  • Publication ethics
  • Publication alerts by email
  • Transfers
  • Advertising
  • Job board
  • Contact
  • Physician-Scientist Development
  • Current issue
  • Past issues
  • By specialty
    • COVID-19
    • Cardiology
    • Immunology
    • Metabolism
    • Nephrology
    • Oncology
    • Pulmonology
    • All ...
  • Videos
  • Collections
    • In-Press Preview
    • Resource and Technical Advances
    • Clinical Research and Public Health
    • Research Letters
    • Editorials
    • Perspectives
    • Physician-Scientist Development
    • Reviews
    • Top read articles

  • Current issue
  • Past issues
  • Specialties
  • In-Press Preview
  • Resource and Technical Advances
  • Clinical Research and Public Health
  • Research Letters
  • Editorials
  • Perspectives
  • Physician-Scientist Development
  • Reviews
  • Top read articles
  • About
  • Editors
  • Consulting Editors
  • For authors
  • Publication ethics
  • Publication alerts by email
  • Transfers
  • Advertising
  • Job board
  • Contact
Live-cell imaging of human liver fibrosis using hepatic micro-organoids
Yuan Guan, Zhuoqing Fang, Angelina Hu, Sarah Roberts, Meiyue Wang, Wenlong Ren, Patrik K. Johansson, Sarah C. Heilshorn, Annika Enejder, Gary Peltz
Yuan Guan, Zhuoqing Fang, Angelina Hu, Sarah Roberts, Meiyue Wang, Wenlong Ren, Patrik K. Johansson, Sarah C. Heilshorn, Annika Enejder, Gary Peltz
View: Text | PDF
Research Article Hepatology

Live-cell imaging of human liver fibrosis using hepatic micro-organoids

  • Text
  • PDF
Abstract

Due to the limitations of available in vitro systems and animal models, we lack a detailed understanding of the pathogenetic mechanisms of and have minimal treatment options for liver fibrosis. Therefore, we engineered a live-cell imaging system that assessed fibrosis in a human multilineage hepatic organoid in a microwell (i.e., microHOs). Transcriptomic analysis revealed that TGFB converted mesenchymal cells in microHOs into myofibroblast-like cells resembling those in fibrotic human liver tissue. When pro-fibrotic intracellular signaling pathways were examined, the antifibrotic effect of receptor-specific tyrosine kinase inhibitors was limited to the fibrosis induced by the corresponding growth factor, which indicates their antifibrotic efficacy would be limited to fibrotic diseases solely mediated by that growth factor. Based upon transcriptomic and transcription factor activation analyses in microHOs, glycogen synthase kinase 3β and p38 MAPK inhibitors were identified as potential new broad-spectrum therapies for liver fibrosis. Other new therapies could subsequently be identified using the microHO system.

Authors

Yuan Guan, Zhuoqing Fang, Angelina Hu, Sarah Roberts, Meiyue Wang, Wenlong Ren, Patrik K. Johansson, Sarah C. Heilshorn, Annika Enejder, Gary Peltz

×

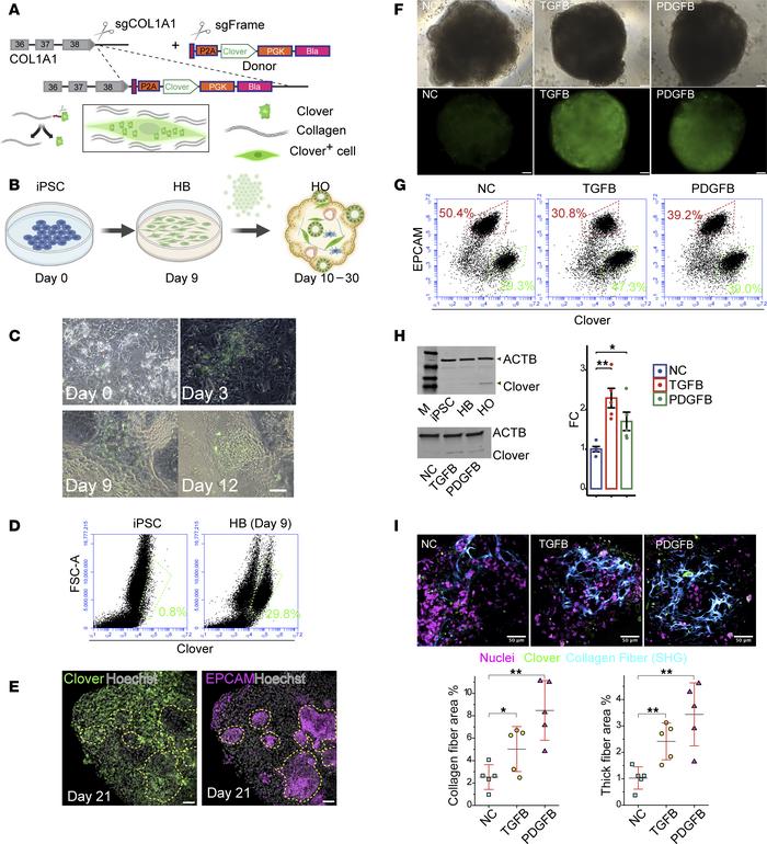
Figure 1

Generation of the COL1A1-P2A-Clover iPSC line used to monitor hepatic fibrosis.

Options: View larger image (or click on image) Download as PowerPoint
Generation of the COL1A1-P2A-Clover iPSC line used to monitor hepatic fi...
(A) Top: CRISPaint system used to insert P2A-Clover at the 3′ end of COL1A1 in iPSCs. After blasticidin selection, cells were cloned to generate COL1A1-P2A-Clover iPSCs. Bottom: Self-cleaving P2A peptide enables COL1A1-expressing cell labeling with fluorescent intracellular protein (Clover). (B) Collagen-producing cells in an HO produced from COL1A1-P2A-Clover iPSCs labeled as in A. (C) Clover+ cells increase between days 3 and 12. (D) The Clover+ cell population is absent in iPSCs (day 0) but appears in (day 9) hepatoblasts in differentiating COL1A1-P2A-Clover HO cultures. (E) Location of antibody-stained fluorescent Clover+ or EPCAM+ cells in day 20 COL1A1-P2A-Clover organoids. Yellow dashed circles indicate areas with EPCAM+ (i.e., hepatocytes or cholangiocytes) cells; Clover+ cells are absent from those areas but present elsewhere in the HO. (F) Day 21 COL1A1-P2A-Clover HOs treated on day 13 with no addition (NC), 50 ng/mL TGFB, or 50 ng/mL PDGFB. Both growth factors induced a marked increase in COL1A1+ cells. (G) Clover+ cells are increased in day 21 COL1A1-P2A-Clover HOs after TGFB or PDGFB exposure and distinct from EPCAM+ (hepatocytes or cholangiocytes) cells in HOs. (H) Left: Clover protein expression in differentiating HO cultures (iPSC, day 9 hepatoblasts [HB]) and in day 21 control (NC), PDGFB-treated, or TGFB-treated HOs. Clover and β-actin (ACTB) proteins are indicated. Right: Fold-change in normalized Clover protein expression (relative to control HOs). Each data point is the average of 5 experimental repeats. (I) SHG analysis of collagen fibers in human HOs. Top: Cross-sectional view of collagen fibers within day 21 control organoids and organoids treated with TGFB or PDGFB on day 13. Control organoids (left) have isolated regions with relatively thin collagen fibers (blue). TGFB- or PDGFB-treated organoids form a network of thick collagen fibers extending throughout the organoid. Collagen-producing cells (green). Bottom: Quantitative comparison of collagen fiber area in SHG images for control, TGFB-treated, or PDGFB-treated hepatic organoids (n = 5/measurement; day 21). Increase in total collagen abundance in organoids after TGFB (*P < 0.05) or PDGFB exposure (**P < 0.01, Welch’s t test) and in abundance of thick collagen fibers (i.e., >3 μm diameter) in TGFB- and PDGFB-treated hepatic organoids. Scale bars, 50 mm (C and E); 50 μm (F and I).

Copyright © 2026 American Society for Clinical Investigation
ISSN 2379-3708

Sign up for email alerts