Go to The Journal of Clinical Investigation
  • About
  • Editors
  • Consulting Editors
  • For authors
  • Publication ethics
  • Publication alerts by email
  • Transfers
  • Advertising
  • Job board
  • Contact
  • Physician-Scientist Development
  • Current issue
  • Past issues
  • By specialty
    • COVID-19
    • Cardiology
    • Immunology
    • Metabolism
    • Nephrology
    • Oncology
    • Pulmonology
    • All ...
  • Videos
  • Collections
    • In-Press Preview
    • Resource and Technical Advances
    • Clinical Research and Public Health
    • Research Letters
    • Editorials
    • Perspectives
    • Physician-Scientist Development
    • Reviews
    • Top read articles

  • Current issue
  • Past issues
  • Specialties
  • In-Press Preview
  • Resource and Technical Advances
  • Clinical Research and Public Health
  • Research Letters
  • Editorials
  • Perspectives
  • Physician-Scientist Development
  • Reviews
  • Top read articles
  • About
  • Editors
  • Consulting Editors
  • For authors
  • Publication ethics
  • Publication alerts by email
  • Transfers
  • Advertising
  • Job board
  • Contact
Atypical memory B cells acquire Breg phenotypes in hepatocellular carcinoma
Shi Yong Neo, Timothy Wai Ho Shuen, Shruti Khare, Joni Chong, Maichan Lau, Niranjan Shirgaonkar, Levene Chua, Junzhe Zhao, Keene Lee, Charmaine Tan, Rebecca Ba, Janice Lim, Joelle Chua, Hui Shi Cheong, Hui Min Chai, Chung Yip Chan, Alexander Yaw Fui Chung, Peng Chung Cheow, Prema Raj Jeyaraj, Jin Yao Teo, Ye Xin Koh, Aik Yong Chok, Pierce Kah Hoe Chow, Brian Goh, Wei Keat Wan, Wei Qiang Leow, Tracy Jie Zhen Loh, Po Yin Tang, Jayanthi Karunanithi, Nye Thane Ngo, Tony Kiat Hon Lim, Shengli Xu, Ramanuj Dasgupta, Han Chong Toh, Kong-Peng Lam
Shi Yong Neo, Timothy Wai Ho Shuen, Shruti Khare, Joni Chong, Maichan Lau, Niranjan Shirgaonkar, Levene Chua, Junzhe Zhao, Keene Lee, Charmaine Tan, Rebecca Ba, Janice Lim, Joelle Chua, Hui Shi Cheong, Hui Min Chai, Chung Yip Chan, Alexander Yaw Fui Chung, Peng Chung Cheow, Prema Raj Jeyaraj, Jin Yao Teo, Ye Xin Koh, Aik Yong Chok, Pierce Kah Hoe Chow, Brian Goh, Wei Keat Wan, Wei Qiang Leow, Tracy Jie Zhen Loh, Po Yin Tang, Jayanthi Karunanithi, Nye Thane Ngo, Tony Kiat Hon Lim, Shengli Xu, Ramanuj Dasgupta, Han Chong Toh, Kong-Peng Lam
View: Text | PDF
Research Article Hepatology Immunology

Atypical memory B cells acquire Breg phenotypes in hepatocellular carcinoma

  • Text
  • PDF
Abstract

The functional plasticity of tumor-infiltrating lymphocyte B–cells (TIL-B) spans from antitumor responses to noncanonical immune suppression. Yet, how the tumor microenvironment (TME) influences TIL-B development is still underappreciated. Our current study integrated single-cell transcriptomics and B cell receptor (BCR) sequencing to profile TIL-B phenotypes and clonalities in hepatocellular carcinoma (HCC). Using trajectory and gene regulatory network analysis, we were able to characterize plasma cells and memory and naive B cells within the HCC TME and further revealed a downregulation of BCR signaling genes in plasma cells and a subset of inflammatory TNF+ memory B cells. Within the TME, a nonswitched memory B cell subset acquired an age-associated B cell phenotype (TBET+CD11c+) and expressed higher levels of PD-L1, CD25, and granzyme B. We further demonstrated that the presence of HCC tumor cells could confer suppressive functions on peripheral blood B cells that in turn, dampen T cell costimulation. To the best of our knowledge, these findings represent novel mechanisms of noncanonical immune suppression in HCC. While previous studies identified atypical memory B cells in chronic hepatitis and across several solid cancer types, we further highlighted their potential role as regulatory B cells (Bregs) within both the TME and peripheral blood of HCC patients.

Authors

Shi Yong Neo, Timothy Wai Ho Shuen, Shruti Khare, Joni Chong, Maichan Lau, Niranjan Shirgaonkar, Levene Chua, Junzhe Zhao, Keene Lee, Charmaine Tan, Rebecca Ba, Janice Lim, Joelle Chua, Hui Shi Cheong, Hui Min Chai, Chung Yip Chan, Alexander Yaw Fui Chung, Peng Chung Cheow, Prema Raj Jeyaraj, Jin Yao Teo, Ye Xin Koh, Aik Yong Chok, Pierce Kah Hoe Chow, Brian Goh, Wei Keat Wan, Wei Qiang Leow, Tracy Jie Zhen Loh, Po Yin Tang, Jayanthi Karunanithi, Nye Thane Ngo, Tony Kiat Hon Lim, Shengli Xu, Ramanuj Dasgupta, Han Chong Toh, Kong-Peng Lam

×

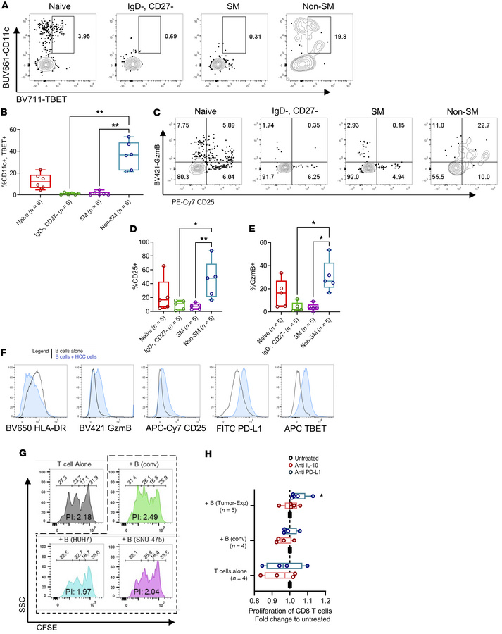
Figure 5

HCC-associated Breg phenotypes are inducible upon exposure to tumor cells.

Options: View larger image (or click on image) Download as PowerPoint
HCC-associated Breg phenotypes are inducible upon exposure to tumor cell...
(A) Representative FACS plots for the expression of TBET and CD11c in various B cell subsets. (B) Frequencies of TBET+ and CD11c+ double-positive cells within various subsets of B cells. (C) Representative FACS plots for the expression of granzyme B (GzmB) and CD25 in various subsets of B cells. Frequencies of (D) CD25+ and (E) GzmB+ cells within various subsets of B cells. (F) Representative flow cytometry histograms (biological replicates, n < 4) for the expression of HLA-DR, GzmB, CD25, TBET, and PD-L1 after 3 days of coculturing B cells with the HCC tumor cell line HUH7 or SNU475 (also refer to Supplemental Figure 6, A–E). (G) Representative flow cytometry histograms (biological replicates, n = 5) for CFSE-labelled CD8+ T cells for calculation of proliferation index (also refer to Supplemental Figure 6F). (H) Proliferation of CD8+ T cells cotreated with either an IL-10–neutralizing antibody or anti–PD-L1 (atezolizumab) normalized to untreated control (see Methods for details of inhibitor treatment). Proliferation index was normalized to T cell–alone control. Kruskal-Wallis test was used to test for significance (B, D, E, and H). *P < 0.05; **P < 0.01. Sample sizes reported in labels of all graphs and heatmaps.

Copyright © 2026 American Society for Clinical Investigation
ISSN 2379-3708

Sign up for email alerts