Go to The Journal of Clinical Investigation
  • About
  • Editors
  • Consulting Editors
  • For authors
  • Publication ethics
  • Publication alerts by email
  • Transfers
  • Advertising
  • Job board
  • Contact
  • Physician-Scientist Development
  • Current issue
  • Past issues
  • By specialty
    • COVID-19
    • Cardiology
    • Immunology
    • Metabolism
    • Nephrology
    • Oncology
    • Pulmonology
    • All ...
  • Videos
  • Collections
    • In-Press Preview
    • Resource and Technical Advances
    • Clinical Research and Public Health
    • Research Letters
    • Editorials
    • Perspectives
    • Physician-Scientist Development
    • Reviews
    • Top read articles

  • Current issue
  • Past issues
  • Specialties
  • In-Press Preview
  • Resource and Technical Advances
  • Clinical Research and Public Health
  • Research Letters
  • Editorials
  • Perspectives
  • Physician-Scientist Development
  • Reviews
  • Top read articles
  • About
  • Editors
  • Consulting Editors
  • For authors
  • Publication ethics
  • Publication alerts by email
  • Transfers
  • Advertising
  • Job board
  • Contact
Atypical memory B cells acquire Breg phenotypes in hepatocellular carcinoma
Shi Yong Neo, … , Han Chong Toh, Kong-Peng Lam
Shi Yong Neo, … , Han Chong Toh, Kong-Peng Lam
Published February 25, 2025
Citation Information: JCI Insight. 2025;10(7):e187025. https://doi.org/10.1172/jci.insight.187025.
View: Text | PDF
Research Article Hepatology Immunology

Atypical memory B cells acquire Breg phenotypes in hepatocellular carcinoma

  • Text
  • PDF
Abstract

The functional plasticity of tumor-infiltrating lymphocyte B–cells (TIL-B) spans from antitumor responses to noncanonical immune suppression. Yet, how the tumor microenvironment (TME) influences TIL-B development is still underappreciated. Our current study integrated single-cell transcriptomics and B cell receptor (BCR) sequencing to profile TIL-B phenotypes and clonalities in hepatocellular carcinoma (HCC). Using trajectory and gene regulatory network analysis, we were able to characterize plasma cells and memory and naive B cells within the HCC TME and further revealed a downregulation of BCR signaling genes in plasma cells and a subset of inflammatory TNF+ memory B cells. Within the TME, a nonswitched memory B cell subset acquired an age-associated B cell phenotype (TBET+CD11c+) and expressed higher levels of PD-L1, CD25, and granzyme B. We further demonstrated that the presence of HCC tumor cells could confer suppressive functions on peripheral blood B cells that in turn, dampen T cell costimulation. To the best of our knowledge, these findings represent novel mechanisms of noncanonical immune suppression in HCC. While previous studies identified atypical memory B cells in chronic hepatitis and across several solid cancer types, we further highlighted their potential role as regulatory B cells (Bregs) within both the TME and peripheral blood of HCC patients.

Authors

Shi Yong Neo, Timothy Wai Ho Shuen, Shruti Khare, Joni Chong, Maichan Lau, Niranjan Shirgaonkar, Levene Chua, Junzhe Zhao, Keene Lee, Charmaine Tan, Rebecca Ba, Janice Lim, Joelle Chua, Hui Shi Cheong, Hui Min Chai, Chung Yip Chan, Alexander Yaw Fui Chung, Peng Chung Cheow, Prema Raj Jeyaraj, Jin Yao Teo, Ye Xin Koh, Aik Yong Chok, Pierce Kah Hoe Chow, Brian Goh, Wei Keat Wan, Wei Qiang Leow, Tracy Jie Zhen Loh, Po Yin Tang, Jayanthi Karunanithi, Nye Thane Ngo, Tony Kiat Hon Lim, Shengli Xu, Ramanuj Dasgupta, Han Chong Toh, Kong-Peng Lam

×

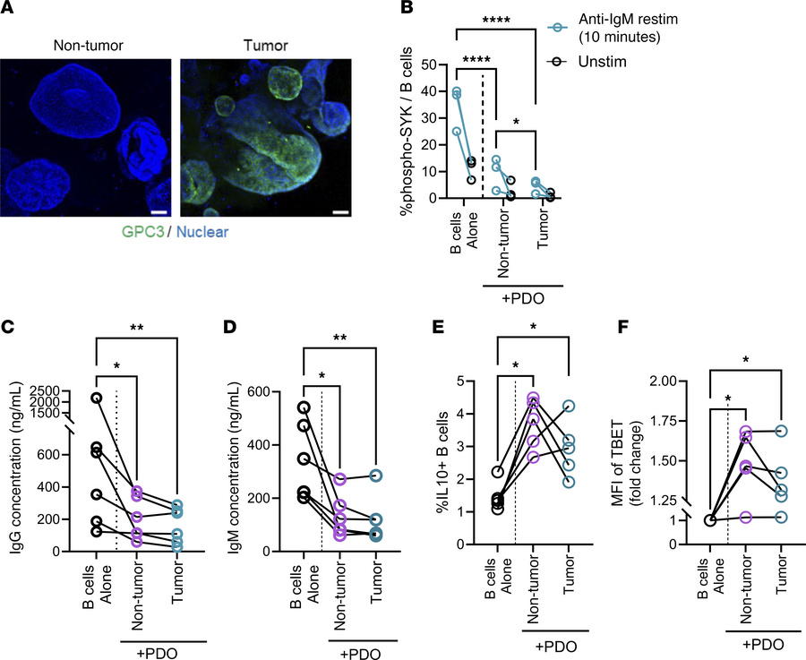
Figure 3

Patient-derived HCC organoids modulate B cell functionality in vitro.

Options: View larger image (or click on image) Download as PowerPoint
Patient-derived HCC organoids modulate B cell functionality in vitro.
(A...
(A) Representative immunofluorescence of patient-derived tumor and nontumor organoids stained for the expression of GPC3 (tumor marker) under ×10 objective magnification. Scale bars: 80 μm. (B) Percentage of B cells positive for p-SYK as measured by flow cytometry after 3 days of allogenic cocultures with patient-derived organoids (PDOs). Anti-IgM was used to restimulate B cells for 10 minutes after 3 days of PDO–B cell coculture. 24. In B, 2-way ANOVA with multiple comparison using Fisher’s LSD test was used to test for significance (n = 3 biological replicates). Concentration of (C) IgG and (D) IgM in supernatants collected from 3-day cocultures of PDOs and B cells. In C and D, Friedman’s test with multiple comparison was used (n = 6 biological replicates). (E) Frequencies of IL-10–producing B cells after overnight treatment with brefeldin A and monensin after 3 days of PDO coculture. (F) Relative mean fluorescence intensity (MFI) of TBET expression after 3 days of PDO coculture normalized to fold change of untreated B cells cultured alone. In C–F, Friedman’s test with multiple comparison for Dunn’s test was used. In E and F, repeated-measures 1-way ANOVA with multiple comparisons was used to test for significance (n = 5 biological replicates). *P < 0.05; **P < 0.01; ****P < 0.0001.

Copyright © 2025 American Society for Clinical Investigation
ISSN 2379-3708

Sign up for email alerts