Go to The Journal of Clinical Investigation
  • About
  • Editors
  • Consulting Editors
  • For authors
  • Publication ethics
  • Publication alerts by email
  • Transfers
  • Advertising
  • Job board
  • Contact
  • Physician-Scientist Development
  • Current issue
  • Past issues
  • By specialty
    • COVID-19
    • Cardiology
    • Immunology
    • Metabolism
    • Nephrology
    • Oncology
    • Pulmonology
    • All ...
  • Videos
  • Collections
    • In-Press Preview
    • Resource and Technical Advances
    • Clinical Research and Public Health
    • Research Letters
    • Editorials
    • Perspectives
    • Physician-Scientist Development
    • Reviews
    • Top read articles

  • Current issue
  • Past issues
  • Specialties
  • In-Press Preview
  • Resource and Technical Advances
  • Clinical Research and Public Health
  • Research Letters
  • Editorials
  • Perspectives
  • Physician-Scientist Development
  • Reviews
  • Top read articles
  • About
  • Editors
  • Consulting Editors
  • For authors
  • Publication ethics
  • Publication alerts by email
  • Transfers
  • Advertising
  • Job board
  • Contact
Air pollution modulates brown adipose tissue function through epigenetic regulation by HDAC9 and KDM2B
Rengasamy Palanivel, Jean-Eudes Dazard, Bongsoo Park, Sarah Costantino, Skanda T. Moorthy, Armando Vergara-Martel, Elaine Ann Cara, Jonnelle Edwards-Glenn, Shyam Biswal, Lung Chi Chen, Mukesh K. Jain, Francesco Paneni, Sanjay Rajagopalan
Rengasamy Palanivel, Jean-Eudes Dazard, Bongsoo Park, Sarah Costantino, Skanda T. Moorthy, Armando Vergara-Martel, Elaine Ann Cara, Jonnelle Edwards-Glenn, Shyam Biswal, Lung Chi Chen, Mukesh K. Jain, Francesco Paneni, Sanjay Rajagopalan
View: Text | PDF
Research Article Cell biology Metabolism

Air pollution modulates brown adipose tissue function through epigenetic regulation by HDAC9 and KDM2B

  • Text
  • PDF
Abstract

Recent experimental and epidemiologic data have strongly associated air pollution in the pathogenesis of insulin resistance and type 2 diabetes mellitus. We explored the effect of inhalational exposure to concentrated ambient particulate matter smaller than 2.5 μm (PM2.5), or filtered air, using a whole-body inhalation system (6 hours/day, 5 days/week) for 24 weeks on metabolism and brown adipose tissue (BAT) function. Mechanistic evaluation of insulin resistance, glucose uptake with 18F-fluorodeoxyglucose positron emission tomography, alongside evaluation for differentially methylated regions, chromatin accessibility, and differential expression of genes was performed. PM2.5 exposure impaired metabolism through changes in key BAT transcriptional programs involved in redox stress, lipid deposition, fibrosis, and altered thermogenesis. Significant differential methylation and widespread chromatin remodeling was noted in BAT with PM2.5. Integrated analysis uncovered a role for the histone deacetylase HDAC9 and histone demethylase KDM2B. The latter demethylates Lys-4 and Lys-36 of histone H3. Specifically, studies using ChIP combined with quantitative PCR confirmed HDAC9 and KDM2B occupancy and reduced H3K36me2 on the promoter of target BAT genes in PM2.5 mice, while Hdac9/Kdm2b knockdown and overexpression increased and reduced BAT metabolism, respectively. Collectively, our results provide insights into air pollution exposure and changes in BAT and metabolism.

Authors

Rengasamy Palanivel, Jean-Eudes Dazard, Bongsoo Park, Sarah Costantino, Skanda T. Moorthy, Armando Vergara-Martel, Elaine Ann Cara, Jonnelle Edwards-Glenn, Shyam Biswal, Lung Chi Chen, Mukesh K. Jain, Francesco Paneni, Sanjay Rajagopalan

×

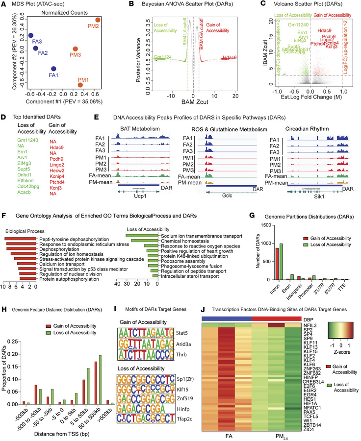
Figure 4

DNA accessibility data analysis of PM2.5-exposed BAT.

Options: View larger image (or click on image) Download as PowerPoint
DNA accessibility data analysis of PM2.5-exposed BAT.
(A) Multidimension...
(A) Multidimensional scaling plot of biological replicates from FA (n = 3) and PM2.5 (PM: n = 3) in the DNA accessibility data of BAT. (B and C) Bayesian ANOVA (BAM) “M” scatter plot of statistically significant differentially accessible regions (DARs: 2278, of which 833 are with a gain of accessibility [GA] and 1445 with a loss of accessibility [LA]) in PM2.5-exposed BAT. (B) The BAM “M” plot is a shrinkage plot, where each point represents a single DAR. Red and green dots indicate GA and LA DARs, respectively. The y axis is the posterior variance and the x axis is the Bayesian test statistic (Zcut) value. (C) The volcano plot, in which every point represents a single DAR, is a scatter plot of statistical significance versus magnitude-of-change, where the y axis represents the absolute value of the Bayesian test statistic (Zcut) and the x axis represents the log(fold change). (D) Table of top 10 significant DARs ordered by decreasing significance and by DNA accessibility status: GA (red) or LA (green). “NAs” refer to intergenic DARs peaks with no gene annotation. (E) Illustration of PM2.5 exposure–induced DNA accessibility peaks profiles of DARS in specific pathways of interest. Left: BAT Metabolism (Ucp1). Middle: ROS and Glutathione Metabolism (Gclc), Right: Circadian Rhythm (Sik1). (F) GO analysis (Biological Process) of DAR significant GO terms by DNA accessibility status. (G and H) Bar plots of GREAT analysis by DNA accessibility status. (G) Genomic partition distribution and (H) genomic feature distance distribution (DAR peaks to TSSs) of DARs associated with GA or LA. (I and J) Predicted DAR target motifs and regulatory enhancer sites by GREAT analysis. (I) Comparison of significant transcription factors motifs of DAR target genes by DNA accessibility status. (J) RGT_HINT analysis of significant (enriched) transcription factor DNA-binding sites of DAR target genes by DNA accessibility status.

Copyright © 2026 American Society for Clinical Investigation
ISSN 2379-3708

Sign up for email alerts